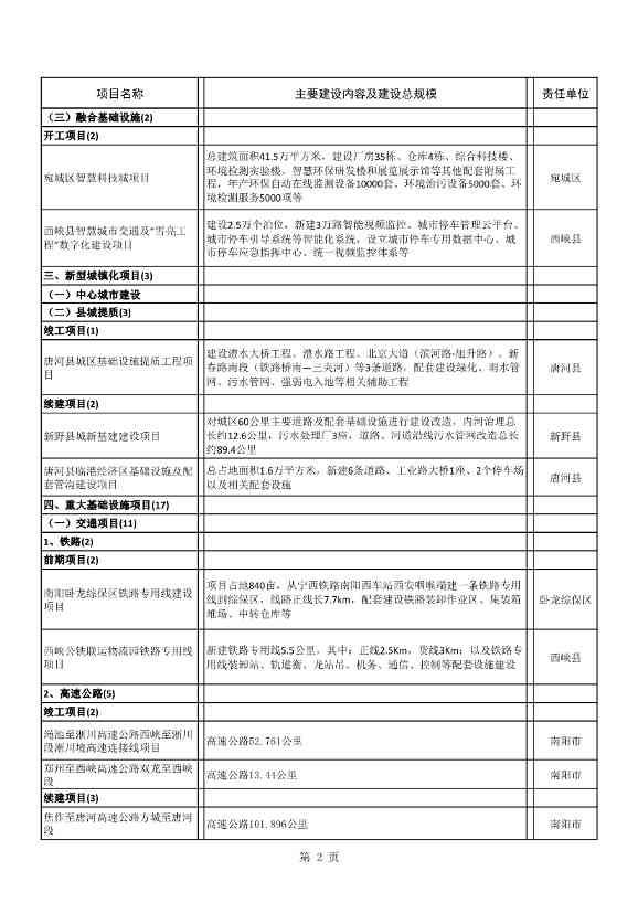
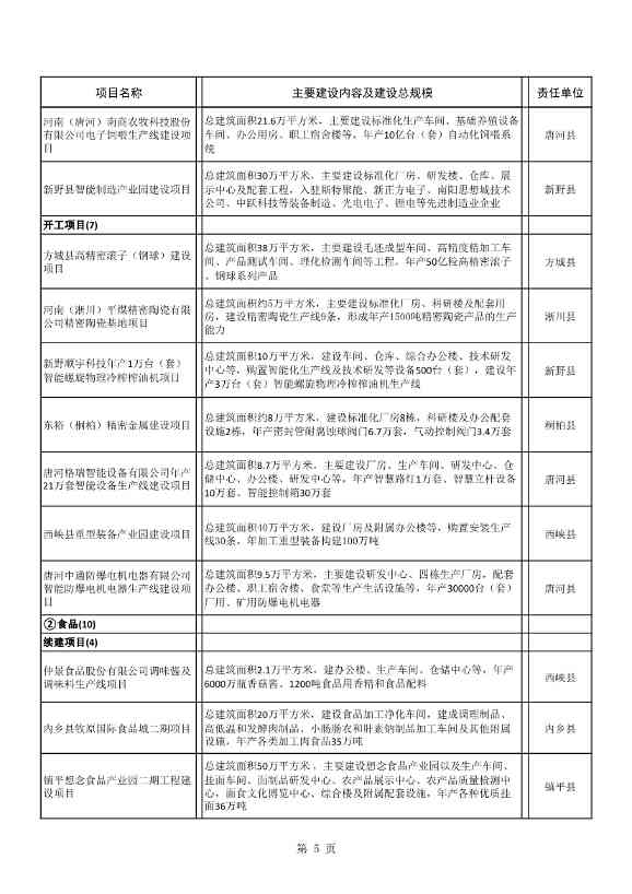
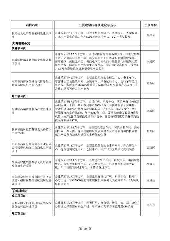
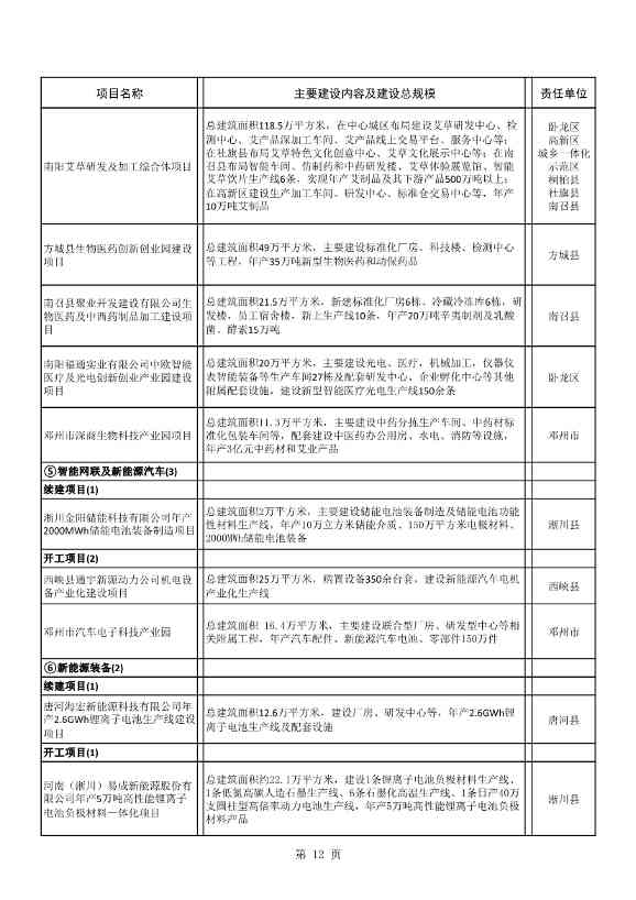
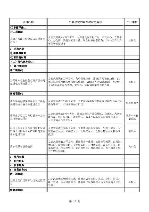
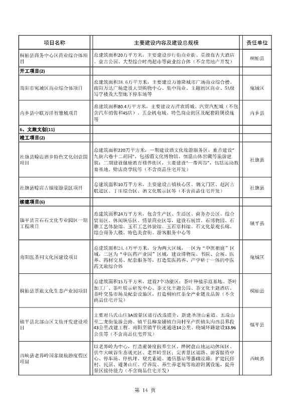
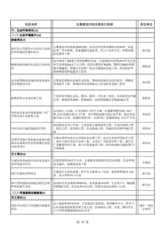
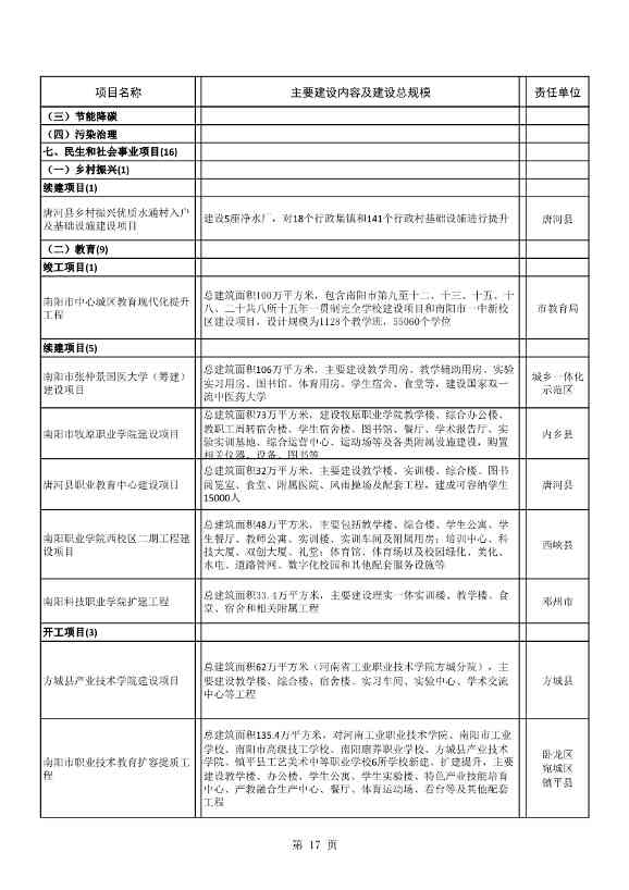
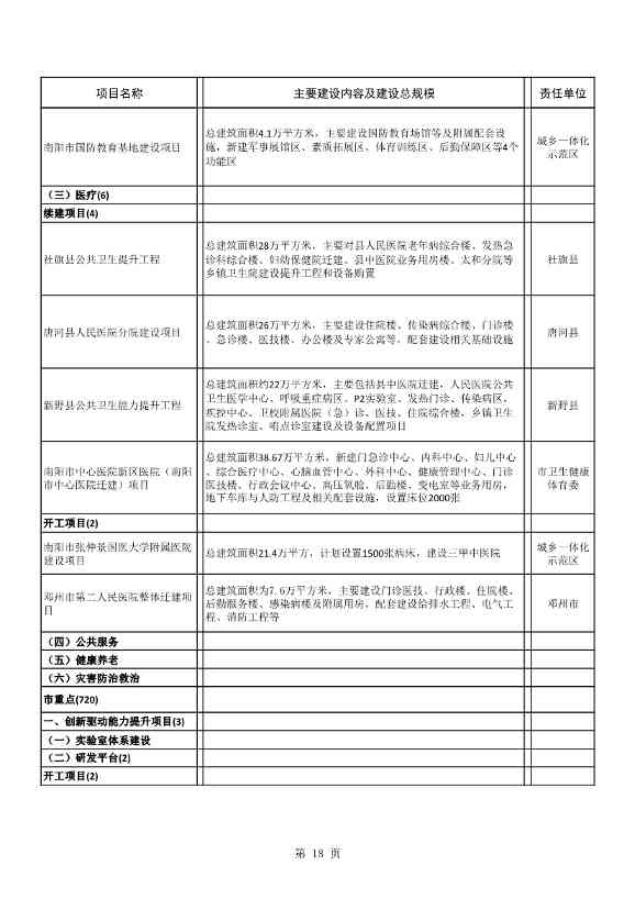
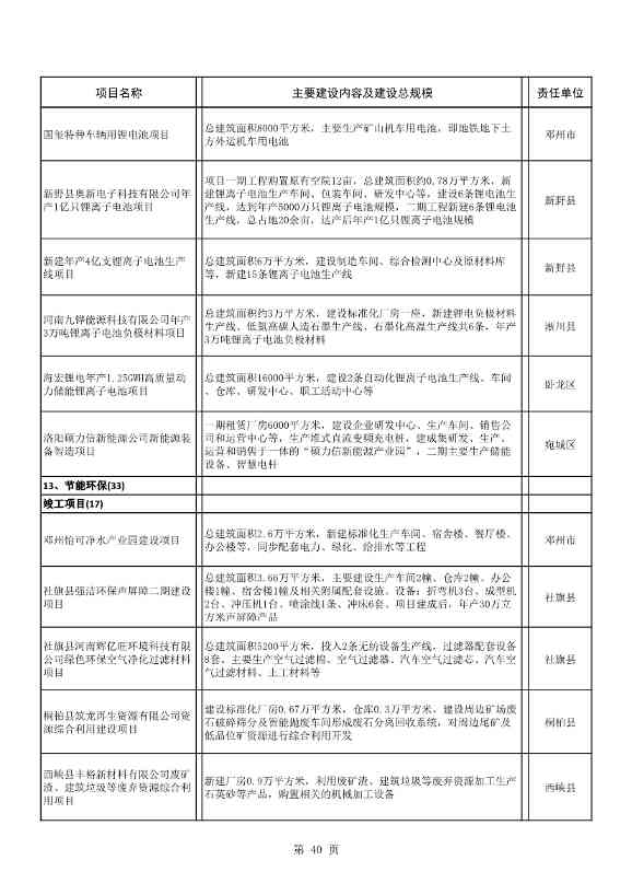
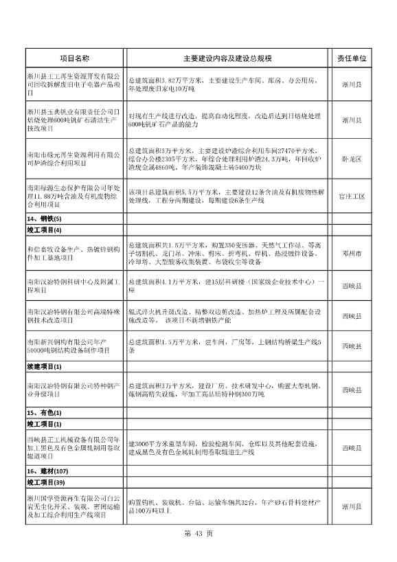
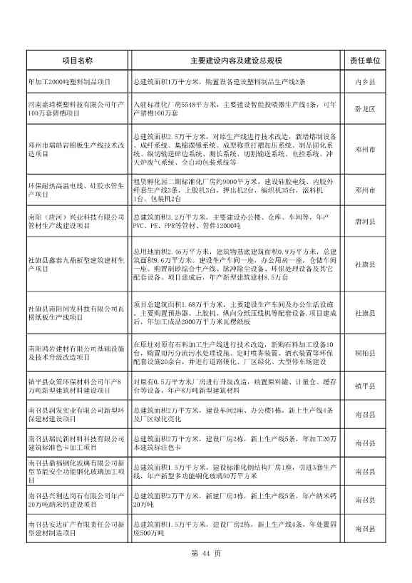
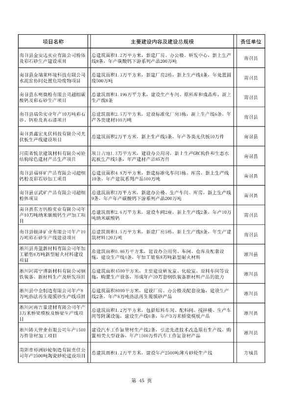
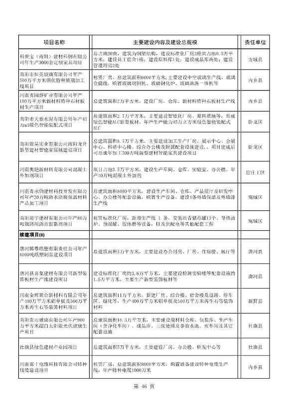
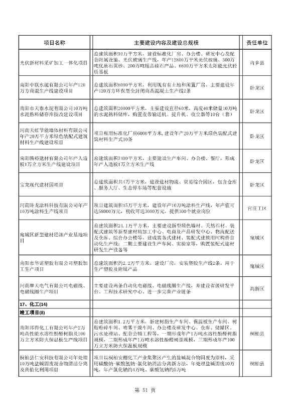
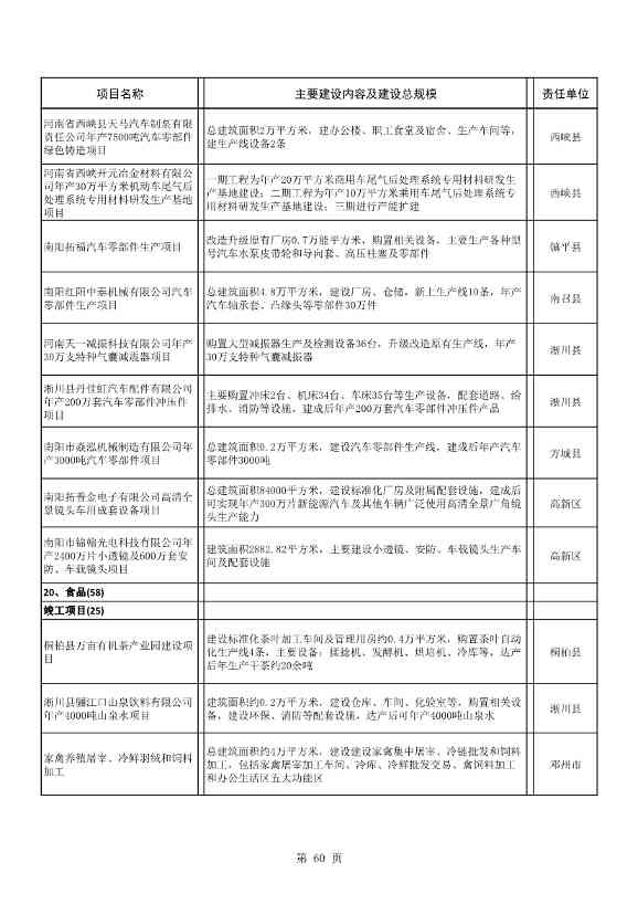
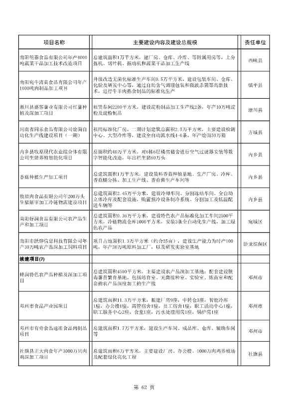
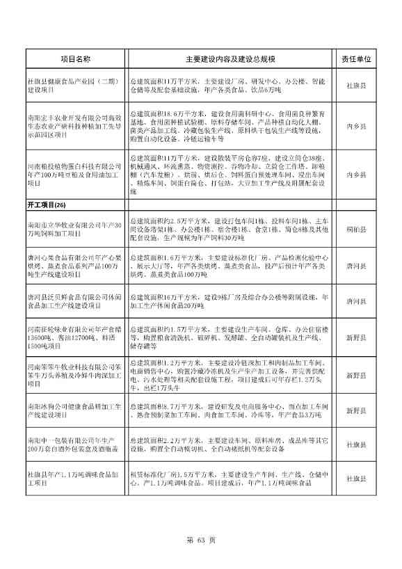
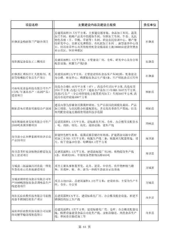
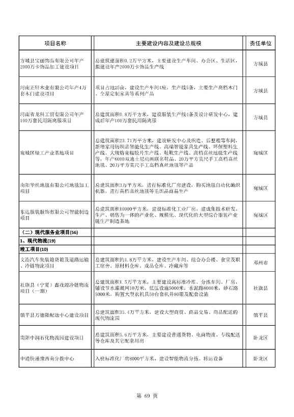
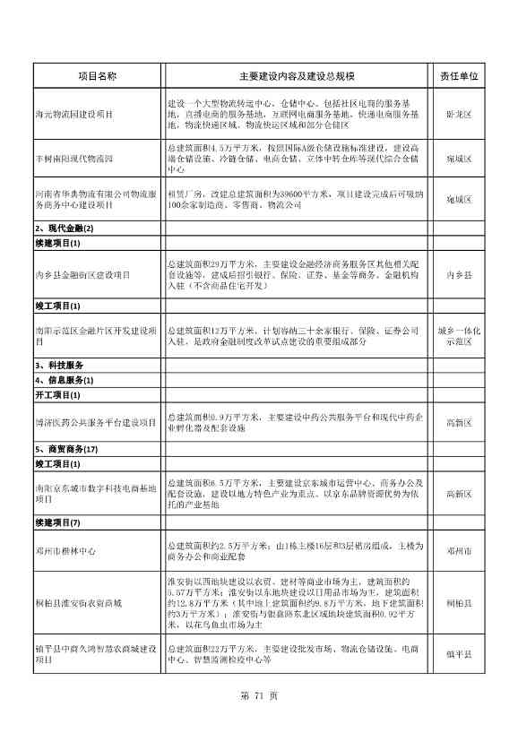
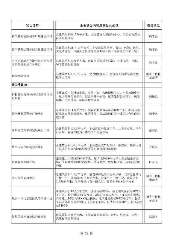
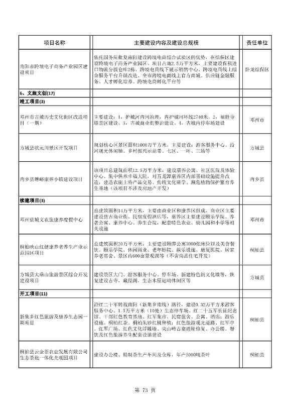
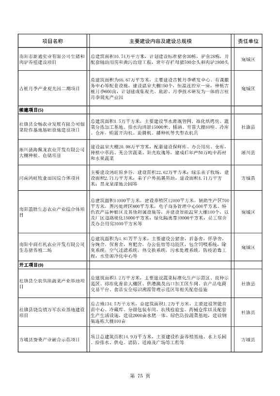
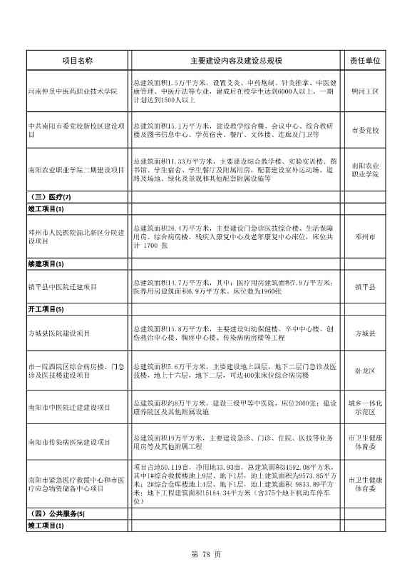
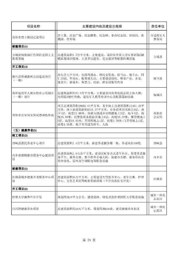
4月25日,南阳发布2022年南阳市重点建设项目名单。2022年南阳市重点建设项目共894个,总投资8417亿元,年度计划投资2838亿元,涵盖创新驱动能力提升、新型基础设施、新型城镇化、重大基础设施、产业结构优化升级、生态环保、民生和社会事业等七大领域。其中生态环保项目11项。详情如下:















































































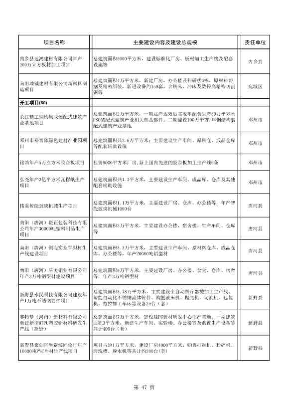
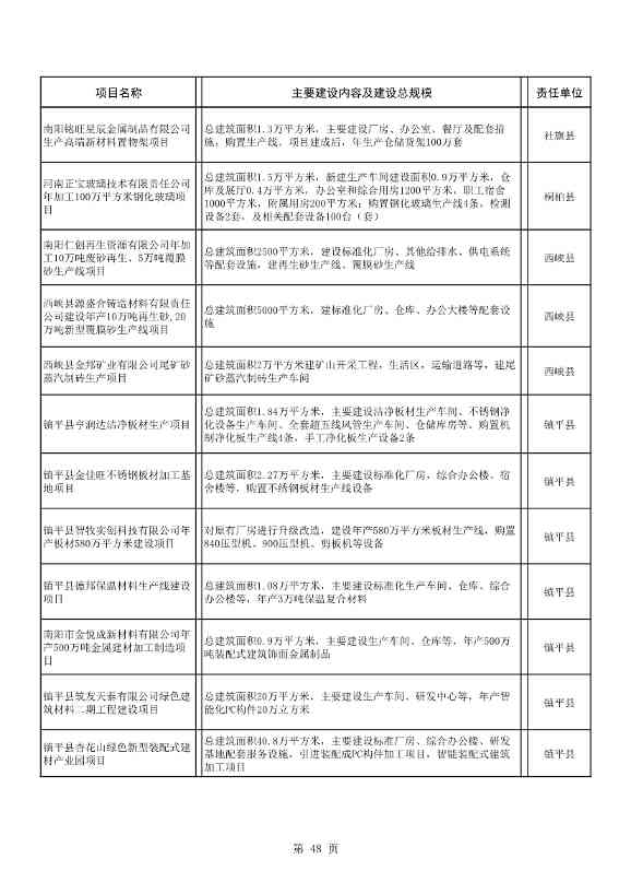
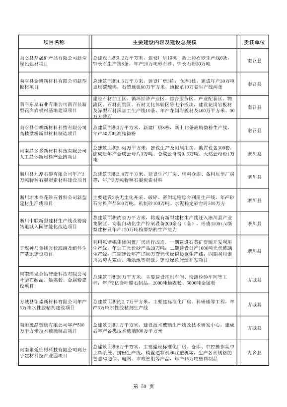
4月25日,南阳发布2022年南阳市重点建设项目名单。2022年南阳市重点建设项目共894个,总投资8417亿元,年度计划投资2838亿元,涵盖创新驱动能力提升、新型基础设施、新型城镇化、重大基础设施、产业结构优化升级、生态环保、民生和社会事业等七大领域。其中生态环保项目11项。详情如下:














































































