北极星环保网获悉,日前,生态环境部发布《尾矿库污染隐患排查治理工作指南(试行)》的公告,《指南》指导尾矿库运营、管理单位有效落实污染防治主体责任,形成污染隐患排查、污染隐患治理、治理成效核查的管理闭环,建立尾矿库环境管理台账,不断提升尾矿库污染隐患排查治理规范化、制度化、常态化水平。
关于发布《尾矿库污染隐患排查治理工作指南(试行)》的公告
为加强和规范尾矿库污染隐患排查治理,防范和化解尾矿库环境风险,我部制定了《尾矿库污染隐患排查治理工作指南(试行)》,现予公布。本指南自公布之日起施行。
特此公告。
附件:尾矿库污染隐患排查治理工作指南(试行)
生态环境部
2022年5月20日
生态环境部办公厅2022年5月23日印发




























日前,生态环境部发布《尾矿库污染隐患排查治理工作指南(试行)》(以下简称《指南》)。生态环境部固体废物与化学品司有关负责同志就《指南》出台的背景和主要内容等,回答了记者提问。
问:《指南》制定的背景和意义是什么?
答:我国有近万座尾矿库,尾矿库数量大,分布广。尾矿库环境管理基础薄弱,加之尾矿库污染隐蔽性强,一些尾矿库邻近重要河流、饮用水水源地等生态环境敏感目标,污染防治措施不完善,运行和管理不规范,环境风险隐患较为突出。
《中华人民共和国固体废物污染环境防治法》《中华人民共和国水污染防治法》《中华人民共和国土壤污染防治法》《地下水管理条例》等法律法规对尾矿库污染防治提出了要求,2022年7月1日即将生效的《尾矿污染环境防治管理办法》(生态环境部令第26号)明确要求尾矿库运营、管理单位建立健全尾矿库污染隐患排查治理制度。出台《指南》将有效指导尾矿库运营、管理落实尾矿库环境管理有关要求,加强和规范尾矿库污染隐患排查治理,防范和化解尾矿库环境风险。
问:《指南》编制的主要目的?
答:《指南》用于指导生态环境部门组织开展尾矿库污染隐患排查治理和监督管理,以及指导尾矿库运营、管理单位自行开展尾矿库污染隐患排查治理,进一步明确尾矿库污染隐患排查治理“查什么、怎么治、如何管”的具体工作要求。
《指南》指导尾矿库运营、管理单位有效落实污染防治主体责任,形成污染隐患排查、污染隐患治理、治理成效核查的管理闭环,建立尾矿库环境管理台账,不断提升尾矿库污染隐患排查治理规范化、制度化、常态化水平。
问:《指南》的主要内容?
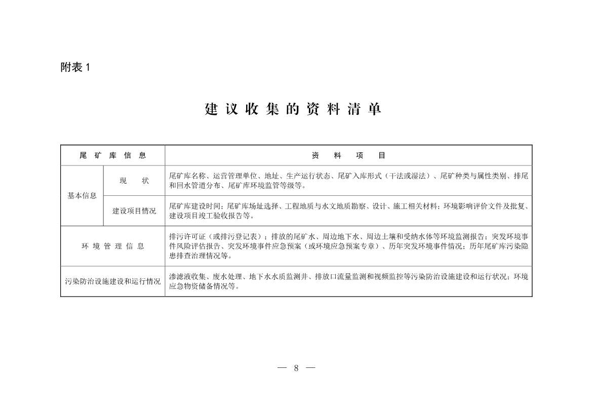
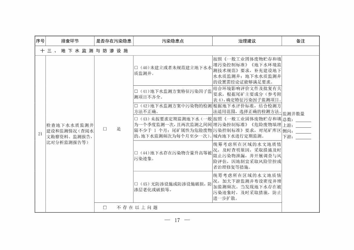
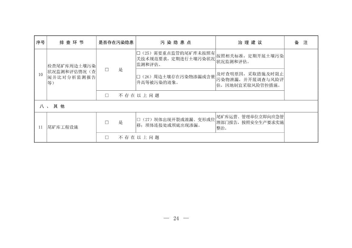
答:《指南》共包括3个章节和附表。第一章“总则”包括编制目的、适用范围、编制依据、术语和定义等。第二章“排查治理工作要求”主要明确省级、地市级生态环境部门的监管要求和尾矿库运营、管理单位的环境管理要求。第三章“排查治理工作方法及要点”包括资料收集、现场排查、治理及成效核查的工作内容。附表1是建议收集的尾矿库资料清单,附表2分为运营(含在用、停用)尾矿库污染隐患排查表(附表2-1)和封场尾矿库污染隐患排查表(附表2-2),附表3是尾矿库治理成效核查表,附表4是尾矿库特征污染因子汇总表。
问:尾矿库运营、管理单位如何开展污染隐患排查治理?
答:尾矿库运营、管理单位是尾矿库污染隐患排查治理的责任主体,其中,无主尾矿库的污染隐患排查治理由地方人民政府指定的尾矿库管理维护单位组织开展。
尾矿库运营、管理单位要建立健全尾矿库污染隐患排查治理制度,强化日常排查治理工作,并在每年汛期前至少开展一次全面排查治理。根据排查问题清单,结合日常排查治理情况,制定治理方案,实施“一库一策”治理,明确具体治理措施、完成时间以及后续管理措施,消除污染隐患。同时按照排查治理内容及变化情况及时更新尾矿库环境管理台账。
问:开展尾矿库污染隐患排查治理,生态环境部门需要做好哪些监管工作?
答:《指南》发布后,地市级生态环境部门对辖区内尾矿库立即组织开展一次污染隐患全面排查工作,建立排查问题清单,督促尾矿库运营、管理单位对照排查问题清单及时实施治理,消除污染隐患。同时指导尾矿库运营、管理单位建立尾矿库环境管理台账。
地市级生态环境部门建立完善常态化执法监管机制,对尾矿库运营、管理单位开展污染隐患排查治理情况进行常态化监督指导。对行政区域内一级环境监管尾矿库监督指导每年不少于二次,并至少在汛期前开展一次;对二级环境监管尾矿库每年不少于一次;对三级环境监管尾矿库随机开展抽查。
省级生态环境部门统筹协调推进尾矿库污染隐患摸底排查和常态化排查治理工作,建立健全执法监管和指导帮扶长效机制,重点加强一级环境监管尾矿库的监督管理,同步完善尾矿库分类分级环境监督管理清单。
此外,地方生态环境部门在立足环境监管职责定位,依法依规做好尾矿库环境监管工作的同时,按照“主动向前一步”的原则,在污染隐患排查治理工作过程中若发现尾矿库安全设施存在或可能存在安全风险隐患,应及时通报应急管理部门并做好记录,同时提醒尾矿库运营、管理单位主动向应急管理部门报告,自觉接受监管。

