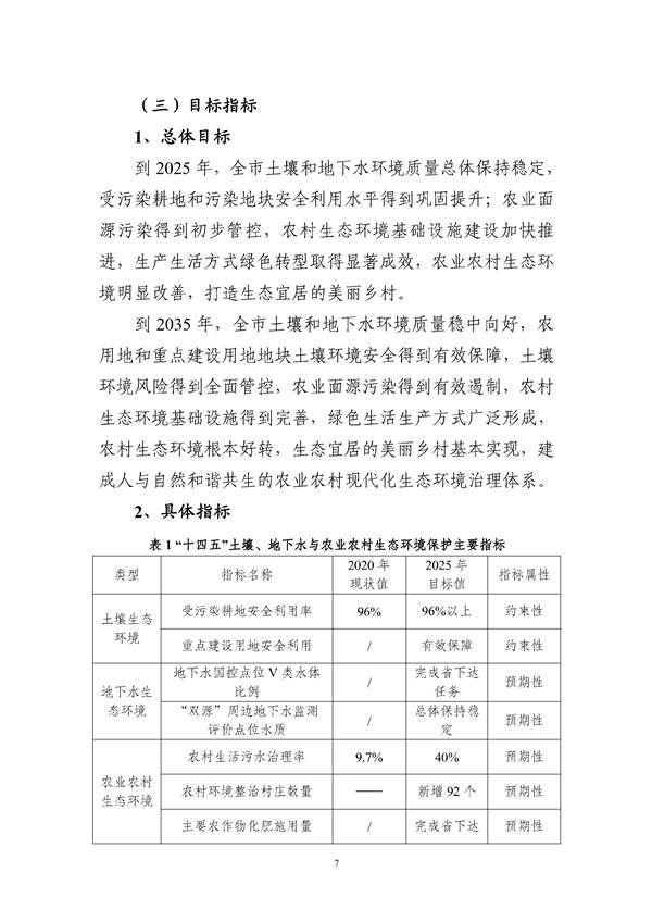
日前,马鞍山市生态环境局就《马鞍山市“十四五”土壤、地下水和农村生态环境保护规划(征求意见稿)》公开征求意见,该意见稿提出,推动乡镇政府驻地生活污水处理设施提质增效和农村生活污水治理。提升生活垃圾资源化利用水平。统筹推进农村生活垃圾分类和资源化利用示范县创建,不断完善 28 农村生活垃圾分类和资源化利用长效机制。完善农村生活垃圾收运处置体系。力争 农村生活垃圾收运处置体系全覆盖,农村生活垃圾无害化处 理率达到 100%。推进市场化运作、专业化治理、信息化管理、群众化参与的农村垃圾治理进程,提升治理效果。推进土壤污染源头防控,加快推进废弃矿山综合整治和生态修复。详情如下:
马鞍山市“十四五”土壤、地下水和农村生态环境保护规划(征求意见稿)



































