北极星环境修复网获悉,6月10日,珠海市生态环境局 珠海市自然资源局发布了关于进一步明确珠海市建设用地土壤污染状况调查有关要求的通知,详情如下:
珠海市生态环境局 珠海市自然资源局关于进一步明确珠海市建设用地土壤污染状况调查有关要求的通知
各有关单位:
为贯彻落实《中华人民共和国土壤污染防治法》《中华人民共和国土地管理管理法实施条例》《广东省实施〈中华人民共和国土壤污染防治法〉办法》及国家、省有关要求,确保建设用地土壤环境质量符合要求,切实防范人居环境风险,同时节约社会成本、避免过度调查,参考国家和省相关土壤标准、文件及其说明,现对珠海市建设用地土壤污染状况调查明确以下有关要求。
一、调查要求
(一)调查范围
地块符合以下条件之一的,须开展建设用地土壤污染状况调查评估:
1.经土壤污染状况普查、详查和监测、现场检查或接到信访举报,有证据表明存在土壤污染风险的建设用地。
2.用途变更为住宅、公共管理与公共服务用地(以下简称“一住两公”)的地块。“一住两公”之间相互变更的,原则上不需要进行调查。
首次供地的“一住两公”地块应当按照规定进行土壤污染状况调查。
3.拟收回、转让土地使用权或用途变更的土壤污染重点监管单位生产经营用地。
4.从事过有色金属矿采选、有色金属冶炼、石油加工、化工、焦化、电镀、制革、医药制造、铅酸蓄电池制造、废旧电子拆解、危险废物处理处置和危险化学品生产、储存、使用等行业生产经营活动,以及从事过火力发电、燃气生产和供应、垃圾填埋场、垃圾焚烧厂和污泥处理处置等活动的用地,拟收回、转让、已收回土地使用权的,以及用途拟变更为商业用地的地块。
5.重度污染农用地转为城镇建设用地的。
(二)完成时间
用途变更地块在申请变更前完成调查评估工作;出让地块在挂牌前完成调查评估工作(协议出让地块在签订合同前完成);划拨地块在划拨请示前完成调查评估工作;收回、转让地块在收回、转让前完成调查评估工作。
(三)责任主体
土壤污染责任人负有实施土壤污染状况调查、土壤污染风险评估、风险管控、修复、风险管控效果评估、修复效果评估、后期管理等活动(以下统称“土壤污染风险管控和修复”)的义务,因实施或者组织实施这些活动所支出的费用,由土壤污染责任人承担。土壤污染责任人无法认定的,土地使用权人应当实施土壤污染风险管控和修复。
建设用地土地使用权已经收回但尚未出让的,由负责收储土地的人民政府、管委会组织开展;责任主体灭失或者责任主体不明确的,由所在地区政府(管委会)依法承担相关责任,可以根据实际情况组织实施土壤污染风险管控和修复;重度污染农用地转为城镇建设用地的,由所在地区政府(管委会)组织开展;责任主体发生变更的,由变更后继承其债权、债务的单位或者个人履行相关土壤污染风险管控和修复义务并承担相关费用;土地使用权依法转让的,由土地使用权受让人或者双方约定的责任人承担相关责任;土地使用权终止的,由原土地使用权人对其使用该地块期间所造成的土壤污染承担相关责任。
(四)相关说明
1.土地用途(用途变更)以申请建设工程规划许可证所提交的建设用地规划许可证或不动产权证等土地证明文件为准。
2.“一住两公”参照《国土空间调查、规划、用途管制用地用海分类指南(试行)》中“07居住用地”、“08公共管理与公共服务用地”两大类。《珠海市城市规划技术标准与准则》中“R居住用地”、“A公共管理与公共服务设施用地”对应这两大类。
3.首次供地是指建设用地地块除本次(拟)供地外,历史上未办理供地手续。
4.经土壤污染状况调查报告评审表明污染物含量超过土壤污染风险管控标准的建设用地地块,应当按照规定进行土壤污染风险评估。土壤污染状况调查和土壤污染风险评估简称为“调查评估”。
二、技术要求
根据《建设用地土壤污染状况调查技术导则》(HJ25.1-2019),土壤污染状况调查分阶段开展,若第一阶段调查确认地块内及周围区域当前和历史上均无可能的污染源,则认为地块的环境状况可以接受,调查活动可以结束。
第一阶段土壤污染状况调查是以资料收集、现场踏勘和人员访谈为主的污染识别阶段,原则上,可忽略大气沉降、面源(如施用化肥、农药)的影响,同时符合以下情形,可以在第一阶段结束土壤污染状况调查。
(一)地块内及周边相邻地块当前和历史上不涉及有毒有害物质生产、使用、贮存、回收、处置、排放等活动。
(二)地块内及周边相邻地块未发生过环境污染事故和环境违法事件(废水、废液、固废、危废的泄漏、倾倒或填埋)。
(三)地块内及周边相邻地块土壤、地下水、地表水不存在异常颜色、气味等污染迹象。
(四)地块内及周边相邻地块不存在土壤、地下水、地表水等已有监测数据异常的情况。
(五)外来土壤满足以下条件:
1.地块内存在已知来源地的土壤,来源地经污染识别符合上述(一)-(四)情形或来源地的土壤监测结果满足本地块用地的环境质量要求。
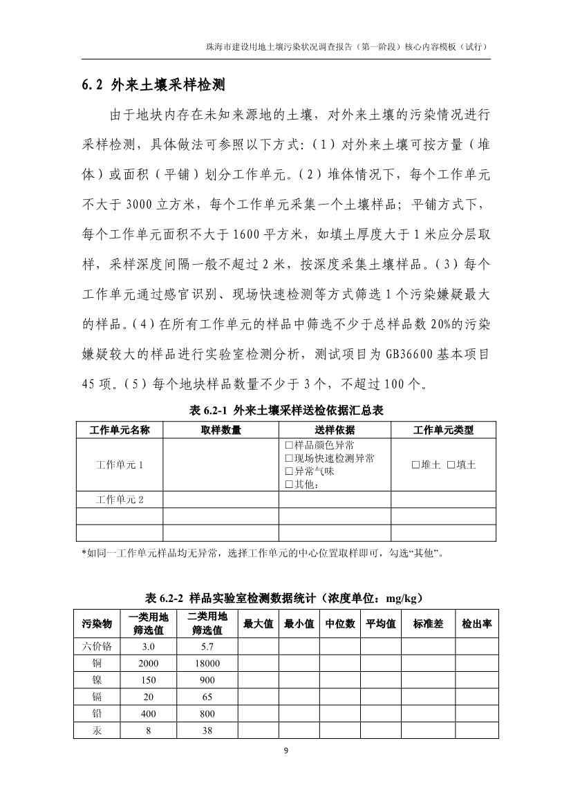
2.地块内存在未知来源地的土壤,可按如下步骤开展调查,检测结果表明污染物含量未超过土壤污染风险管控标准。
(1)对外来土壤按方量(堆体)或面积(平铺)划分工作单元;
(2)堆体情况下,每个工作单元不大于3000立方米,每个工作单元采集一个土壤样品;平铺方式下,每个工作单元面积不大于1600平方米,如填土厚度大于1米应分层取样,采样深度间隔一般不超过2米,按深度采集土壤样品;
(3)每个工作单元通过感官识别、现场快速检测等方式筛选1个污染嫌疑最大的样品;
(4)在所有工作单元的样品中筛选不少于百分之二十、污染嫌疑最大的样品进行实验室检测分析,测试项目为GB36600-2018基本项目45项,每个地块样品数量不少于3个,不超过100个。
三、报告编制
为进一步突出调查重点、抓住关键,科学、简明的编制好土壤污染状况调查计划和相关报告,现将珠海市建设用地土壤污染状况调查第一阶段报告、初步采样分析工作计划和初步采样分析报告核心内容模板(附件1-3)一并印发,请参照执行。
四、其他事项
如国家、省出台新要求,按照新要求执行。
附件:1.珠海市建设用地土壤污染状况调查报告(第一阶段)核心内容模板(试行)
2.珠海市建设用地土壤污染状况调查初步采样分析工作计划核心内容模板(试行)
3.珠海市建设用地土壤污染状况调查报告(初步采样分析)核心内容模板(试行)
2022年6月9日














