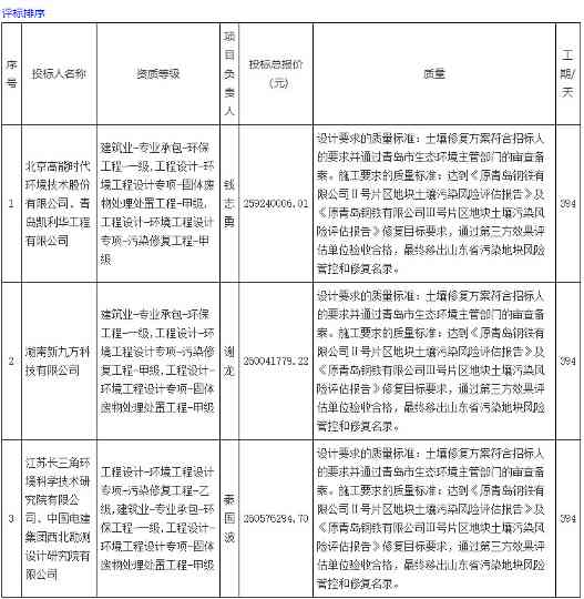
北极星环境修复网获悉,近日,青钢老厂区Ⅱ号、Ⅲ号地块土壤修复工程总承包预中标结果公布,北京高能时代环境技术股份有限公司、青岛凯利华工程有限公司预中标该项目,报价约25924万元。
据招标公告显示,本项目总投资额30605万元,工程造价267257738.15元,招标内容包括但不限于土壤修复方案编制、施工方案编制、污染土壤修复治理、基坑水抽出处理等,并确保土壤修复方案、施工方案通过青岛市相关行业主管部门的审批或备案;对污染场地进行修复治理,达到《原青岛钢铁有限公司Ⅱ号片区地块土壤污染风险评估报告》简本及《原青岛钢铁有限公司Ⅲ号片区地块土壤污染风险评估报告》简本修复目标要求,通过第三方效果评估单位验收合格,最终移出山东省污染地块风险管控和修复名录。
青钢老厂区Ⅱ号、Ⅲ号地块土壤修复工程总承包预中标公示
标段编号: E3702002313010208001001
招标方式: 公开
项目名称: 青钢老厂区Ⅱ号、Ⅲ号地块土壤修复工程总承包 不分标段
建设规模: 263000立方米
建设单位: 青岛城投新城开发建设有限公司
联系人: 王腾 联系电话: 0532-88916950
招标单位: 青岛城投新城开发建设有限公司
联系人: 王腾 联系电话: 0532-88916950
招标代理单位: 青岛佳恒工程造价咨询有限公司
联系人: 张栋 联系电话: 0532-85966519
工程地址: 李沧区遵义路5号
工期: 394 开标时间: 2022-06-17 09:30
开标地点: 青岛市民中心位于市南区福州南路17,27号公共资源交易中心
评标办法: 综合评估法
许可范围: 青钢老厂区Ⅱ号、Ⅲ号地块土壤污染修复工程总承包,包括但不限于土壤修复方案编制、施工方案编制、污染土壤修复治理、基坑水抽出处理等,并确保土壤修复方案、施工方案通过青岛市相关行业主管部门的审批或备案;对污染场地进行修复治理,达到《原青岛钢铁有限公司Ⅱ号片区地块土壤污染风险评估报告》简本及《原青岛钢铁有限公司Ⅲ号片区地块土壤污染风险评估报告》简本修复目标要求,通过第三方效果评估单位验收合格,最终移出山东省污染地块风险管控和修复名录。





公示说明:公示时间:2022-6-21 - 2022-6-23行政监督投诉电话:0532-84661106
投标人或者其他利害关系人对评标结果有异议的,应在中标公示期内以书面形式向招标人提出,逾期将不予受理。
招标人未在规定时间内答复或异议提出人对招标人的异议答复不满的,可向行政监督部门:青岛市生态环境局李沧分局(行政监督部门地址:青岛市李沧区兴华路32号,行政监督部门联系电话:0532-84661106)投诉;投诉事项未提出异议的,将不予受理。投诉应符合《工程建设项目招标投标活动投诉处理办法》(七部委令11号、9部委23号令修改)的有关规定。
备注:以上投标企业均承诺信用状况良好,在参与投标时无以下情况:1.被人民检察院列入行贿犯罪档案,自判决生效之日起,至投标文件递交截止之日止,不满二年的;2. 被人民法院列为失信被执行人、被税务部门列为重大税收违法当事人、被工商部门列入严重违法失信企业名单或经营异常名录,公布的受惩信息有效时间在投标文件递交截止之日之后的。如发现投标企业有与承诺不符的情况,可向行政监督部门反映。监督电话:0532-84661106
2022年6月20日

