日前,上海市生态环境局、上海市规划和自然资源局联合印发《上海市建设用地土壤污染风险管控和修复名录》和《上海市地下水污染场地清单》(截至2022年5月31日)。详情如下:
各区人民政府,各有关单位:
根据《中华人民共和国土壤污染防治法》《关于印发地下水污染防治实施方案的通知》(环土壤〔2019〕25号)有关要求,市生态环境局会同市规划资源局,结合本市土壤污染状况相关评审情况(截至2022年5月31日),将《上海市建设用地土壤污染风险管控和修复名录(截至2021年12月31日)》中的“杨浦区121街坊合生商业及办公项目地块”等7个地块移出名录(附件1);新增“普陀区E01-02地块”等8个需实施风险管控、修复的地块。上海市地下水污染场地清单新增“原杨树浦煤气厂区域沿江段”等3个地块。现将《上海市建设用地土壤污染风险管控和修复名录》(截至2022年5月31日)(附件2,以下简称《名录》)及《上海市地下水污染场地清单》(截至2022年5月31日)(附件3,以下简称《清单》)印发你们。
《名录》和《清单》实行动态更新,列入《名录》和《清单》的污染地块应依法实施土壤和地下水污染风险管控、修复,禁止开工建设任何与风险管控、修复无关的项目,不得作为住宅、公共管理与公共服务用地;对达到风险评估报告确定的风险管控、修复目标且可以安全利用的地块,土地使用权人可以申请移出《名录》和《清单》。
附件:1. 上海市建设用地土壤污染风险管控和修复名录(2022年1月1日至2022年5月31日移出地块名录)
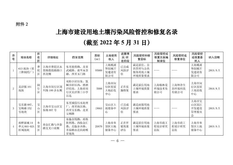
2. 上海市建设用地土壤污染风险管控和修复名录(截至2022年5月31日)
3. 上海市地下水污染场地清单(截至2022年5月31日)

















