北极星环境修复网获悉,日前,广东省梅州市蕉岭县耕地安全利用与土壤污染修复项目开标,该项目共分3个包,中标总额约3026.44万元,详情如下:
蕉岭县耕地安全利用与土壤污染修复项目中标结果公示
一、采购计划编号:441427-2022-00195
二、项目编号:441427-2022-00195
三、项目名称:蕉岭县耕地安全利用与土壤污染修复项目
四、采购结果



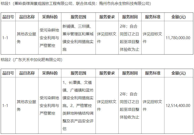
五、主要标的信息



凡对本次公告内容提出询问,请按以下方式联系。
1.采购人信息
名称:蕉岭县农业农村局
地址:蕉城镇朝阳路51号
联系方式:0753-7865731
2.采购代理机构信息
名称:中恒远(广东)建设管理有限公司梅州分公司
地址:广东省梅州市梅江区龙安路志昌大厦
联系方式:0753-2209689
3.项目联系方式
项目联系人:黄小姐
电话:0753-2209689

