导读
中共十八大以来,生态文明建设被提高到前所未有的战略高度,生态修复保护的关注度与重要性也大幅提升。十九届五中全会通过的《中共中央关于制定国民经济和社会发展第十四个五年规划和二〇三五年远景目标的建议》与十八大、十九大提出的宏伟目标相衔接,提出十四五生态文明建设实现新进步,到2035年美丽中国建设目标基本实现,这将对各地政府与排污企业提出新的要求,可谓责任重于泰山。
然而,开展生态修复工作意味着大笔资金支出。为解决资金难题,十三五以来多地试点通过将生态修复的外部性内部化产生经济效益,不少项目成功通过生态产品价值实现等途径取得了经济效益、社会效益和生态效益。本文中,辰于根据以往EOD方案策划、战略规划的成功案例,为您总结将生态修复变“输血”为“造血”的三大良方。
生态修复责任重于泰山
政策变化与趋势
近20年来,面对经济社会快速发展带来的一系列生态退化问题,加上“可持续发展”、“生态系统服务”、“生态文明”等生态保护理论和理念的兴起与发展,中国对生态保护修复的观念认知发生深刻转变(见表1),主要可分为三大阶段[1]。

第一阶段:从1997年到2006年期间,以生态建设与重点治理为主。标志事件是1997年党的十五大,提出了“实施可持续发展战略”,国家将生态环境保护上升到与经济社会发展同等重要的地位,生态保护事关国家环境安全的观念初步形成,并启动实施一大批重点区域生态恢复工程,有效遏制了局部区域生态恶化趋势。
第二阶段:从2007年到2011年期间,以生态空间和生态功能保护恢复为主。标志事件是党的十七大,提出了生态文明理念,政策按照分区分类的推进思路,深入推进重要生态功能保护区、生态脆弱区等重要生态空间保护和生态功能恢复,重点生态功能区保护制度初步建立。
第三阶段:2012年至今,以山水林田湖草沙系统保护修复为主。标志事件是党的十八大,生态文明建设纳入中国特色社会主义建设“五位一体”总体布局,提出尊重自然、顺应自然、保护自然的生态文明理念和坚持节约优先、保护优先、自然恢复为主的方针。党的十九大报告进一步提出“坚持人与自然和谐共生”的基本方略,正式确立建设美丽中国战略。
目前,包括北京、天津、广东、黑龙江、江西、四川等多个省市都纷纷出台了十四五期间的生态修复规划或国土空间规划,生态修复工作在十四五期间将继续如火如荼的开展。
资金难题困扰仍持续
“山水湖田林草沙冰”生命共同体理念下,生态修复保护涉及多个细分领域,范围广,再加上我国在生态方面历史欠账多、问题积累多、现实矛盾多,一些地区生态环境承载力已经达到或接近上限,且面临“旧账”未还、又欠“新账”的问题,生态保护修复任务十分艰巨。辰于测算,十四五期间生态修复领域的总投资将超过1万亿元,是一笔很大的支出。
尽管确定了“谁破坏,谁修复”的原则,但是难以明确责任主体的项目居多,例如自然资源部印发的《社会资本参与国土空间生态修复案例(第一批)》中,多半都是经历了数十年甚至是上百年的开采、破坏,责任主体已经难以确定,是无人负责的历史欠账。在这种情况下,现阶段的生态修复主要以政府投入为主,投资渠道较为单一,资金投入整体不足。同时,生态工程建设的重点区域多为老、少、边、穷地区,由于自有财力不足,不同程度地存在“等、靠、要”思想。
为了解决资金问题,构建“谁修复、谁受益”的市场机制是政府的迫切期待。在2020年底的《社会资本参与国土空间生态修复案例(第一批)》新闻发布会上,自然资源部国土空间生态修复司司长周远波指出,生态修复迫切需要政策激励和制度保障,增强市场信心和预期。2021年底,《国务院办公厅关于鼓励和支持社会资本参与生态保护修复的意见》出台,特别强调:“重点鼓励和支持社会资本参与以政府支出责任为主的生态保护修复,获得相应的生态产品价值回报或者政府投资。”能否让绿水青山变成金山银山是社会资本始终关注的重点。
一些责任企业也感受到了生态修复支出的压力,尤其是与能源、矿产等大宗商品生产加工相关的大型国企央企,不仅要在生产过程中进行采取预防、监测和保护措施,在生产结束后也要开展去污、恢复工程,乘以巨大的面积基数,支出不可谓不大。随着国家标准提升,这部分支出也将水涨船高。如何降低成本减小压力提升竞争力,企业也在迫切寻找方法和途径。
三大良方变“输血”为“造血”
“谁修复、谁受益”的原理简单易懂,就是要将生态修复从过去的单纯“投入”变成“投资”,在投资后能够享受到回报,回报越高对社会资本的吸引力越强,随着社会资本参与进来后,政府或责任企业的压力就能降低,还能通过项目“造血”取得经济效益,两方皆大欢喜。
但实际上,理论与实际的差距还比较远,同样的模式无法简单复制到两个项目上,都希望通过生态修复打造生态旅游区实现盈利,有的项目能够每年吸引百万游客,有的项目却门可罗雀。
项目的落地和成功需要因地制宜。但辰于坚信,做好生态修复也能够实现“名利双收”。接下来,辰于将根据政策以及典型案例总结出三大良方,希望对生态修复项目的筹划者有所帮助。
创新项目模式赋予“造血”能力
拥有足够的“造血”能力是项目能否吸引社会资本、落地成功的基本和前提,最主要的就是要利用好生态修复带来的环境变化、生态产品、土地价值或其他价值产生收益,其中,“生态产品价值实现”和“EOD”是当前这个话题下的热点词语。
生态产品价值实现
生态产品价值实现就是赋予项目“造血”能力的过程,能够实现项目外部性的内部化,实现“绿水青山”向“金山银山”转化。
从以往案例来看,生态产品价值实现的路径往往是以“生态修复+XXXX”的模式,具体包括“+产业导入”、“+碳汇权益”、“+资源互换”、“+土地升值”和“+其他附加值”五类(见图1)。

生态产品价值实现已有不少成功实践。2021年发布的《中国生态修复典型案例集》中包含18个典型案例,其中78%的项目都实现了经济效益,通过生态+经济有机结合,多途径实现经济增长。例如,重庆市渝北区铜锣山矿区打造“重庆小九寨”,自2月运营已接待游客45万人次;娄底冷水江锑煤矿区将荒废农田打包修复后发展金银花、黄桃等经济作物,预计年创收约1000万元;上海青西郊野公园吸引华为移动终端研发中心落户,逐渐形成以高端研发、生态旅游、现代农业为基础的绿色发展路径。
EOD项目模式
EOD的全称是Eco-environment-oriented Development,中文叫做生态环境导向的开发,与此类似的还有TOD(公共交通导向型开发模式),SOD(公共服务导向型开发模式)等,TOD的一个典型例子就是香港地铁公司,港铁公司通过对轨交和物业的统一规划设计,并与政府协商,提前获得地铁站附近土地,锁定由于地铁开通预期带来的土地溢价收益,随后一边俢地铁,一边在地铁周边开发物业。
EOD其本身是一种理念,官方的解释是以生态保护和环境治理为基础,以特色产业运营为支撑,以区域综合开发为载体,采取产业链延伸、联合经营、组合开发等方式,推动收益性差的生态环境治理项目与收益较好的关联产业有效融合。
EOD与生态产品价值实现几乎有着相同的内涵,但其出发点有所不同。生态产品价值实现是在将生态修复的投资转变为收益,其出发点是修复是弥补,而EOD的出发点是开发是发展。
EOD项目重点在于将生态环境的改善与经济发展融为一体,形成良性循环——通过改善环境,用优良的生态基底吸引产业和人口,并将环境效应带来的社会效益增值进行提前锁定,实现区域整体溢价增值,并以此实现对环保产业的反哺,以解决环保项目财政投入不足的突出问题,从而实现社会可持续发展。
在生态修复过程中,不少项目就是以EOD模式开展,在生态环境保护中寻求经济效益,在经济发展中落实生态环境的保护和发展。
畅通社会资本参与渠道
无论是“生态保护修复+XX”还是EOD,这些项目一般实施周期长,前期投资大,在吸引到社会资本之后,还要为社会资本提供畅通的参与渠道。目前主要包括以下三种方式:
基金运作
基金运作的方式已经成为政府的常用方式。2020年财政部、生态环境部、农业农村部、自然资源部、住房城乡建设部、国家林业和草原局六部门联合印发《土壤污染防治基金管理办法》(财资环(2020)2号)),要求:“设立国家绿色发展基金,推动环境污染责任保险发展,在环境高风险领域研究建立环境污染强制责任保险制度,加快建立省级土壤污染防治基金”。
通过设立基金,利用杠杆作用,用小部分自有资金撬动更多的社会资本参与,而基金的运作方式又能保证资金的使用主动权。不过如何实现基金投资正收益是各大基金运作公司需要认真考虑的问题。
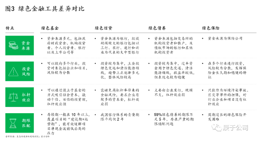
绿色金融工具
绿色金融是近年来行业发展的热词,包括绿色基金、绿色信贷、绿色债券、绿色保险等多种金融工具。以绿色基金为例,十三五期间先后发布了多个政策推动绿色产业基金发展,全国绿色基金的数量也增加了762个(见图2)。其中2020年揭牌成立的国家绿色发展基金是生态环境保护领域第一个国家级政府投资基金,被认为是生态环境保护投融资机制改革取得历史性突破和进展的标志。

不同的绿色金融工具在资金来源、投资风险、杠杆效应、期限匹配等方面都有所差异(见图3),在实际项目运用中,可根据项目实际情况灵活运用,最大限度的降低资金成本。

股权合作
股权合作是纾解资金压力的有效方式。在实际的运作中,生态修复项目往往都是设立项目公司负责实际工作的开展,政府、国企、社会资本作为股东进行注资。
除了合资新设,还有股权转让、增资扩股等方法可以使用,以国有企业为载体搭建混合所有制企业等合作平台。除了资金压力的纾解,股权合作还能够导入社会资本所拥有的先进技术、管理理念以及其他资源,政府和责任企业应当充分利用这些优势。
拥抱前沿技术
随着生态修复从单一修复到系统性修复发展,修复过程中涉及到的技术愈发多样和复杂,这对政府和责任企业都是一个新的挑战。在以往的修复中,技术也是痛点之一,目前新技术推广、科研成果转化等方面比较欠缺,理论研究与工程实践存在一定程度的脱节现象,关键技术和措施的系统性和长效性不足。
2021年发布的《生态保护和修复支撑体系重大工程建设规划(2021-2035年)》中,大力提升科技支撑能力是重要的工作内容之一,规划推进生态保护和修复重点实验室、技术创新平台建设,加强生态保护和修复基础研究、关键技术攻关、装备研制、标准规范建设以及技术集成示范推广与应用,大力推进森林、草原、河湖、湿地、荒漠、海洋等自然生态系统保护和修复技术创新。
拥抱前沿技术,取得技术突破不仅能够降低生态修复成本,提升生态修复效果,更重要的是在获得市场的欢迎和认可后,能以此为基础发展新业务实现企业的腾飞。在生态修复万亿级市场中,一切皆有可能。

