据不完全统计,11月份土壤与地下水修复市场约354项,271家招标单位,中标单位约有328家,中标额约为11.9亿元,预算额度在12.73亿元。项目分别来自江苏、江西、宁夏、甘肃、山东、广东、重庆、湖南、湖北等30个省市地区。
与10月份土壤修复市场相比项目数量没有大的增减,但投资额增长约5.3亿元,增长率约80%,预算增长率约61.54%。
统计到污染土壤修复方量约33.05万m³,土壤修复面积约416.06万㎡
涉及到的污染物:石油烃污染、铅、砷、锑、多环芳烃修复技术类型:原位热脱附、堆体式热脱附、化学氧化修复
一、预算额与中标额

二、各省市地区中标额


11月份土壤修复中标额排在前五名的分别是;广东、天津、江西、四川、青海。10月份排前5的湖南、浙江、江苏三省11月份排名都有下降,投资额上江苏省比上月增长约57.9%,其他两省投资额均下降。
其中广东省11月在两个修复工程项目的加持下中标额约1.27亿元,占11月份土壤及地下水中标额的11%,与10月份相比中标额增长约62.82%;

天津市土壤修复市场中标额约为9785.3万元,占11月份土壤及下水修复中标额的8%,与10月份相比增长约为133%;项目数量比上月少了4个。

江西省土壤修复中标额约为8793.93万元 ,占11月份总中标额的7%,与上月相比增长约70%;

四川省本月中标额约为8371.08万元,占本11月中标额的7%,与上月相比增长约347%;项目数量增长8个。

青海省仅凭海晏县地下水污染防治试点项目占本月中标额的7%,中标额约8037.68万元。
三、项目数量
11月份土壤与地下水修复市场项目启动数量前5名分别依次为:江苏、山东、江西、重庆、广东5省市地区启动项目数量约125项,占11月份总项目数量的35.31%,中标额约为:3.44亿元,占11月份中标额的28.91%。

四、11月各地区土壤与地下水修复项目投资和与数量图

五、不同项目类型与中标额


11月份土壤修复与地下水修复市场不同类型项目的情况
调查评估类项目数量159个,占投资的17%,投资额约为1.97亿元;项目数量减少约16个,比10月份中标额下降约26.9%
风险管控与修复类项目数量26个,投资额占比42%,投资额约为5.05亿元;与10月份相比多了11个项目,投资额增长约243.5%
受污染耕地类项目数量39个,占本月土壤修复市场的3%,投资额约为4029万元;
地下水污染状况调查与修复类项目数量78个,投资额约为3.65亿元,占投资额的31%;与上月项目项目数量增加28个,投资额增长约250.9%。
监测与检测类型为3%,中标金额约3343.49万元,与上月相比增长约20.55%。
涉及风险管控与修复项目地区的投资额与项目数量

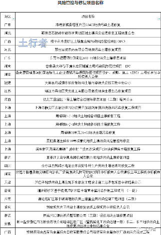
风险管控与修复项目名称

招标数量前十的招标单位

投资额前十的招标人

中标数量排名前十的企业和金额(不含联合中标项目)

中标金额两千万以上的单位
地勘单位4家,市政建设类2家、高校1家环保类6家

一千万以上的地下水调查与修复项目

地下水污染调查大项目还是比较多的可持续关注地下水项目
六、11月份和10月份不同项目类型数据图


项目数量无大的差距,投资金额明显增长

11月项目数量增加的是福建、北京、河北、广东、湖北、辽宁、上海、四川、云南、安徽、甘肃省市地区;山东、湖南、江西、浙江、河南项目数量有所减少。

