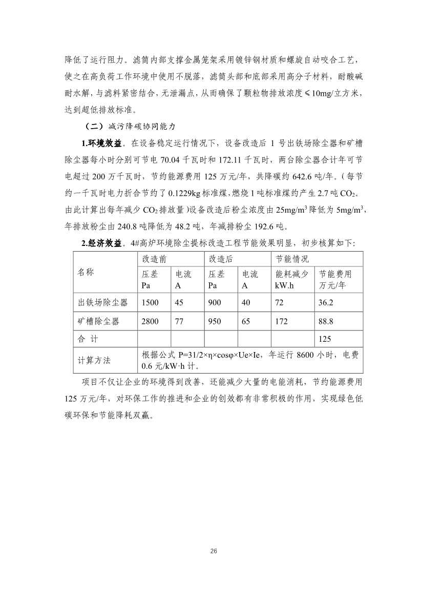
近日,生态环境部对外合作与交流中心发布《关于首批工业园区减污降碳协同增效典型案例候选名单的公示通知》,经组织专家对申报案例进行形式审核、函审及会审答辩,筛选出15个候选典型案例。
关于首批工业园区减污降碳协同增效典型案例候选名单的公示通知
各有关单位:
为深入贯彻落实党中央、国务院关于碳达峰碳中和以及深入打好污染防治攻坚战的决策部署,落实生态环境部《减污降碳协同增效实施方案》(环综合〔2022〕42号),协同推进工业园区减污降碳工作,探索差异化减污降碳协同增效模式、组织形式和管理机制等内容,我中心联合生态环境部环境规划院、中国环境科学研究院、生态环境部华南环境科学研究所、国家应对气候变化战略研究和国际合作中心等14家技术单位,共同开展了首批工业园区减污降碳协同增效典型案例征集活动。
经组织专家对申报案例进行形式审核、函审及会审答辩,筛选出15个候选典型案例(见附件),现对候选典型案例名单予以公示,公示期为5天。如有疑义,请在公示期内与生态环境部对外合作与交流中心联系。公示结束后,正式确定为“生态环境部对外合作与交流中心首批工业园区减污降碳协同增效典型案例”。
联系人:生态环境部对外合作与交流中心 马雅静
联系方式:010-82268288
邮箱地址:ma.yajing@fecomee.org.cn
附件:首批工业园区减污降碳协同增效典型案例候选名单及简介
生态环境部对外合作与交流中心
2023年9月26日

































