北极星碳管家网获悉,10月11日,广东省揭阳市人民政府发布了关于印发揭阳市碳达峰实施方案的通知,《方案》提出,积极培育低碳零碳负碳新业态、新模式和新产业,大力发展海上风电、光伏、天然气等清洁能源产业,加快培育和发展节能环保产业、清洁生产产业,打造一批绿色低碳产业和资源综合利用示范基地。加快建设绿色制造体系,打造绿色工厂、绿色园区和绿色循环经济体系,推行绿色供应链管理。推动互联网、大数据、人工智能、5G、物联网、区块链等新兴技术与绿色低碳产业深度融合。
揭阳市人民政府关于印发揭阳市碳达峰实施方案的通知
揭府〔2023〕35号
各县(市、区)人民政府(管委会),市政府各部门、各直属单位:
现将《揭阳市碳达峰实施方案》印发给你们,请认真组织实施。实施过程中遇到问题,请径向市发展改革局反映。
揭阳市人民政府
2023年9月15日
揭阳市碳达峰实施方案
为深入贯彻落实党中央关于碳达峰、碳中和重大战略决策部署和国务院相关工作安排,根据省委、省政府工作要求,结合揭阳市实际,制定本实施方案。
一、总体要求
坚持以习近平新时代中国特色社会主义思想为指导,全面贯彻落实党的二十大精神,深入贯彻落实习近平生态文明思想和习近平总书记对广东系列重要讲话、重要指示精神,完整、准确、全面贯彻新发展理念,将碳达峰、碳中和纳入经济社会发展和生态文明建设整体布局,以经济社会发展全面绿色转型为引领,聚焦推动高质量发展、实现高品质生活,建立绿色低碳循环发展经济体系,加快培育绿色发展新动能,统筹发展和减排、整体和局部、短期和中长期的关系,在高效利用资源、严格保护生态环境、积极应对气候变化的基础上,系统推进我市各领域碳达峰工作,为我市如期实现碳达峰目标提供支撑。
到2025年,全市产业结构、能源结构、运输结构进一步优化升级,绿色低碳产业规模和效益大幅度提升,加快绿色低碳科技革命,完善绿色低碳政策体系,清洁能源产业基地基本形成,能源利用效率不断提升,单位地区生产总值能耗下降14%,二氧化碳排放的控制水平完成省下达的目标,非化石能源消费占比达23.1%,绿色低碳生产、生活方式广泛形成,绿色低碳循环发展体系基本建成。到2030年,经济社会发展绿色转型取得显著成效,重点耗能行业能源利用效率达到全省先进水平,单位地区生产总值能耗、二氧化碳排放控制水平完成省下达目标;非化石能源消费占比达到35%左右,非化石能源装机比重达到54%左右,尽快进入碳达峰平台期。
二、重点任务
(一)推进产业结构调整。
1.推动产业结构优化升级。加快推进农业、海洋产业绿色发展。全面落实广东省推动制造业高质量发展“六大工程”。推动传统产业数字化、智能化、绿色化改造升级,加快淘汰落后产能,加强新兴产业培育。加快商贸流通、信息服务等绿色转型,推进第二、第三产业融合发展,提升服务业低碳发展水平。
2.坚决遏制高耗能、高排放、低水平项目盲目发展。严格执行产业政策和规划布局,严控高耗能高排放项目产业规模。对高耗能高排放项目实行清单管理、分类处置、动态监控。严把高耗能高排放项目准入关,新建、扩建钢铁、建材等高耗能高排放项目严格落实产能及能耗等量或减量替代,合理规划布局石化项目。鼓励和支持高耗能高排放项目通过“上大压小”“减量替代”“搬迁升级”等方式进行产能整合。深入挖掘存量项目节能降耗空间,依法淘汰落后低效产能,提高行业整体能效水平。
3.大力发展绿色低碳产业。积极培育低碳零碳负碳新业态、新模式和新产业,大力发展海上风电、光伏、天然气等清洁能源产业,加快培育和发展节能环保产业、清洁生产产业,打造一批绿色低碳产业和资源综合利用示范基地。加快建设绿色制造体系,打造绿色工厂、绿色园区和绿色循环经济体系,推行绿色供应链管理。推动互联网、大数据、人工智能、5G、物联网、区块链等新兴技术与绿色低碳产业深度融合。
(二)促进能源绿色低碳转型。
4.大力发展新能源。规模化发展海上风电,加快推进近海风电项目建成,打造粤东千万千瓦级海上风电基地,适度发展陆上风电。积极发展分布式光伏,建设集中式和分布式光伏电站项目,支持农光互补融合发展,开展平价上网光伏复合项目应用示范。因地制宜发展生物质能,统筹规划垃圾焚烧发电、农林生物质发电、生物天然气项目开发。加快推进揭西抽水蓄能电站建设。充分利用海上风电资源,探索清洁能源制氢产业布局。到2030年,清洁电源装机比例达到55%,力争专属经济区海域风电项目开工规模达到1000万千瓦、新增生物质发电装机容量达到8万千瓦、新增新能源发电项目的储能配比达到10%的目标。
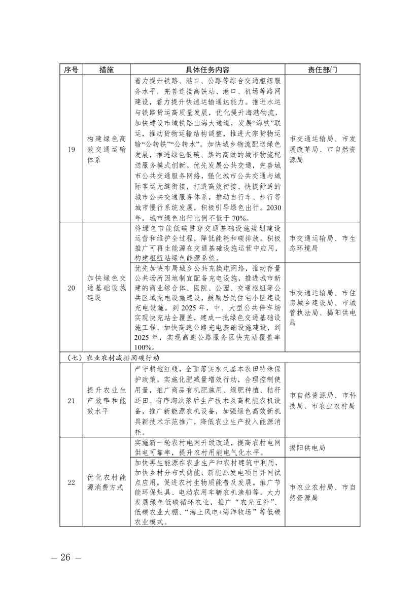
5.优化油气供给和消费体系。加快交通领域油品替代,保持油品消费处于合理区间,“十五五”期间油品消费达峰并稳中有降。推动天然气与多种能源融合发展,全面推进天然气在工业、交通、商业、居民生活等领域的高效利用。加快天然气主干管网建设,推动城镇供气管网互联互通,拓展、加密城镇供气管网。全力扩建新建LNG接收站及调峰储气设施,建设粤东地区成品油战略储备基地。
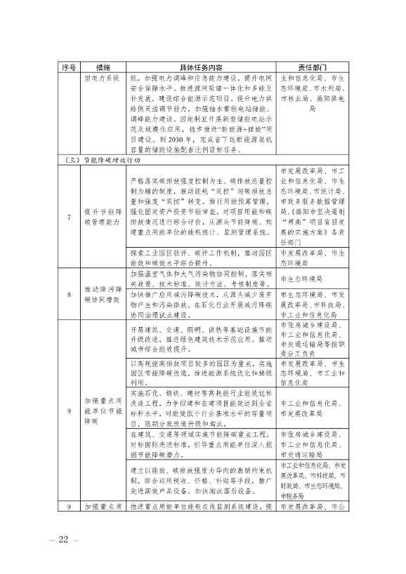
6.加快建设新型电力系统。优化主网500千伏电网结构,完善配网220千伏电网结构,建设成为具有坚强骨架网架、网络结构清晰合理的现代化电网。构建适应新能源占比逐渐提高的新型电力系统,加强电力调峰和应急能力建设,提升电网安全保障水平。推进源网荷储一体化和多能互补发展,建设综合能源示范项目。提升电力供给侧灵活调节能力,加强抽水蓄能电站储能、调峰能力建设。因地制宜开展新型储能电站示范及规模化应用,稳步推进“新能源+储能”项目建设。到2030年,完成省下达新能源装机容量的储能设施配套比例目标任务。
(三)节能降碳增效行动。
7.提升节能降碳管理能力。严格落实碳排放强度控制为主、碳排放总量控制为辅的制度,推动能耗“双控”向碳排放总量和强度“双控”转变。推行用能预算管理,强化固定资产投资节能审查,对项目用能和碳排放情况进行综合评价,从源头节能降碳。构建重点用能单位的能耗统计、监测管理系统。探索工业园区能评、碳评工作机制,推动园区能效和碳效水平综合提升。
8.推动降污降碳协同增效。加强温室气体和大气污染物协同控制,落实相关政策、技术标准、统计方法、考核制度等。加快推广应用减污降碳技术,从源头减少废弃物产生和污染排放,在石化行业开展减污降碳协同治理试点建设。
9.加强重点用能单位节能降碳。开展建筑、交通、照明、供热等基础设施节能升级改造,推进绿色建筑技术示范应用,推动城市综合能效提升。以高耗能高排放项目较多的园区为重点,实施园区节能降碳改造,推进能源系统优化和梯级利用。实施石化、钢铁、建材等高耗能行业能效达标改造工程,力争拟建和在建项目能效达到全省标杆水平,对能效低于行业基准水平的存量项目,限期分批改造升级和淘汰。在建筑、交通等领域实施节能降碳重点工程,对标国际先进标准,引导重点用能单位深入挖掘节能降碳潜力。建立以能效、碳排放强度为导向的激励约束机制,综合运用税收、价格、补贴等手段,推广先进高效产品设备,加快淘汰落后设备。推进重点用能单位能耗在线监测系统建设,强化对重点用能单位的能效监测,打击违法违规用能行为。严禁开展虚拟货币挖矿活动,加强异常用电监测分析,加大梳理排查力度。
(四)工业领域绿色低碳行动。
10.实施重点行业碳达峰路径。坚持能源节约与高效利用并举,优化完善能耗管理制度,有序实行用能预算管理,力争能耗强度完成省下达目标任务。优化工业用能结构,鼓励清洁能源代替煤炭燃料。坚决遏制钢铁冶炼项目盲目建设,严格执行产能置换,提升高精尖钢材生产能力。推广先进适用技术,降低化石能源消耗,推动钢铁副产资源能源与石化、电力、建材等行业协同联动。到2030年,长流程粗钢单位产品碳排放比2020年降低8%以上。推动石化产业调整燃料、原料结构,鼓励电力、天然气代替煤炭燃料,推动烯烃原料轻质化。优化产品结构,积极开发优质、耐用、可循环的绿色石化产品。到2030年,原油加工、乙烯单位产品碳排放比2023年下降4%和5%。
11.加快推进制造业绿色升级。加快石化、钢铁等重点产业绿色化转型升级,支持企业开展绿色低碳技术创新和绿色化改造。加快石化、钢铁、建材等重点行业向全产业链绿色转型,产业链延伸至高附加价值细分产业,引导企业开发节能低碳、高附加价值工业产品,降低重点行业整体的能耗强度及碳排放强度。推进重点行业循环化生产和清洁生产,严格实施强制性的清洁生产审核,淘汰一批工艺能效落后设备和落后低效产能。推广应用原料优化、能源梯次利用、物料循环化利用、流程再造等工艺技术及装备,探索开展绿色炼化和二氧化碳捕集利用与封存(CCUS)结合应用项目。
12.推动特色工业园区高质量发展。以广东石化炼化一体化项目为主引擎,进一步推广绿色循环化生产,着力打造万亿级绿色石化产业集群。支持石化、钢铁、建材等重点行业企业建设绿色工厂,推进工厂园区实现用地集约化、生产洁净化、资源高效化、废物资源化、能源低碳化、管理精细化。推广应用节能生产工艺与技术,提高园区能源、资源利用效率,降低单位工业增加值能耗及碳排放量,实现园内企业能源管理中心全覆盖,探索建设园区智能微电网。
(五)城乡建设碳达峰行动。
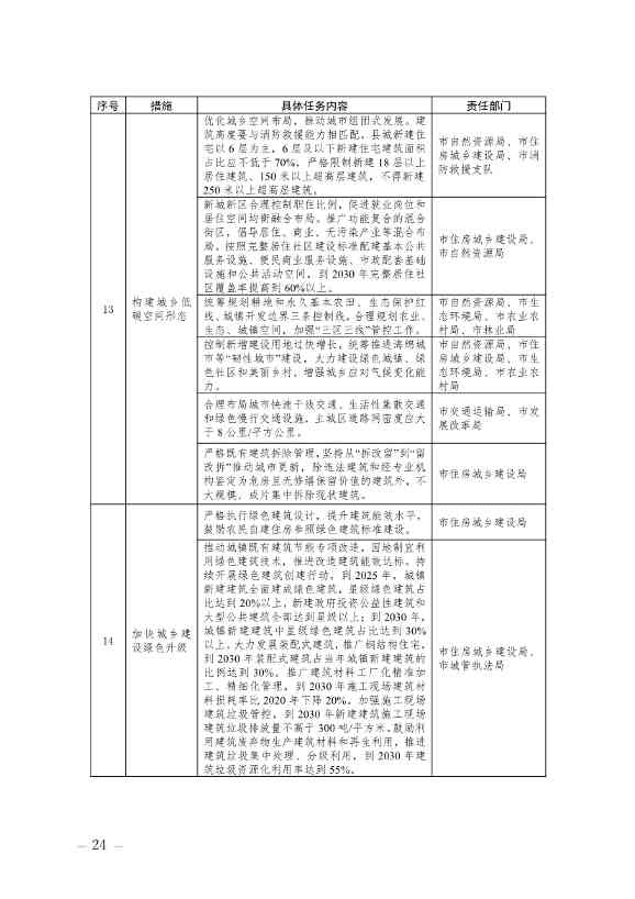
13.构建城乡低碳空间形态。优化城乡空间布局,推动城市组团式发展。建筑高度要与消防救援能力相匹配,县城新建住宅以6层为主,6层及以下新建住宅建筑面积占比应不低于70%,严格限制新建18层以上居住建筑、150米以上超高层建筑,不得新建250米以上超高层建筑。新城新区合理控制职住比例,促进就业岗位和居住空间均衡融合布局。推广功能复合的混合街区,倡导居住、商业、无污染产业等混合布局。按照完整居住社区建设标准配建基本公共服务设施、便民商业服务设施、市政配套基础设施和公共活动空间,到2030年完整居住社区覆盖率提高到60%以上。统筹规划耕地和永久基本农田、生态保护红线、城镇开发边界三条控制线,合理规划农业、生态、城镇空间,加强“三区三线”管控工作。控制新增建设用地过快增长,统筹推进海绵城市等“韧性城市”建设,大力建设绿色城镇、绿色社区和美丽乡村,增强城乡应对气候变化能力。合理布局城市快速干线交通、生活性集散交通和绿色慢行交通设施,主城区道路网密度应大于8公里/平方公里。严格既有建筑拆除管理,坚持从“拆改留”到“留改拆”推动城市更新,除违法建筑和经专业机构鉴定为危房且无修缮保留价值的建筑外,不大规模、成片集中拆除现状建筑。
14.加快城乡建设绿色升级。严格执行绿色建筑设计,提升建筑能效水平,鼓励农民自建住房参照绿色建筑标准建设。推动城镇既有建筑节能专项改造,因地制宜利用绿色建筑技术,推进改造建筑能效达标。持续开展绿色建筑创建行动,到2025年,城镇新建建筑全面建成绿色建筑,星级绿色建筑占比达到20%以上,新建政府投资公益性建筑和大型公共建筑全部达到星级以上;到2030年,城镇新建建筑中星级绿色建筑占比达到30%以上。大力发展装配式建筑,推广钢结构住宅,到2030年装配式建筑占当年城镇新建建筑比例达到30%。推广建筑材料工厂化精准加工、精细化管理,到2030年施工现场建筑材料损耗率比2020年下降20%。加强施工现场建筑垃圾管控,到2030年新建建筑施工现场建筑垃圾排放量不高于300吨/平方米。鼓励利用建筑废弃物生产建筑材料和再生利用,推进建筑垃圾集中处理、分级利用,到2030年建筑垃圾资源化利用率达到55%。
15.加强绿色运营管理。强化公共建筑节能,重点抓好办公楼、学校、医院、商场、酒店等能耗限额管理,提升物业节能降碳管理水平。开展绿色建筑后评估,建立用户评价和反馈机制。到2030年,大型公共建筑制冷能效比2020年提升20%,公共机构单位建筑面积能耗和人均综合能耗较2020年分别降低7%和8%。
16.提高基础设施运行效率。推进城市绿色照明,加强城市照明规划、设计、建设运营全过程管理,控制过度亮化和光污染,到2030年LED等高效节能灯具使用占比超过80%。开展城市园林绿化提升行动,完善城市公园体系,推进中心城区、老城区绿道网络建设,加强立体绿化,提高乡土和本地适生植物应用比例,到2030年城市建成区绿地率达到38.9%,城市建成区拥有绿道长度超过1公里/万人。
17.优化建筑用能结构。大力推进可再生能源建筑应用,积极推广应用太阳能光伏、光热等技术,推进光伏建筑一体化技术与应用,鼓励城区工业厂房、商业建筑、大型公共建筑、农村房屋等建筑屋顶建设分布式光伏发电系统。推动开展新建公共建筑全面电气化,到2030年电气化比例达到15%。提高城乡居民生活电气化水平,引导建筑供暖、生活热水、炊事等向电气化发展,到2030年建筑用电占建筑能耗比例超过65%。推进既有高能耗设备节能改造,加强城乡用能系统维护,提高系统运行效率,保障用能需求。提升城乡居民管道天然气普及率。到2025年,城镇建筑可再生能源替代率达到8%,新建公共建筑、厂房屋顶光伏覆盖率力争达到50%。
(六)交通运输绿色低碳行动。
18.推动运输工具装备低碳转型。加快推广新能源车,促进私家车电动化,推动市内物流配送车新能源化,到2030年新能源公交车覆盖率达到100%。合理规划布局码头岸电设施建设。2030年新增新能源、清洁动力交通工具比例达到30%左右,电动乘用车销售量力争达到乘用车新车销售量的20%左右,营运交通工具单位换算周转量碳排放强度比2020年下降10%,陆路交通运输石油消费力争2030年达到峰值。
19.构建绿色高效交通运输体系。着力提升铁路、港口、公路等综合交通枢纽服务水平,完善连接高铁站、港口、机场等路网建设,着力提升快速运输通达能力。推进水运与铁路货运高质量发展,优化提升海港物流,加快建设市域铁路出海大通道,发展“海铁”联运,推动货物运输结构调整,推进大宗货物运输“公转铁”“公转水”。加快城乡物流配送绿色发展,推进绿色低碳、集约高效的城市物流配送服务模式创新。优先发展公共交通,完善城市公共交通服务网络,强化城市公共交通与城际客运的无缝衔接,打造高效衔接、快捷舒适的城市公共交通服务体系,推动自行车、步行等城市慢行系统发展,积极引导绿色出行。2030年,城市绿色出行比例不低于70%。
20.加快绿色交通基础设施建设。将绿色节能低碳贯穿交通基础设施规划建设运营和维护全过程,降低能耗和碳排放。积极推广可再生能源在交通基础设施运营中应用,构建枢纽站绿色能源系统。优先加快布局城乡公共充换电网络,推动存量公共场所因地制宜配备充电设施,推进城市新建的商业综合体、医院、公园、交通枢纽等公共区域充电设施建设,鼓励居民住宅小区建设充电设施。到2025年,中、大型公共停车场实现快充站全覆盖,建成一批绿色交通基础设施工程。加快高速公路充电基础设施建设,到2025年,实现高速公路服务区快充站覆盖率100%。
(七)农业农村减排固碳行动。
21.提升农业生产效率和能效水平。严守耕地红线,全面落实永久基本农田特殊保护政策措施。实施化肥减量增效行动,合理控制使用量,推广商品有机肥施用、绿肥种植、秸秆还田。有序淘汰落后的生产技术及高耗能农机设备,推广新能源农机设备,加强绿色高效新机具新技术示范推广,降低农业生产投入能源消耗。
22.优化农村能源消费方式。实施新一轮农村电网升级改造,提高农村电网供电可靠率,提升农村用能电气化水平。加快再生能源在农业生产和农村建筑中利用,加快乡村分布式储能、新能源发电项目并网试点应用。促进农村生物质能的普及和发展。推广节能环保灶具、电动农用车辆农机渔船等。大力发展绿色低碳循环农业,推广“农光互补”、低碳农业大棚、“海上风电+海洋牧场”等低碳农业模式。建设安全可靠的农村储气罐站和微管网供气系统,有序推动供气设施向农村延伸。
23.提高农业减排固碳能力。选育高产低排良种,推广水稻间歇灌溉、节水灌溉、施用缓解肥等技术,控制甲烷、氧化亚氮等温室气体排放。加强农作物秸秆和畜禽粪污资源化利用、能源化利用,提升农业废弃物综合利用水平。开展耕地质量提升行动,通过农业技术改进、种植模式调整等措施,提升土壤有机碳储量。探索推广二氧化碳气肥在农业大棚中应用。
(八)循环经济助力降碳行动。

24.建立健全资源循环利用体系。加快推进园区循环化改造、循环式生产,以石化、钢铁行业为重点,加快构建源头减排、过程控制、末端治理、综合利用的绿色循环产业链,2030年省级以上产业园区全部完成循环化改造。促进园区公共设施共建共享、能源梯级利用、资源循环利用和污染物集中安全处置。完善废旧物资回收网络,积极推行“互联网+”回收模式,提升再生资源加工利用水平。加大大宗固废综合利用渠道,推动退役动力电池、光伏组件、风电机组叶片等新兴产业固废循环利用。到2025年、2030年工业固体废弃物综合利用率分别达80%和90%以上。
25.推进废弃物减量化资源化。推动石化、钢铁等企业余热余压余能回收利用,推进城市生活垃圾和污水处理厂污泥能源化利用。推进非常规水和污水资源化利用,合理布局再生水利用基础设施。统筹推进生活垃圾、医疗废弃物处理,推进厨余垃圾、园林废弃物、污水厂污泥等低值有机废物资源化利用。2025年,城市生活垃圾资源化利用比例不低于60%。到2030年,城市生活垃圾资源化利用比例达65%以上,规模以上工业用水重复利用率提高到90%以上。
(九)科技赋能碳达峰行动。
26.低碳先进技术成果转化行动。加快绿色技术推广,推动传统高耗能行业、建筑、交通等行业节能降碳。积极推动大容量风电、高效光伏、大容量可再生能源储能、低成本制氢等技术创新,推动新能源技术在能源消纳、电网调峰等场景及交通、建筑、工业等不同领域示范应用,培育与海上风电站紧密结合的智慧储能产业。支持二氧化碳捕集利用与封存(CCUS)技术研发与示范应用。加快生态系统碳汇、固废资源回收利用等潜力行业成果培育应用。
27.低碳科技创新能力提升行动。建立以政府投入为引导、企业投入为主体、社会投入为补充的绿色科技投入机制,支持石化、钢铁行业龙头企业牵头建设绿色低碳技术实验室。加强高端人才引进和绿色低碳技术人才培养。
(十)生态碳汇能力巩固提升行动。
28.巩固生态系统固碳作用。严守生态红线,严控生态空间占用,做好自然保护地整合优化、生态保护红线评估工作。划定城镇开发边界,严控新增建设用地规模,推动城乡存量建设用地盘活利用。严格执行土地使用标准,加强节约用地评价,推广节地技术和节地模式。
29.持续提升森林质量和碳汇能力。大力推进重要生态系统保护和修复,努力提升全市森林覆盖率,通过林种改造、提升林木蓄积量以及城市森林建设等方式提高碳汇增量规模。完善天然林保护制度,推进公益林提质增效,加强中幼林抚育和低效林改造。实施沿海防护林工程,建设基干林带、纵深防护林,持续推进林业重点工程。到2030年,力争森林覆盖率达到59%左右。
30.巩固提升湿地碳汇能力。加强湿地保护建设,充分发挥湿地的碳汇作用,保护自然湿地和人工湿地,维护生态系统健康稳定。深入推进“美丽河湖”创建,推动水生态保护修复。严格红树林用途管制,严守红树林生态空间,开展红树林保护修复行动。
31.大力发掘海洋碳汇潜力。推进海洋生态系统保护和修复重大工程,构建海岸带、自然保护地为支撑的海洋生态安全格局。开展海洋碳汇摸底调查。严格保护和修复海洋生态系统,积极推进海洋碳汇开发利用。积极申报海洋生态系统碳汇试点,推进海洋生态牧场建设,提高海洋渔业碳汇功能。
(十一)绿色低碳全民行动。
32.加强生态文明宣传教育。将绿色低碳发展纳入国民教育体系和中小学主题课程建设,开展多种形式资源环境国情教育,普及碳达峰、碳中和基础知识。加强生态文明科普教育,将绿色低碳理念有机融入文艺作品,制作文创产品和公益广告,持续开展世界地球日、世界环境日、节能宣传周、全国低碳日等主题宣传活动,增强社会公众绿色低碳意识,推动生态文明理念更加深入人心。
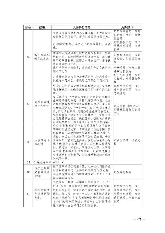
33.推广绿色低碳生活方式。坚决遏制奢侈浪费和不合理消费,着力破除奢靡铺张的歪风陋习,坚决制止餐饮浪费行为。因地制宜推进生活垃圾分类和减量化、资源化。倡导公众低碳消费,推广高效节能电机、节能环保汽车、高效照明等节能低碳产品,减少使用不可降解制品。鼓励公众绿色出行,倡导使用新能源交通工具。推广节能型办公设备,提升绿色产品在政府采购中的比例。开展绿色低碳社会行动示范创建,评选宣传一批优秀示范典型,营造绿色低碳生活新风尚。
34.引导企业履行社会责任。引导企业主动适应绿色低碳发展要求,强化环境责任意识,加强能源资源节约,提升绿色创新水平。重点国有企业和重点用能企业要制定实施企业碳达峰行动方案,发挥示范引领作用。重点用能单位要梳理核算自身碳排放情况,深入研究碳减排路径,“一企一策”制定专项工作方案,推进节能降碳,定期公布企业碳排放信息。充分发挥行业协会等社会团体作用,督促企业自觉履行社会责任。执行国家、省绿色产品认证和标志制度,国企率先执行绿色采购指南。
35.加强领导干部培训。将学习贯彻习近平生态文明思想作为干部教育培训的重要内容,各级党校(行政学院)要把碳达峰、碳中和相关内容列入教学计划,分阶段、多层次对各级领导干部开展培训,普及科学知识,宣讲政策要点,强化法治意识,深化各级领导干部对碳达峰、碳中和工作重要性、紧迫性、科学性、系统性的认识。从事绿色低碳发展相关工作的领导干部要尽快提升专业素养和业务能力,切实增强推动绿色低碳发展的本领。
(十二)梯次有序碳达峰行动。
36.科学合理确定有序达峰目标。把节能降碳摆在突出位置,大力优化调整产业结构和能源结构,坚持各领域绿色低碳发展,逐步实现经济增长与碳排放脱钩,力争与全省同步实现碳达峰。
37.科学制定重点领域达峰方案。坚持全市一盘棋,科学制定本市能源、工业、农业、交通、建筑等重点领域碳达峰实施方案,提出符合实际、切实可行的碳达峰时间表、路线图、施工图,避免“一刀切”限电限产或运动式“减碳”。各重点领域碳达峰行动方案由各部门按程序报市碳达峰碳中和工作领导小组审议后,由各部门自行印发实施。
(十三)多层次试点示范创建行动。
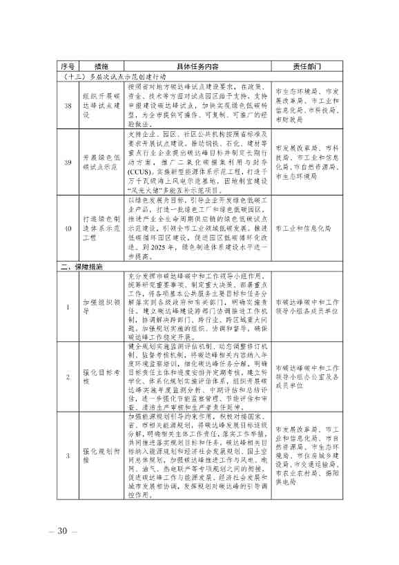
38.组织开展碳达峰试点建设。按照省对地方碳达峰试点建设的要求,在政策、资金、技术等方面对试点园区给予支持,支持申报建设碳达峰试点,加快实现绿色低碳转型,为全市提供可操作、可复制、可推广的经验做法。
39.开展绿色低碳试点示范。支持企业、园区、社区公共机构按照省标准及要求开展试点建设。推动钢铁、石化、建材等重点行业企业提出碳达峰目标并制定长期行动方案,推广二氧化碳捕集利用与封存(CCUS)。实施新型能源体系示范工程,打造千万千瓦级海上风电示范基地,因地制宜建设“风光火储”多能互补示范项目。
40.打造绿色制造体系示范工程。以绿色发展为目标,引导企业开发绿色低碳工业产品,打造一批绿色工厂和绿色低碳园区,推进产业全生命周期供应链的绿色低碳试点示范建设,引领全市工业领域低碳发展。推进低碳循环园区建设,促进园区低碳循环化改造。到2025年,绿色制造体系建设水平进一步提高。
三、保障措施
(一)加强组织领导。充分发挥市碳达峰碳中和工作领导小组作用,统筹研究重要事项、制定重大决策、部署重点工作,将各项基本公共服务主要目标和任务分解落实到各级政府和有关部门,明确实施责任。建立碳达峰建设跨部门协调推进工作机制,协调解决跨部门、跨行业、跨区域重大问题。加强规划实施的组织、协调和督导,确保碳达峰工作稳定开展。
(二)强化目标考核。健全规划实施监测评估机制、动态调整修订机制、监督考核机制,将碳达峰相关内容纳入年度环境监察培训,细化碳达峰任务分解,明确目标责任主体和进度安排并定期考核。建立科学化、体系化规划实施评估体系,组织开展碳达峰实施年度监测分析、中期评估和总结评估,进一步强化节能监察管理、节能评估和审查、清洁生产审核和生产者责任延伸。
(三)强化规划衔接。加强能源规划引导约束作用,积极对接国家、省、市相关能源规划,将碳达峰发展目标逐级分解,明确相关主体工作责任,落实工作举措,共同推进落实规划目标和任务。碳达峰相关目标纳入能源规划和经济社会发展规划、国土空间总体规划,加强碳达峰推进工作与风电、电网、油气、热电联产等专项规划之间的衔接,促进碳达峰工作与能源发展、经济社会发展和城市发展相协调,发挥规划对碳达峰的引导调控作用。
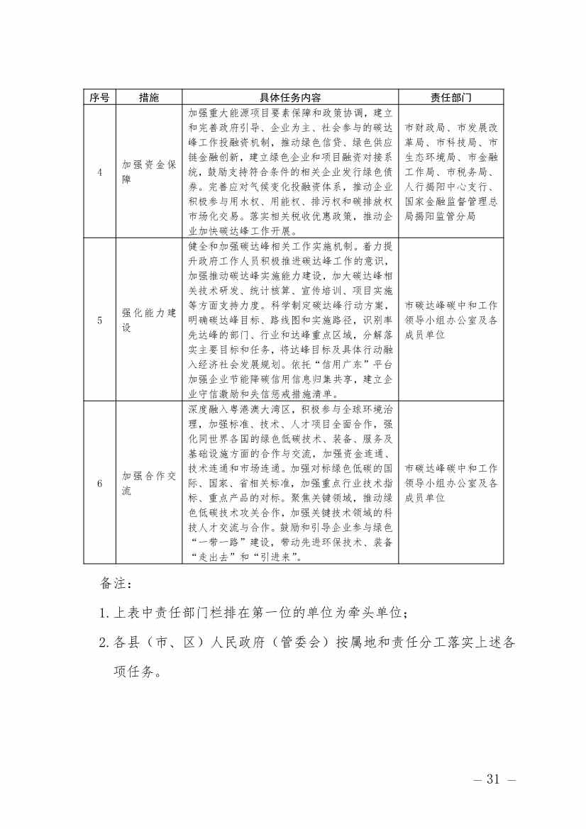
(四)加强资金保障。加强重大能源项目要素保障和政策协调,建立和完善政府引导、企业为主、社会参与的碳达峰工作投融资机制,推动绿色信贷、绿色供应链金融创新,建立绿色企业和项目融资对接系统,鼓励支持符合条件的相关企业发行绿色债券。完善应对气候变化投融资体系,推动企业积极参与用水权、用能权、排污权和碳排放权市场化交易。落实相关税收优惠政策,推动企业加快碳达峰工作开展。
(五)强化能力建设。健全和加强碳达峰相关工作实施机制。着力提升政府工作人员积极推进碳达峰工作的意识,加强推动碳达峰实施能力建设,加大碳达峰相关技术研发、统计核算、宣传培训、项目实施等方面支持力度。科学制定碳达峰行动方案,明确碳达峰目标、路线图和实施路径,识别率先达峰的部门、行业和达峰重点区域,分解落实主要目标和任务,将达峰目标及具体行动融入经济社会发展规划。依托“信用广东”平台加强企业节能降碳信用信息归集共享,建立企业守信激励和失信惩戒措施清单。
(六)加强合作交流。深度融入粤港澳大湾区,积极参与全球环境治理,加强标准、技术、人才项目全面合作,强化同世界各国的绿色低碳技术、装备、服务及基础设施方面的合作与交流,加强资金连通、技术连通和市场连通。加强对标绿色低碳的国际、国家、省相关标准,加强重点行业技术指标、重点产品的对标。聚焦关键领域,推动绿色低碳技术攻关合作,加强关键技术领域的科技人才交流与合作。鼓励和引导企业参与绿色“一带一路”建设,带动先进环保技术、装备“走出去”和“引进来”。
附件:揭阳市碳达峰实施方案任务分工表













