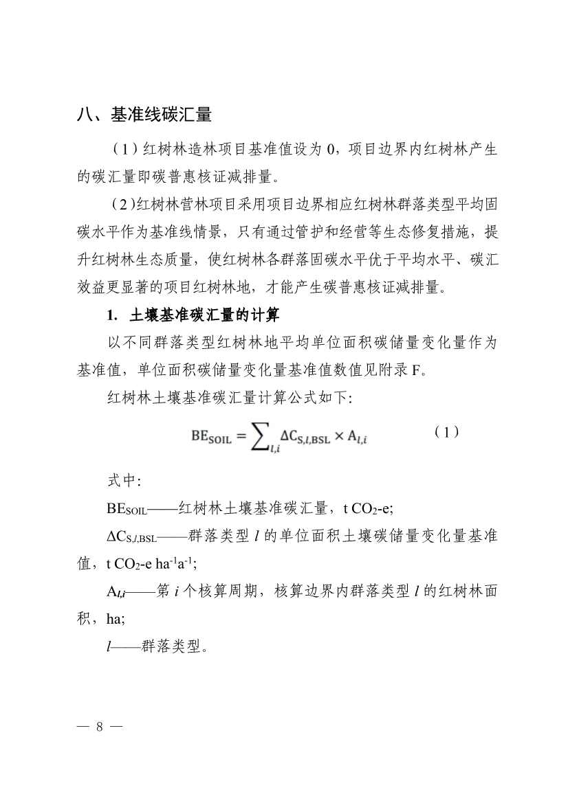
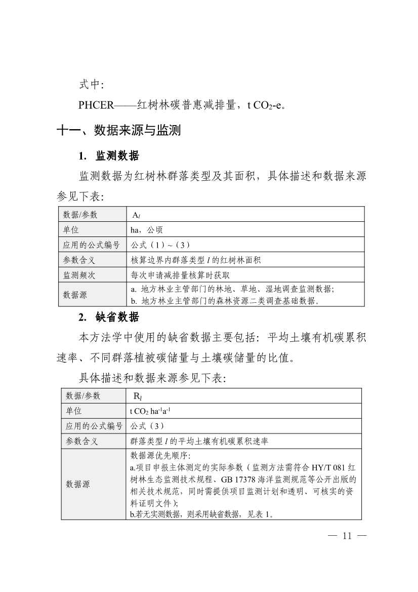
广东省红树林碳普惠方法学(2023年版)


您好,清泽环保科技有限公司官网
废物处理服务
.
推荐服务

广东省红树林碳普惠方法学(2023年版)

发布时间:2026-04-17 04:40:16人气:

日前,广东省生态环境厅印发《广东省红树林碳普惠方法学(2023年版)》,旨在规范省红树林领域碳汇项目管理,探索红树林生态产品价值实现。

本方法学规定了广东省(不含深圳市)红树林生态修复过程中实施增汇行为产生的碳普惠核证减排量的核算流程和方法。

广东省红树林碳普惠方法学(2023年版)(图1)

广东省红树林碳普惠方法学(2023年版)(图2)

广东省红树林碳普惠方法学(2023年版)(图3)

广东省红树林碳普惠方法学(2023年版)(图4)

广东省红树林碳普惠方法学(2023年版)(图5)

广东省红树林碳普惠方法学(2023年版)(图6)

广东省红树林碳普惠方法学(2023年版)(图7)

广东省红树林碳普惠方法学(2023年版)(图8)

广东省红树林碳普惠方法学(2023年版)(图9)

广东省红树林碳普惠方法学(2023年版)(图10)

广东省红树林碳普惠方法学(2023年版)(图11)

广东省红树林碳普惠方法学(2023年版)(图12)

广东省红树林碳普惠方法学(2023年版)(图13)

广东省红树林碳普惠方法学(2023年版)(图14)

广东省红树林碳普惠方法学(2023年版)(图15)

广东省红树林碳普惠方法学(2023年版)(图16)

广东省红树林碳普惠方法学(2023年版)(图17)

广东省红树林碳普惠方法学(2023年版)(图18)

广东省红树林碳普惠方法学(2023年版)(图19)

广东省红树林碳普惠方法学(2023年版)(图20)

广东省红树林碳普惠方法学(2023年版)(图21)

广东省红树林碳普惠方法学(2023年版)(图22)

广东省红树林碳普惠方法学(2023年版)(图23)

广东省红树林碳普惠方法学(2023年版)(图24)

广东省红树林碳普惠方法学(2023年版)(图25)

广东省红树林碳普惠方法学(2023年版)(图26)

广东省红树林碳普惠方法学(2023年版)(图27)

广东省红树林碳普惠方法学(2023年版)(图28)

广东省红树林碳普惠方法学(2023年版)(图29)

广东省红树林碳普惠方法学(2023年版)(图30)

广东省红树林碳普惠方法学(2023年版)(图31)



推荐资讯

    标签arclist报错:指定属性 typeid 的栏目ID不存在。