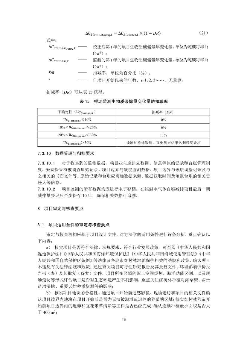
10月24日,生态环境部发布《温室气体自愿减排项目方法学 红树林营造(CCER—14—002—V01)》。
方法学明确了红树林营造项目开发为温室气体自愿减排项目的适用条件、减排量核算方法、监测方法、审定与核查要点等。红树林营造方法学适用于在无植被潮滩和退养的养殖塘等适宜红树林生长的区域人工种植红树林项目。





















10月24日,生态环境部发布《温室气体自愿减排项目方法学 红树林营造(CCER—14—002—V01)》。
方法学明确了红树林营造项目开发为温室气体自愿减排项目的适用条件、减排量核算方法、监测方法、审定与核查要点等。红树林营造方法学适用于在无植被潮滩和退养的养殖塘等适宜红树林生长的区域人工种植红树林项目。




















