北极星碳管家网获悉,8月22日,《娄底市工业领域碳达峰实施方案》全文发布。
《方案》提出,“十四五”期间,产业结构调整取得积极进展,能源资源利用效率显著提升,建成一批绿色工厂、园区、供应链管理企业,研发、示范、推广一批减排效果显著的技术工艺装备产品,筑牢工业领域碳达峰基础。到2025年,规模以上工业单位增加值能耗较2020年下降14%,单位工业增加值二氧化碳排放下降完成省下达目标,重点行业二氧化碳排放强度明显下降。“十五五”期间,产业结构进一步优化,能源资源利用效率大幅提升,绿色制造体系基本建成,绿色低碳工艺技术研发应用推广取得新突破,数字化智能化绿色化低碳赋能成效显著,工业能耗强度、二氧化碳排放强度持续下降,确保工业领域二氧化碳排放在2030年前达峰。
娄底市工业领域碳达峰实施方案
为深入贯彻党中央、国务院关于碳达峰碳中和决策部署,加快推进工业绿色低碳转型,切实做好工业领域碳达峰工作,根据《工业领域碳达峰实施方案》(工信部联节〔2022〕88号)、《中共湖南省委湖南省人民政府关于完整准确全面贯彻新发展理念做好碳达峰碳中和工作的实施意见》《湖南省碳达峰实施方案》《湖南省工业领域碳达峰实施方案》《娄底市碳达峰实施方案》《娄底市“十四五”工业发展规划》等文件精神,结合我市实际,制定本实施方案。
一、总体要求
(一)指导思想
以习近平新时代中国特色社会主义思想为指导,全面贯彻落实党的二十大精神,推进中国式现代化建设,深入贯彻习近平生态文明思想和习近平总书记对湖南重要讲话重要指示批示精神,坚持稳中求进工作总基调,立足新发展阶段,完整、准确、全面贯彻新发展理念,构建新发展格局,着力推进供给侧结构性改革,全面落实“三高四新”战略定位和使命任务,坚持系统观念,统筹处理好工业发展和减排、整体和局部、长远目标和短期目标、政府和市场的关系,把碳达峰碳中和纳入全市工业经济发展全局,围绕打造中部地区一流的新材料产业高地和全国有重要影响力的先进材料智能制造名城,以实施重点行业和重点企业碳达峰行动为抓手,着力优化产业结构、推进节能降碳、推行绿色制造、强化科技创新和数字赋能,加快推进制造业绿色低碳转型和高质量发展,基本建立以高效、绿色、循环、低碳为重要特征的现代工业体系,为如期实现碳达峰目标奠定基础,为推进中国式现代化贡献娄底力量。
(二)工作原则
——系统推进,重点突破。在保持制造业比重基本稳定和产业链供应链安全的前提下,将碳达峰碳中和目标愿景贯穿工业生产各方面和全过程,积极稳妥推进工业领域碳达峰,针对钢铁、建材、有色金属等重点行业精准施策,促进产业绿色低碳转型。
——节约优先,源头减碳。把节约能源资源放在首位,实施全面节约策略。优化用能和原料结构,提升利用效率,推动企业循环式生产,加强产业间耦合链接,推进减污降碳协同增效,持续降低单位产出能源资源消耗,从源头减少二氧化碳排放。
——创新驱动,数字赋能。充分发挥科技创新对实现碳达峰碳中和目标的支撑作用,优化科技创新体系,激发创新活力,推进重大低碳技术工艺装备攻关和成果转化应用,强化新一代信息技术在绿色低碳领域的创新应用,以数字化智能化赋能绿色化,培育壮大绿色低碳发展新动能。
——市场主导,政府引导。充分发挥市场配置资源的决定性作用。更好发挥政府作用,健全以碳减排为导向的激励约束机制,充分调动企业积极性,激发市场主体低碳转型发展内生动力,为全社会碳达峰提供有力支撑。
(三)总体目标
“十四五”期间,产业结构调整取得积极进展,能源资源利用效率显著提升,建成一批绿色工厂、园区、供应链管理企业,研发、示范、推广一批减排效果显著的技术工艺装备产品,筑牢工业领域碳达峰基础。到2025年,规模以上工业单位增加值能耗较2020年下降14%,单位工业增加值二氧化碳排放下降完成省下达目标,重点行业二氧化碳排放强度明显下降。
“十五五”期间,产业结构进一步优化,能源资源利用效率大幅提升,绿色制造体系基本建成,绿色低碳工艺技术研发应用推广取得新突破,数字化智能化绿色化低碳赋能成效显著,工业能耗强度、二氧化碳排放强度持续下降,确保工业领域二氧化碳排放在2030年前达峰。
二、主要任务 (一)优化调整产业结构
1.加快产业绿色低碳转型。全面推进钢铁、建材、有色金属、化工等传统产业数字化、绿色化、高端化转型。大力发展钢铁新材料、新能源材料、绿色材料等先进材料产业,做大做强工程机械产业,着力推动资源优势转化为高端材料、高端装备优势,发挥钢铁新材和工程机械“两大产业”引擎作用,全力打造中部地区“材料谷”。优先发展节能环保、新一代信息技术、装配式建筑、新能源及先进储能等四大战略性新兴产业,做优做强现代农机装备、先进陶瓷、农产品及生物医药以及现代文印等四大区域特色产业。培育发展通用航空产业,探索发展氢能产业。(市工业和信息化局、市发展改革委等按职责分工负责)
2.坚决遏制高耗能高排放低水平项目盲目发展。对在建、拟建、存量高耗能高排放低水平项目实行清单管理、分类处置、动态监控。严把钢铁、水泥、有色金属、煤碳等高耗能高排放低水平项目准入关,建立“两高一低”项目准入部门联审会商制度,深入评估论证,严格控制钢铁、水泥等产能规模。严格常态化执法和强制性标准实施,持续依法依规淘汰落后产能。全面排查在建项目,对能效水平低于本行业能效限额准入值的,按有关规定停工整改,推动能效水平应提尽提。深入挖掘存量项目节能减排潜力,积极引导开展节能诊断和清洁生产审核。加强对重点产品产能监测预警,提高产业链供应链安全保障能力。(市发展改革委、市工业和信息化局、市生态环境局、市应急管理局、市市场监督管理局等按职责分工负责)
3.推动产业低碳协同示范。加强产业间合作,促进煤炭开采、钢铁、建材、有色金属、化工等产业协同耦合发展。推动有色金属、钢铁、化工和建材等企业间区域流程优化整合,实现流程再造,形成钢焦融合、钢化联产等跨行业协调降碳新模式。推进产业链跨地区协同布局,减少中间产品物流量。鼓励龙头企业联合上下游企业、行业间企业开展协同降碳行动,构建企业首尾相连、互为供需、互联互通的低碳产业链。建设一批“产业协同”、“以化固碳”示范项目。(市发展改革委、市工业和信息化局等按职责分工负责)
(二)深入实施节能降碳
1.优化工业用能结构。积极构建电、热、冷、气等多能高效互补的工业用能结构。加快推进煤炭利用高效化、清洁化,科学合理控制煤炭消费,有序推动钢铁、建材、有色金属、化工等重点行业煤炭减量替代,鼓励利用生活垃圾、固体废弃物和生物质燃料等替代煤炭,推进华新水泥(冷水江)一般固废及城市垃圾燃料替代等项目建设。大力提高天然气消费比重,积极推进“气化娄底”工程,推动工业大用户天然气直供,提高工业用气和化工原料用气比例。加快推进工业用能多元化、绿色化。支持具备条件的工业企业、工业园区建设工业绿色微电网,加快分布式光伏、分散式风电、高效热泵、余热余压利用、智慧能源管控等一体化系统开发运行,推进多能高效互补利用,促进就近大规模高比例利用可再生能源。(市工业和信息化局、市发展改革委、市生态环境局、市住建局、国网娄底供电公司等按职责分工负责)
2.有序推动工业用能电气化。在钢铁、建材、有色金属、化工等重点行业及其他行业加热、烘干、蒸汽供应等环节,科学有序推广电炉钢、电锅炉、电窑炉、电加热、高温热泵、大功率电热储能锅炉等替代工艺技术装备,扩大电气化终端用能设备使用比例。科学稳妥有序对工业生产过程中1000℃以下中低温热源进行电气化改造。鼓励优先使用可再生能源满足电能替代项目的用电需求。(市工业和信息化局、市发展改革委、市生态环境局等按职责分工负责)
3.实施节能降碳改造升级。深入挖掘钢铁、建材、有色金属、化工等行业节能降碳潜力,加快节能降碳技术工艺装备创新与推广应用,加大能量系统优化、余热余压利用、污染物减排、固体废物综合利用和公辅设施改造力度,系统提升能效水平,重点推进华菱涟钢节能环保改造、冷水江钢铁超低排放改造、涟源海螺原料磨更换辊压机技改、双峰海螺原料系统及窑炉系统综合节能改造、湖南海螺窑炉综合能效提升、湖南煤化焦炉炉体热态维护效能提升技术改造等项目建设。推动企业对照行业能效指标体系,全面开展对标达标,加快实施节能降碳行动,打造一批能效“领跑者”。开展节水型企业创建,积极培育水效“领跑者”。(市工业和信息化局、市发展改革委、市市场监管局等按职责分工负责)
4.推进重点用能设备节能增效。围绕电机、变压器、锅炉等通用用能设备,持续开展能效提升专项行动,加大高效用能设备应用力度,开展存量用能设备节能改造。建立以能效提升为导向的激励机制,新建项目主要用能设备原则上要达到能效二级以上水平。大力推广节能高效先进适用工艺设备,鼓励企业优先选用达到国家一级能效水平或列入国家、省“重点节能低碳技术”推广目录的技术、产品和设备。积极培育“能效之星”产品。开展重点用能设备系统匹配性节能改造和运行控制优化,提高风机、泵、压缩机等电机系统效率和质量,推动高效节能炉排、配套辅机、热网泵阀、储热器、能量计量系统等高效锅炉配套系统规模化应用。到2025年,新增高效节能电机占比达到70%以上,新增高效节能变压器占比达到80%以上。(市工业和信息化局、市发展改革委、市市场监管局等按职责分工负责)
5.强化节能监察。持续开展工业节能监察,聚焦钢铁、建材、有色金属、化工等重点行业开展节能监察,加强重点企业、重点用能设备节能法律法规规章和强制性节能标准执行情况监督检查,依法依规查处违法用能行为。强化节能监察结果运用,建立跨部门联动机制,综合运用行政处罚、信用监管、阶梯电价等手段,加大节能失信联合惩戒力度。实施节能诊断,强化节能诊断成果运用,鼓励企业采用合同能源管理、能源托管等模式实施改造。鼓励国有企业带头开展节能自愿承诺。(市工业和信息化局、市发展改革委、市市场监管局、市国资委等按职责分工负责)
(三)全面推行绿色制造
1.建设绿色低碳工厂。在钢铁、建材、有色金属、化工、装备制造、生物医药、电子信息等行业选择一批制造基础好、代表性强的企业创建国家级、省级绿色工厂。鼓励绿色工厂对标国内国际先进水平进一步提标改造,积极创建“超级能效”工厂和“零碳”工厂。鼓励绿色工厂编制绿色低碳发展年度报告。到2025年,争取国家级绿色工厂达到7家,省级绿色工厂达到30家以上。(市工业和信息化局负责)
2.构建绿色低碳供应链。围绕打造10条工业新兴优势产业链,以龙头企业为引领,加强供应链上下游企业间协作,积极构建涵盖采购、生产、营销、物流、回收等环节的绿色供应链。引导优势产业链中关联性强的龙头企业开展供应链整合、创新低碳管理,构建数据支撑、网络共享、智能协作的绿色供应链管理体系。鼓励“一链一策”制定低碳发展方案,发布核心供应商减碳成效报告。大力发展以公路、铁路、水运等为主的多式联运,加快推进华润涟源电厂、双峰海螺等大型工矿企业和枫林物流园、双峰县物流园区、湘中国际物流园等物流园区的铁路专线、输送管道等基础设施建设,进一步优化大宗货物运输方式和厂内物流运输结构,提升仓储配送物流绿色水平。(市工业和信息化局、市生态环境局、市交通运输局、市商务局、市市场监管局等按职责分工负责)
3.打造绿色低碳园区。推进“五好”园区建设,推动产业园区向绿色化、低碳化、安全化、循环化发展。大力推进园区循环化改造,推动企业循环式生产、产业循环式组合,促进废物综合利用、能量梯级利用、水资源循环使用,推进工业余压余热、废水废气废液的资源化利用。推广钢铁、有色金属、装备制造等重点行业循环经济发展典型模式。实施园区“绿电倍增”工程,加大可再生能源使用,鼓励工业基础好、基础设施完善、绿色制造水平高的工业园区对标绿色园区评价标准,争创省级及以上绿色园区。到2025年底,力争创建国家级绿色园区1家,具备条件的省级以上园区全部实施循环化改造,省级绿色园区达到3家。(市工业和信息化局、市发展改革委、市生态环境局等按职责分工负责)
4.培育绿色设计产品。大力推行绿色产品认证与标识制度。引导企业开展绿色设计,开发绿色设计产品,扩大高质量绿色产品有效供给,探索开展产品碳足迹核算,实施产品全生命周期绿色管理。在生态环境影响大、产品涉及面广、产业关联度高的行业,创建生态(绿色)设计示范企业,探索行业绿色设计路径,带动产业链、供应链绿色协同提升。强化绿色设计与绿色制造协同关键技术供给,加大绿色设计应用。支持企业制定具有无害化、节能、环保、高可靠性、长寿命和易回收等特性的绿色设计产品标准。鼓励企业采用自我声明或自愿性认证方式,发布绿色低碳产品名单。到2025年,培育国家级绿色设计产品8个以上,省级绿色设计产品15个以上。(市工业和信息化局、市发展改革委、市财政局、市市场监管局等按职责分工负责)
5.促进中小企业绿色低碳发展。推动中小企业实施绿色化改造,加大节能节水新技术、新装备、新产品推广应用,加强能源清洁高效利用。支持中小企业开展绿色技术创新,在低碳产品开发、低碳技术创新等领域培育一批专精特新“小巨人”企业和单项冠军企业(产品)。引进培育专业化绿色发展服务机构,开发适用中小企业的绿色制造系统解决方案,为中小企业提供能源监测、能源审计、能效评估、技术咨询等服务,探索建立绿色综合服务平台。探索开展中小企业绿色低碳发展评价,引导中小企业提升碳减排能力。(市工业和信息化局、市发展改革委等按职责分工负责)
6.全面推进清洁生产。大力推行清洁生产审核和评价认证,深入开展重点行业清洁生产改造。推动钢铁、建材、化工、有色金属、电镀、农副食品加工、工业涂装等行业企业实施节能、节水、节材、减污、降碳等系统性清洁生产改造。清洁生产审核和评价认证结果作为差异化政策制定和实施的重要依据。鼓励企业开展自愿性清洁生产评价认证。到2025年,通过自愿性清洁生产审核的企业100家以上。(市发展改革委、市工业和信息化局、市生态环境局等按职责分工负责)
(四)提高资源利用效率
1.持续优化原料结构。支持化工、建材等行业提高低碳原料替代使用比例。鼓励化工企业提高低碳、富氢原料比重,优化合成氨等原料结构。在保证水泥产品质量和污染物达标排放的前提下,引导水泥企业利用脱硫石膏、矿渣、电石渣、钢渣、粉煤灰等非碳酸盐原料制水泥。鼓励使用超细粉替代普通混合材,提升水泥粉磨过程中固废资源替代熟料比重。(市工业和信息化局、市发展改革委、市生态环境局、市市场监管局等按职责分工负责)
2.促进再生资源循环利用。推动再生资源规模化、规范化、清洁化利用,促进再生资源产业集聚发展,高水平建设以废钢回收利用为主的娄星产业开发区循环经济产业园和以废旧塑料回收利用为主的新化高新区循环经济产业园。实施废钢铁、废有色金属、废塑料、废旧轮胎、废弃电器电子产品等再生资源回收利用行业规范管理,提升行业规范化水平。推行电器电子、汽车等产品生产者责任延伸制度,重点完善废旧动力电池回收利用体系,强化新能源汽车动力电池溯源管理,建立一批集中型回收服务网点。健全再生资源回收利用体系,建立区域性大型废钢、废有色金属回收加工配送中心,推广“工业互联网+再生资源回收利用”新模式。延伸再生资源精深加工产业链条,促进钢铁、铜、铝、锑等战略性金属废碎料的高效再生利用,提升再生资源高值化利用水平。有序推进文印设备、农机装备再制造。(市工业和信息化局、市发展改革委、市生态环境局、市交通运输局、市商务局、市市场监管局等按职责分工负责)
3.推动工业固废综合利用。围绕冶金、火力发电、矿山开采等生产过程中产生的工业固废,推进尾矿(共伴生矿)、粉煤灰、钢渣、冶炼废渣、脱硫石膏、化工废渣、煤矸石、炉渣等工业固废在有价组分提取、建材生产、市政设施建设、生态修复、土壤治理等领域的综合利用,加快粉煤灰综合利用、新型环保再生建材、城市建筑垃圾资源化综合利用等项目建设。加强砷碱渣高效综合利用技术开发与应用,推进锡矿山地区砷碱渣无害化处理高砷渣深度处置等项目建设,推动复杂难用固废无害化处理、资源化利用。做大做强娄星产业开发区工业固废综合利用示范基地,争创国家级工业资源综合利用示范基地。推动工业装置协同处置技术升级改造,支持水泥、钢铁、火电等工业窑炉协同处置固体废物。到2025年,一般工业固废综合利用率达93%以上。(市工业和信息化局、市发展改革委、市生态环境局等按职责分工负责)
(五)加大低碳技术创新
1.强化绿色低碳技术创新能力建设。支持钢铁、水泥、有色金属等行业龙头企业联合省内外高校、科研院所搭建产学研协作平台,围绕非高炉炼铁、氢冶炼、绿色氢能煅烧水泥熟料、水泥窑炉烟气二氧化碳捕集与纯化催化转化利用等低碳前沿技术,开展联合攻关研究。充分发挥我市新材料产业优势,通过园区共建、产业转移、协同创新、异地孵化、股份合作等方式,积极承接长株潭、大湾区的产业资源和科研院所资源,吸引人才、资金、科技、信息等要素流入,培育引进一批绿色低碳科技人才和创新团队,高质量建设一批国家和省级科研平台。探索构建“异地研发+娄底孵化生产”的科技创新成果合作新机制,争取国防科技大学、中南大学、湖南大学等高等院校、科研院所和重点企业在我市优先布局科技成果转移转化分中心,科技成果优先在我市孵化。强化标准引领,支持有条件的企业积极参与国家标准、地方标准和行业标准制定(修订)工作。(市工业和信息化局、市科学技术局、市教育局、市发展改革委、市生态环境局等按职责分工负责)
2.加快先进适用绿色低碳技术推广应用。推动我市先进技术装备产品纳入国家工业和信息化领域节能技术装备推荐目录、国家重点推广的低碳技术目录、湖南省节能节水“新技术、新装备和新产品”推广目录等。加大绿色低碳技术推广力度,促进先进适用绿色低碳新技术、新装备和新产品在工业领域应用。钢铁行业推广氢系燃料喷吹清洁烧结、高炉富氧燃烧、转炉高废钢比冶炼、智能化炼钢、低品位余热回收、短流程炼钢等技术。建材行业推广第四代篦冷机、分级分别高效粉磨、低阻旋风预热器等节能降碳装备、高固废掺量的低碳水泥生产技术。有色金属行业推广低品位及复杂难选矿石分选、湿法炼锑、连铸连轧一次成型等技术。煤焦化行业推广干熄焦、上升管余热回收、循环氨水及初冷器余热回收、烟道气余热回收等技术。装备制造行业推广抗疲劳制造、轻量化制造、一体化压铸成形、超高强钢热成形等技术。(市工业和信息化局、市发展改革委、市生态环境局按职责分工负责)
3.开展重点行业升级改造示范。聚焦钢铁、建材、有色金属、化工等重点行业,实施生产工艺深度脱碳、工业流程再造、原燃料替代、电气化改造、二氧化碳捕集利用与封存等绿色低碳技术示范工程。鼓励大型企业集团发挥引领作用,加大在绿色低碳技术创新应用上的投资力度,形成一批可复制可推广的技术经验和行业方案。(市工业和信息化局、市发展改革委、市生态环境局等按职责分工负责)
(六)加快推进数字转型
1.推进新一代信息技术与制造业深度融合。围绕制造业数字化转型的核心需求和关键场景,利用5G、大数据、云计算、工业互联网、人工智能等信息技术,加快构建新基建场景应用的数字生态系统,推进场景化数字生态与娄底特色产业融合。深入实施智能制造,鼓励企业实施数字化智能化升级,加快应用新一代信息技术对工艺流程和设备进行升级改造,持续推动工艺革新、装备升级、管理优化和生产过程智能化,打造一批智能制造标杆企业和标杆车间。在钢铁、建材、有色金属、化工等行业加强全流程精细化管理,开展绿色用能监测评价,持续加大能源管控中心建设力度。在工程机械、文印设备等行业发挥信息技术在个性化定制、柔性生产、产品溯源等方面优势,推行全生命周期管理。深化产品研发设计、生产制造、应用服役、回收利用等环节的数字化应用。(市工业和信息化局、市发展改革委、市科学技术局等按职责分工负责)
2.推进“工业互联网+绿色制造”。加快工业互联网在能耗与碳排放监测中的应用,促进企业构建碳排放数据计量、监测、分析体系,加强二氧化碳排放统计核算能力建设,提升碳排放的数字化管理、网络化协同、智能化管控水平。鼓励和引导钢铁、工程机械等领域龙头企业联合工业互联网企业建设跨行业跨领域的工业互联网平台,统筹共享绿色低碳数据和工业大数据资源。鼓励行业龙头企业建设行业级工业互联网平台,面向行业企业提供服务。推进5G、工业互联网在各产业园区应用,开展“工业互联网+绿色制造”试点。(市工业和信息化局、市发展改革委、市科学技术局等按职责分工负责)
3.加快数字新基建建设。组织实施一批5G、人工智能、大数据领域及传统基础设施数字化、智能化升级重大工程,加快5G、物联网、工业互联网等通信网络基础设施建设,积极布局人工智能、云计算、区块链等新技术基础设施以及数据中心、智能计算中心等算力基础设施。加快产业园区光纤网、移动通信网和无线局域网部署建设,重点推动5G实现市中心城区连续覆盖、各县市区城镇区域、工业园区重点覆盖,提高企业宽带接入能力,提升数字新基建服务工业绿色低碳转型升级能力。(市工业和信息化局、市发展改革委、市科学技术局等按职责分工负责)
三、重点行业碳达峰行动
(一)钢铁
严格落实产能置换和项目备案、环境影响评价、节能评估审查等相关规定,严防“地条钢”死灰复燃和已化解过剩产能复产。优化原料结构,鼓励企业充分利用废钢资源,提高炼钢废钢比,支持组建区域性大型废钢回收加工配送中心,提升废钢资源供给保障能力。优化工艺结构,有序发展短流程电弧炉炼钢,加大绿色低碳技术改造力度,实施焦化、烧结、炼铁、炼钢工艺装备改造升级,加强余热余能梯级综合利用。优化能源结构,提升绿电使用比例,稳步降低煤炭消耗比重。优化产品结构,重点发展以工程机械用钢、汽车用钢、耐磨钢、工模具钢、铆螺钢为主的高性能(超)高强钢和以汽车板、硅钢、家电板、搪瓷钢等为主的高品质冷轧板及涂镀板,加速发展高性能硅钢及其深加工产业,培育壮大军用钢、中高端不锈钢、复合材料等特色系列产品,推进钢铁产业向“高精尖”转型。加强非高炉炼铁、氢冶金等先进技术攻关,开展先进低碳技术产业化试点示范。推进新一代信息技术在钢铁行业应用,加强智能化能源管控中心建设,提高数字化、智能化水平。到2025年,炼铁、炼钢工序能效标杆水平以上产能比例达到30%,高效品种钢占比达到65%。(市工业和信息化局、市发展改革委、市科学技术局、市生态环境局、市商务局、市市场监管局等按职责分工负责)
专栏1钢铁行业绿色低碳发展重点项目及技术
重点项目:推进华菱涟钢转炉气化系统、大型深冷空气制氧机组、烧结机、炼钢厂房、焦化烟尘、原料堆场、焦炉、智能制造及信息系统等全面节能改造项目,150MW超高温亚临界发电机组、1580mm热轧产线、冷轧厂硅钢等新建项目;华菱安赛乐太阳能光伏发电项目;冷水江钢铁高炉热风炉、密闭式原料场、原料运输系统、烧结机(球团)烟气脱硫脱硝、石灰窑除尘系统、高炉系统(炼钢转炉)除尘改造等升级改造项目,2*40MW双超发电机组新建,铁水一罐到底改建等项目建设;推动中高牌号无取向硅钢生产线、特高压输变电装备用超低损耗硅钢片、工程机械用高强钢生产线等项目建设;推进娄星产业开发区钢铁深加工产业园等园区建设。
重点技术:推广上升管余热回收、循环氨水及初冷器余热回收、烟道气余热回收、高效蒸馏、热泵等先进焦化节能工艺技术;低碳厚料层烧结、烧结机综合密封、烧结烟气内循环、氢系燃料喷吹清洁烧结、智能化高效烧结余热回收等烧结技术;高炉富氧燃烧、鼓风脱湿、热风炉燃烧控制、高炉炉顶均压煤气回收、高炉大比例球团矿冶炼等先进炼铁技术;转炉高废钢比冶炼、废钢预热、一次烟气干法除尘、钢包烘烤节能、电弧炉高效冶炼等先进炼钢技术;热装热送、热轧全线的温度精准控制等先进轧钢技术。
(二)建材
推动建材行业向轻型化、集约化、制品化转型,大力发展新型低碳水泥、先进陶瓷材料、新型墙体材料、绿色竹木建材和先进碳基材料等新型建材。水泥。深入推进水泥行业供给侧结构性改革,严格执行水泥产能置换政策,实施水泥常态化、差异化错峰生产。优化水泥产品结构,重点发展生态水泥、耐酸水泥、自愈水泥等特种水泥,鼓励发展高贝利特水泥、硫(铁)铝酸盐水泥、石灰石煅烧黏土低碳水泥等新品种。加强低碳无碳原料替代技术研究,提高水泥生料中含钙固废资源替代石灰石比重,逐步减少碳酸盐原料用量。加大水泥窑协同处置垃圾衍生可燃物力度。陶瓷。优化陶瓷产业结构,大力发展电子陶瓷、新能源汽车用陶瓷、生物陶瓷等先进陶瓷材料,打造陶瓷配件—部件—系统—装备的陶瓷产业集群。竹木建材。充分发挥双峰、新化等区域竹木资源优势,重点发展竹木集成板和装饰板、竹木复合材等生态绿色建材。碳基材料。依托冷水江、新化石墨资源和产业基础,重点发展石墨烯、高性能石墨材料、碳基复合材料、碳纳米材料等先进碳基材料。鼓励水泥、陶瓷等行业企业加强先进节能降碳技术工艺装备研发应用,对标行业标杆水平实施技术改造,提升能效水平。鼓励企业利用自有设施、场地实施余热余压利用、替代燃料、分布式发电等,加大清洁能源使用比例。以娄底经开区、娄底高新区等六大园区为主要载体,重点实施远大住宅产业化装配式建筑生产基地建设、绿色钢结构装配式建筑产业基地建设、装配式建筑工业化等项目,促进装配式建筑产业化、环保化、智能化建设。到2025年,水泥、陶瓷行业能效标杆水平以上的产能比例达到30%。(市工业和信息化局、市发展改革委、市科学技术局、市生态环境局、市住房和城乡建设局、市市场监管局等按职责分工负责)
专栏2建材行业绿色低碳发展重点项目及技术

水泥:推进华新水泥(冷水江)一般固废替代燃料项目、RDF协同处置城市垃圾项目,涟源海螺水泥4.3MW分布式光伏发电、原料磨更换辊压机技改,双峰海螺水泥二期5.2MW光伏发电、二线原料系统及一线窑系统综合节能改造,新化海螺水泥光伏发电、1#窑综合能效提升等项目建设。研发推广第四代篦冷机、分级分别高效粉磨、低阻旋风预热器、高固废掺量的低碳水泥、新型固碳胶凝材料制备、全固废免烧新型胶凝材料、绿色氢能煅烧水泥熟料、市政污泥建材化处置、水泥窑烟气二氧化碳捕集利用等节能降碳工艺技术装备。
陶瓷:推进新化高新区电子陶瓷产业集群及公共服务平台、新化县琅塘电子陶瓷特色产业小镇、新化经济开发区先进陶瓷产业集群及研发中心建设。研发推广陶瓷干法制粉、连续球磨工艺、低能及余热的高效利用、压力注浆成形等技术及工艺。建筑、卫生陶瓷重点研究应用电能、氢能、富氧燃烧等新型烧成技术及装备,建筑陶瓷重点研究电烧辊道窑、氢燃料辊道窑烧成技术与装备,微波干燥技术及装备等先进技术装备。
竹木建材:推进双峰高新区竹木纤维集成(绿色家居)研发及产业化项目建设,形成竹木纤维聚合板材的工业化生产线和高端竹木纤维聚合板门的自动化生产能力;推动双峰经开区中南神箭竹木加工特色产业园续建;推动双峰高新区藤艺家具制造生产线项目建设。
碳基材料:推进冷水江经开区高纯石墨粉项目、橡胶母粒项目、防腐涂料项目、玄武岩纤维项目等规划实施,润众新材料超微石墨技术研发及产业化项目试生产,湖南祯晟炭素新型高性能碳/碳复合材料生产线项目新建。
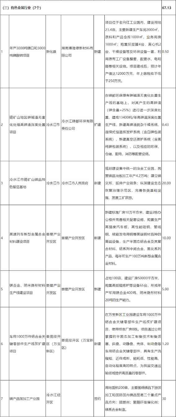
(三)有色金属
加强新建和改扩建项目管理,严格落实新建和改扩建项目环境影响评价、节能审查等政策规定。全面推进有色金属企业整合,重点筹建大型涉锑集团,涉锑民营精锑冶炼企业整合至2-3家。设立承接锑产业全产业链的有色金属产业园,打造全球锑品深加工及贸易中心。鼓励研发清洁炼锑新工艺、新型含锑复合负极材料制备等锑冶炼及精深加工技术,重点发展新能源用锑、先进锑合金等高端化锑产品,探索锑在新型光电材料、新能源电池材料、半导体材料、耐腐蚀钢等领域应用,提高锑产品附加值,打造锑冶炼→高纯精锑→超细、高纯锑品深加工产业链。培育壮大半凝固铝合金、钛合金、镁合金、锆合金、硬质合金等新型合金材料产业,积极发展再生有色金属深加工产业。强化矿山砷碱渣等行业“三废”治理,推进锑精矿中的铅、砷、金等资源高效回收利用。鼓励有色金属和钢铁、建材等行业企业间区域流程优化整合,促成跨行融合发展、跨行协调降碳新模式。到2025年,实现脱硫、脱硝及除尘设施升级改造,重点品种单位产品能耗、碳排放强度进一步降低。(市工业和信息化局、市发展改革委、市科学技术局、市生态环境局、市应急管理局、市市场监管局等按职责分工负责)
专栏3有色金属行业绿色低碳发展重点项目及技术
重点项目:加快建设冷水江市锡矿山锑品特色智造基地,建立锑交所。积极推进娄底经开区(万宝新区)新材料产业园、中国钛材料深加工(娄底)产业园等建设,加强与北京有色总院、中南大学等科研院所的战略合作,建设研发平台,重点培育以轨道交通及汽车零部件材料为主的新型轻合金材料产业。推动锑白和锑酸钠生产、高速列车新型金属合金材料生产、镁合金及纳米隐形材料生产线建设、绿色循环再生铝合金锭/棒及脱氧铝块生产、航空航天新材料研发、铝合金关键零部件生产线改扩建、钨钢制品生产等项目建设。
重点技术:研发推广锑熔池熔炼技术、湿法炼锑技术、低品位及复杂难选矿石分选技术、连铸连轧一次成型工艺以及零碳工艺、短流程工艺、无废冶金技术。
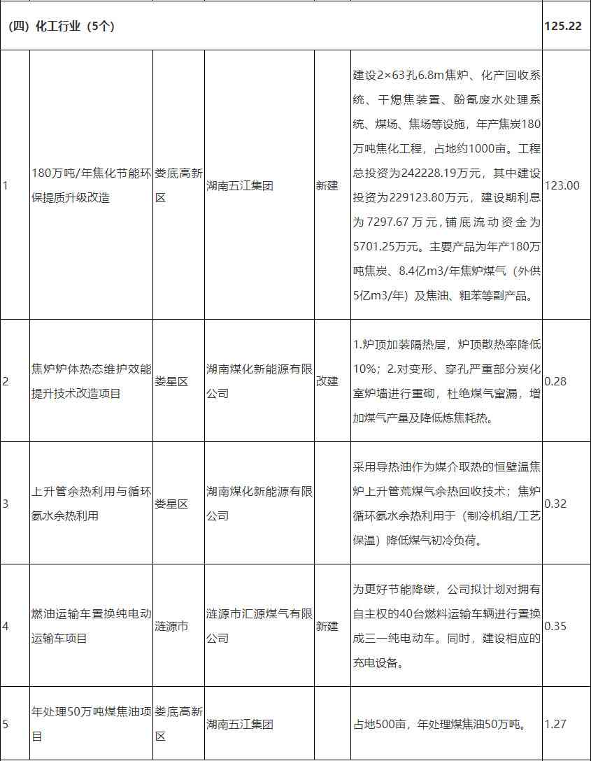
(四)化工
优化化工产业布局,加快推进新化高新区、娄底高新区等化工园区认定与建设,打造先进化工产业集聚区。积极开展沿江岸线1公里范围内化工生产企业搬迁,分类实施就地改造、异地迁建、关闭或转产,鼓励沿江岸线1公里范围外且不在合规园区内的化工生产企业搬迁进入合规园区。优化产业结构,推动湖南钢铁集团煤焦油深加工高效化利用以及湖南五江集团180万吨/年焦化节能环保提质升级改造等一体化项目落地,大力发展精细化工、新能源化工等产业。推动化工产业安全绿色低碳发展,加快淘汰落后工艺装备技术,加强低碳技术研发应用,积极推进煤化工、合成氨、纯碱等工艺升级与节能技术改造。大力推动可再生能源利用,加快实现化工企业能源结构低碳化。鼓励企业建立能源管控中心,加大余热余压利用,加快清洁生产技术开发利用,提高化工“三废”综合利用水平。探索绿色合成、化工过程强化、“绿氢”制备与应用、基础化学品短流程制备、二氧化碳规模化捕集、封存和制化学品等前沿技术开发应用。到2025年,纯碱领域能效标杆水平以上产能比例达到100%,煤焦化行业能效标杆水平以上产能比例超过30%。(市工业和信息化局、市发展改革委、市科学技术局、市生态环境局、市应急管理局、市市场监管局等按职责分工负责)
专栏4化工行业绿色低碳发展重点项目及技术
重点项目:推进娄底高新区斗笠山化工产业园建设,大力发展煤化工。积极推动新化高新区建设精细化工产业园,引导化工企业入园,发展功能性涂料、高端碳粉与油墨材料、二氧化硅超微粉等精细化工材料。推动纳米产业园建设,设立纳米二氧化硅新材料工业研究院,发展催化剂、塑料、吸附剂等特种用途纳米二氧化硅多孔胶体材料。
重点技术:推广大型高效压缩机、高效机泵和高效节能电机等重大节能设备、新型煤气化装置节能低碳技术、大型化空分技术和先进流程、一氧化碳等温变换技术。
(五)装备制造
推动工程机械、农机装备、文印设备等装备制造业向智能化、绿色化转型。全力建设长株潭世界级工程机械产业核心协作区,重点发展压路机、平地机、重卡、桩工机械、矿山机械、特种车辆、应急救援机械等中高端工程机械整机产品,液压油缸系列产品,泵车、起重机臂架;培育壮大重卡、特种车辆、新能源车零部件;加快发展精密铸锻件、传动部件、制动部件等关键零部件和智能控制部件。推动农业机械化向全程、全面高质高效升级,重点发展农作物耕种、植保、采收装备整机,农产品储运、加工机械,田间及水利建设机械装备,智能农机装备及现代农机关键零部件。加强高性能动力电池、高效驱动电机、氢燃料电池及动力系统等技术攻关应用,优化行业能源动力结构。加大绿色制造关键技术和工艺的创新应用,加快推广抗疲劳制造、轻量化制造等节能节材工艺以及再制造技术。研发推广先进近净成形工艺技术。积极推进装备产品绿色化认定、制造过程绿色化改造以及装备产品绿色化标准体系建设。加快建成中国文印小镇,重点发展文印设备(再)制造、文印耗材研发生产与销售、文创服务等产业,积极拓展自动办公设备、智能办公设备制造产业,形成产品系列完整的文印设备、办公设备整机制造与再制造体系。(市工业和信息化局、市发展改革委、市科学技术局、市生态环境局等按职责分工负责)
专栏5装备制造行业绿色低碳发展重点项目及技术
工程机械:推进液压油缸智能生态工业城、重卡汽车零部件产业园、数字装备制造产业项目、海特工程机械配套产业园、路机灯塔工厂、配套三一重工油缸及零部件制造、工程机械零部件生产基地和废机动车回收拆解等工程机械项目建设。推广清洁铸造技术、精密锻造技术、绿色热处理技术、先进焊接技术、抗疲劳制造技术、轻量化设计及制造技术、再制造技术、柔性制造技术、智能制造技术、工程机械节能技术、成套工程机械装备集成技术。积极研发一体化压铸成形、异质材料焊接、轻质高强合金轻量化、超高强钢热成形等先进净成形工艺技术,纯电驱动装备、氢动力装备、轻质高强度材料和工程机器人等。
农机装备:推进湖南双峰三塘铺铸造小镇、双峰县永丰农机产业特色小镇、双峰县农机先进制造基地提质升级工程、碾米机械成套设备智能制造流水线工厂、农友机械智能工厂等重点农机装备工程项目建设。积极研发新能源农机装备。
文印设备:推动新化县洋溪文印特色产业小镇、新印科技高端文印设备与耗材先进制造、远东卓越中国中部快印产业园、3D打印设备制造等文印项目建设。
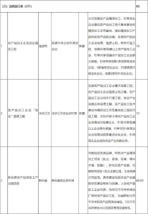
(六)消费品
食品加工。大力推动食品工业绿色改造、绿色制造、绿色智造、绿色服务和绿色消费融合发展,大幅提升食品工业绿色低碳发展水平。在谷物磨制、食用植物油加工、果蔬加工等行业开展生产废弃物再利用、深加工应用,提高资源利用效率。鼓励使用绿色环保易分解的食品包装,推广绿色制造工艺技术。发挥各县市区的农产品优势,做优做强茶油、茶叶、果蔬、豆制品、薯类、畜禽肉类等食品加工产业。生物医药。推进医药生产装备系统密闭化、智能化、自动化等绿色生产升级,加强副产物循环利用、废弃物无害化处理和污染物综合治理。立足娄底中药资源优势,重点发展现代中药、保健品、动植物原料药、生物诊断试剂、肿瘤疫苗等医药产品,打造湖南中部重要的中医药产业基地。(市工业和信息化局、市发展改革委、市农业农村局、市科学技术局、市生态环境局、市市场监管局等按职责分工负责)
专栏6消费品行业绿色低碳发展重点项目及技术
食品加工:依托涟源、冷水江农产品加工企业百企提质工程,实施农产品加工企业梯次培育、农产品加工企业提质上档、农产品加工企业标杆打造、农业产业化联合体培育、农产品加工技术集成与精深加工示范基地加工园区打造等工程;推进新化县农产品深加工产业园、桥头河镇产城融合示范园、双峰农产品加工产业园、梓门桥镇农产品加工特色产业区、新化红茶国家级产业基地建设项目、辣椒辣酱生产、双汇(娄底)生猪及肉制品加工等食品加工项目建设。重点推广电烘干、电加工、电制茶等技术。
生物医药:推进涟源现代中药产业园、回春堂中药经典名方制剂开发及产业化、新化中药材(黄精)产业开发工程、颐朴源黄精饮料及其深加工、新化中药材“药食同源”系列产品深加工、蒿甲醚等原料药产业化、柑橘全产业链深加工、进口蜂产品、藏红花深加工及药用研发等项目建设。推动娄底高新区生物医药产业园建设,重点引进生物医药、医械制造、医疗保健品三大行业龙头企业入驻。
(七)电子
超前布局和发展电子信息材料,大力发展光刻胶、电子信息用膜材料、5G/6G电子陶瓷、微电子材料、光电子材料、智能材料及传感器等先进电子信息材料,加快推进娄星区电子信息产业园建设,积极承接沿海地区产业转移。推动“娄底南·联创小镇”、省级区块链产业园、省级大数据产业园、省级移动互联网产业园和娄星区人工智能与数字经济实验室等建设,促进区块链和人工智能、大数据、物联网、5G等前沿信息技术的深度融合,打造全国一流的区块链“链城”。推进行业企业节能节水技术改造,加快应用清洁高效生产工艺,减少生产过程温室气体排放。以电子材料、电子元器件为重点,推进磁性材料、电子陶瓷、锂电材料等生产工艺改进。加快废弃电器电子产品资源化循环利用,鼓励企业和园区自建专业化、规范化电子废物处置设施。(市工业和信息化局、市发展改革委、市科学技术局、市生态环境局等按职责分工负责)
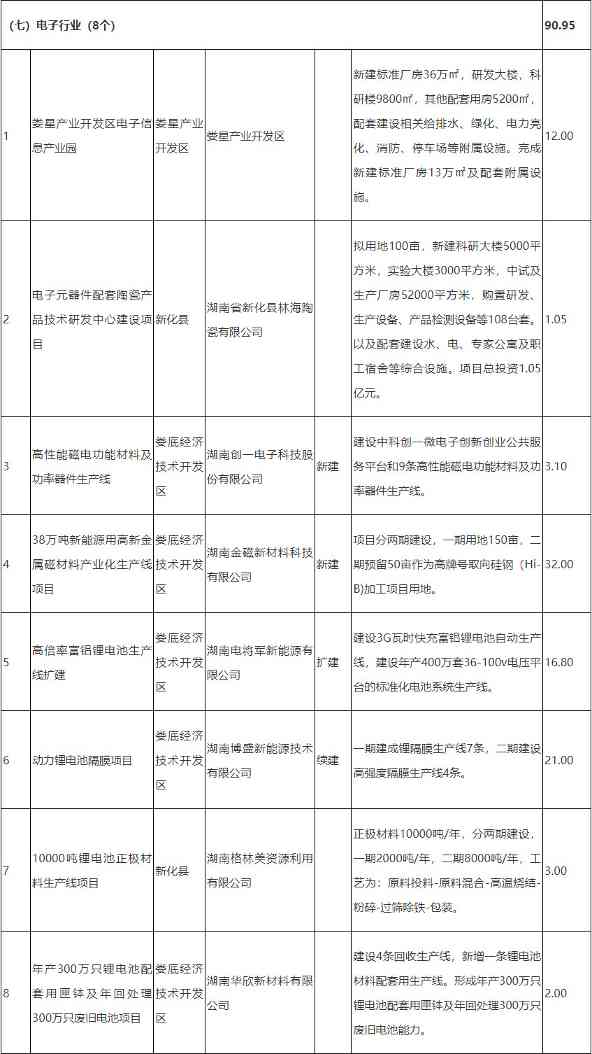
专栏7电子行业绿色低碳发展重点项目及技术
重点项目:推进娄星产业开发区电子信息产业园、娄底高新区智能电子制造产业园、电子元器件制造产业园、电子元器件配套陶瓷产品技术研发中心、陶瓷粉体材料加工配送中心、中科创一微电子创新创业公共服务平台、高性能磁电功能材料及功率器件生产线、5G电子封装新材料(TMBP)二期、高倍率富铝锂电池生产线扩建、新能源用高新金属磁材料产业化生产线、锂电池正极材料生产线、动力锂电池隔膜、电源新材料和废旧电池循环利用、湘中电子垃圾回收利用中心、娄星工业集中区再生资源集散加工市场二期等项目建设。
重点技术:研发推广基础电子元器件清洁生产技术。
四、保障措施
(一)加强统筹协调
贯彻落实市碳达峰碳中和工作领导小组工作部署,统筹做好工业领域碳达峰碳中和工作。成立工业领域碳达峰碳中和工作领导小组,加强对工业领域碳达峰工作的领导,强化各地各部门间的协作,形成工作合力,统筹研究、整体部署、系统推进工业领域碳达峰工作。建立工业领域碳达峰碳中和专家智库,统筹研究制定实施工业领域重大政策、重大事项、重大工程,积极指导各县市区开展工业领域碳达峰碳中和工作。(各有关部门按职责分工负责)
(二)强化责任落实
各地、各部门要结合实际,按照全市碳达峰的总体要求,明确目标任务,切实做好本区域本行业碳达峰工作。重点企业要尽快制定企业碳达峰实施行动方案,落实节能降碳目标举措,落实企业主体责任,发挥企业引领作用。实行达峰行动目标责任评价考核制度,并建立年度重点工作进展报告制度、中期跟踪评估机制,严格对碳达峰工作的监督考核,加强监督考核结果应用,对未完成目标的县市区和部门实行通报批评和约谈问责。(各有关部门按职责分工负责)
(三)完善配套机制
落实好新增可再生能源和原料用能消费不纳入能源消费总量控制政策,落实节能节水、资源综合利用等税收优惠政策以及可再生能源有关政策。整合统筹使用全市产业发展专项资金促进工业领域碳达峰。鼓励金融机构积极发展绿色信贷、能效信贷等绿色金融产品,降低企业融资综合成本。落实绿色低碳产品政府采购政策,加大绿色低碳产品采购力度。有序推进重点行业企业碳排放报告与核查机制,鼓励对标建立碳排放报告和信息披露制度。引导企业积极参与全国碳市场交易和绿电交易。(市发展改革委、市工业和信息化局、市财政局、市生态环境局、市商务局、市税务局等按职责分工负责)
(四)加强人才保障
落实“芙蓉人才行动计划”、“娄底人才行动计划”和“湘中青年英才”支持计划等省市级人才计划,聚焦钢铁、建材、有色金属、化工、装备制造、农产品加工及生物医药等行业绿色低碳发展需求,引进一批科技领军人才、创新团队和青年科技人才。鼓励在娄高等院校、职业学院加强碳达峰碳中和相关学科建设。强化专业型和跨领域复合型人才培养,充分发挥企业、科研院所、培训机构等各方作用,鼓励企业、科研机构与高校创新联合办学、定向人才培养,建立完善多层次人才合作培养模式。探索多渠道师资培养模式,加快相关专业师资培养和研究团队建设,聚焦碳达峰碳中和目标推进产学研深度融合。(市人社局、市教育局、市工业和信息化局、市科学技术局等按职责分工负责)
(五)加大宣传推广
加强绿色低碳发展宣传引导,依托全国节能宣传周、全国低碳日、六五环境日等重要时间节点,充分利用行业协会、产业联盟等社会组织及新闻媒体,多形式多渠道多平台开展宣传活动,引导全社会形成绿色低碳生产生活方式。充分借助亚太绿色低碳发展论坛、中非经贸博览会、湖南绿博会、湘博会等重大平台,广泛开展交流合作,鼓励节能降碳、环境保护等技术和服务“引进来”,推动市先进绿色低碳技术及装备“走出去”。及时总结推广全市工业领域碳达峰碳中和先进经验做法,树立示范引领标杆。(市发展改革委、市工业和信息化局、市商务局、市市场监管局等按职责分工负责)
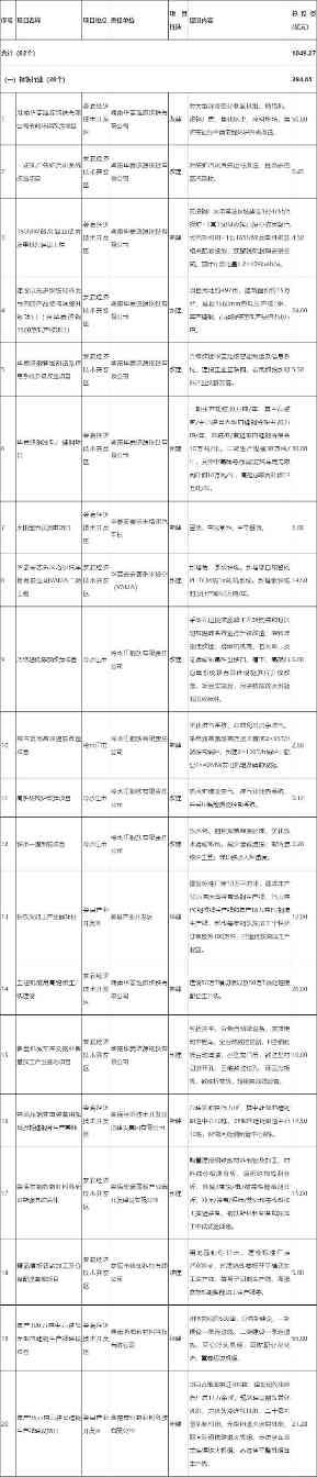
附表
娄底市工业领域碳达峰重点项目汇总表









