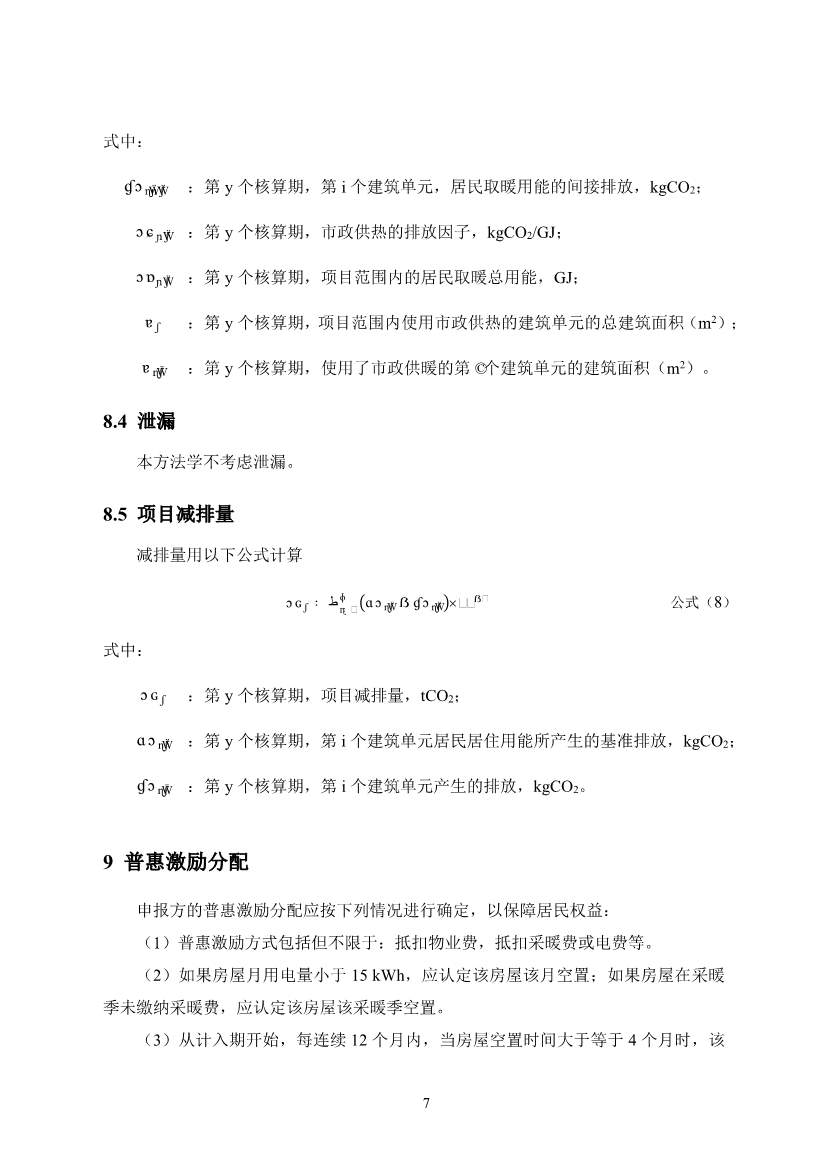
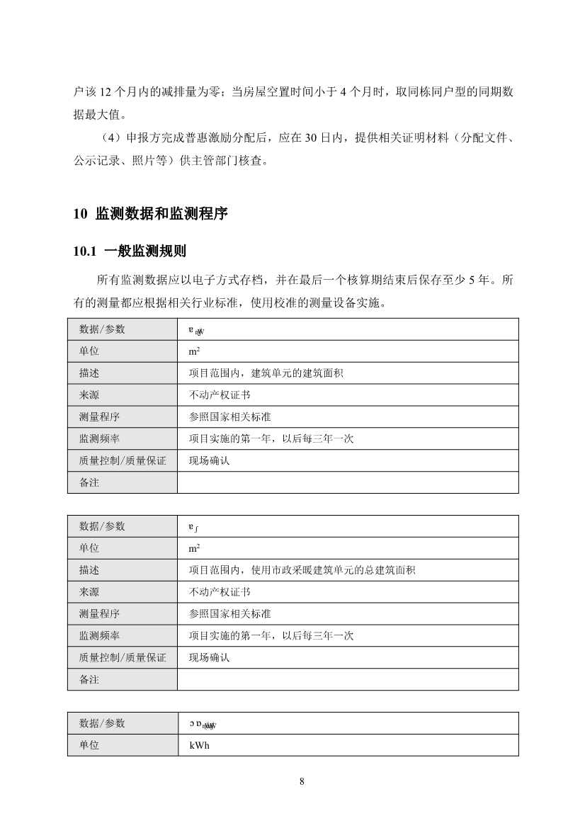
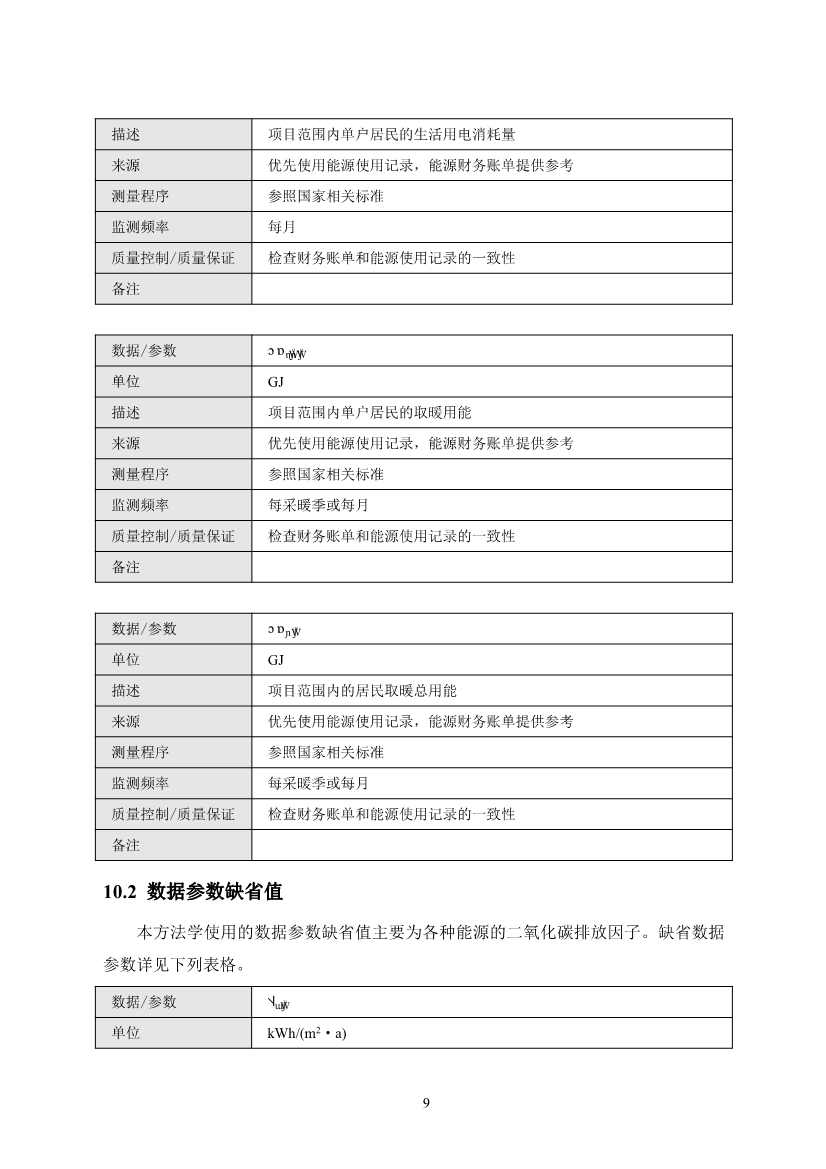
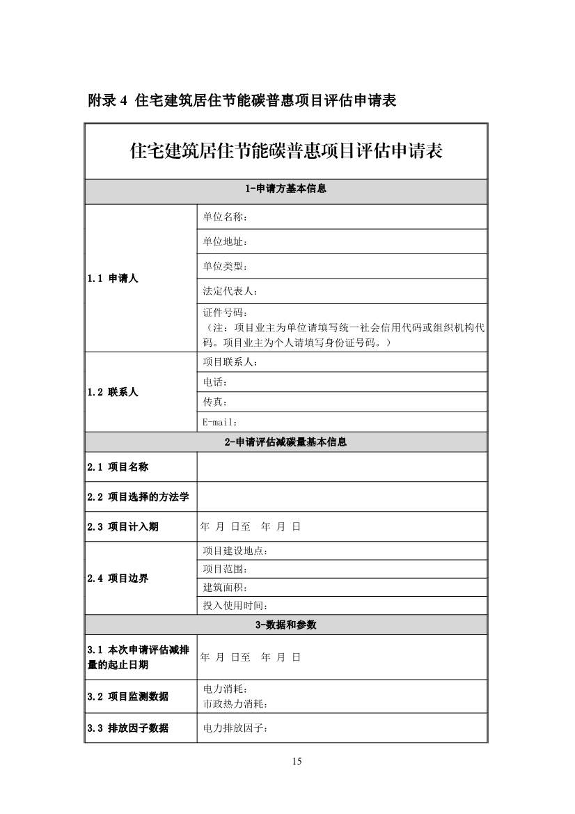
8月29日,《河北省住宅建筑居住节能碳普惠降碳产品方法学》正式对外公布,本方法学规定了在河北省行政区域范围内居民在住宅建筑中生活产生二氧化碳减排量的核算流程与方法。
河北省生态环境厅 河北省住房和城乡建设厅关于印发《河北省住宅建筑居住节能碳普惠降碳产品方法学》的通知
各市(含定州、辛集市)生态环境局、住房和城乡建设局 (建设局、住房保障和房产管理局 ),雄安新区管委会生态环境局、建设和交通管理局,各有关单位:
为贯彻落实省政府办公厅《关于建立降碳产品价值实现机制的实施方案(试行)》(冀政办字〔2021〕123 号)《关于深化碳资产价值实现机制若干措施(试行)》(冀政办字〔2022〕145号)有关要求,加快构建方法学体系,推动我省降碳产品价值实现深入有序开展,我们组织编制了《河北省住宅建筑居住节能碳普惠降碳产品方法学》,现印发给你们,请在实际工作中加强学习应用。
河北省生态环境厅
河北省住房和城乡建设厅
2023年8月21日























