北极星碳管家网获悉,7月24日,北京市朝阳区人民政府官网发布北京市朝阳区碳达峰实施方案(征求意见稿)。公开征集意见时间为:2023年7月24日至8月1日。
原文如下:
关于对《北京市朝阳区碳达峰实施方案(征求意见稿)》公开征求意见的公告
为贯彻国家碳达峰碳中和决策精神,落实《北京市碳达峰实施方案》工作部署和朝阳区绿色发展新要求,区碳达峰碳中和工作领导小组办公室制定了《北京市朝阳区碳达峰实施方案(征求意见稿)》。
现将《北京市朝阳区碳达峰实施方案(征求意见稿)》进行公示。
公开征集意见时间为:2023年7月24日至8月1日。
意见反馈渠道如下:
1.电子邮箱:cyfgwzyb@bjchy.gov.cn(邮件请注明“北京市朝阳区碳达峰实施方案征求意见”)
2.通讯地址:朝阳区百子湾西里303号楼1313室朝阳区发展和改革委员会资源环境管理办公室,邮编:100124(来信请注明“北京市朝阳区碳达峰实施方案征求意见”)
3.电话:010-65090533
附件:《北京市朝阳区碳达峰实施方案(征求意见稿)》
北京市朝阳区碳达峰碳中和工作领导小组
2023年7月24日
北京市朝阳区碳达峰实施方案(征求意见稿)
为深入贯彻党中央、国务院《关于完整准确全面贯彻新发展理念做好碳达峰碳中和工作的意见》《2030年前碳达峰行动方案》决策要求,落实《北京市碳达峰实施方案》工作部署和朝阳区绿色发展新要求,推动全区生产生活方式绿色低碳转型,加快建设首都高质量绿色发展示范区,特制定本方案。
一、总体要求
(一)指导思想
以习近平新时代中国特色社会主义思想为指导,全面贯彻党的二十大和二十届一中、二中全会精神,认真领会落实中央经济工作会议和中央政治局第三十六次集体学习有关精神,深入贯彻落实党中央、国务院关于碳达峰碳中和重大决策部署和《北京市碳达峰实施方案》,牢固树立新发展理念,把碳达峰碳中和纳入朝阳区发展全局,以经济社会发展绿色转型为引领,协同推进降碳、减污、扩绿、增长,遵循先立后破、有序推进的总体步骤,建立健全绿色低碳循环发展的经济体系,聚焦能源低碳发展,大尺度建设绿色生态空间,构建区内资源循环、区内区外资源互动的碳达峰碳中和工作新局面,争创首都高质量绿色发展示范区,为首都如期实现碳达峰贡献朝阳力量。
(二)基本原则
坚持节约优先,集约发展。以全面落实能耗、碳排放“双控”目标任务为抓手,将资源节约集约利用贯穿到全区经济社会发展的各项工作中,加强事前事中事后全过程管理。加快完善以绿色低碳为主导的生产消费体系,强化科学管理、重视宣传引导、推动企业带头、鼓励全民参与,在全社会营造节约资源和保护环境的良好氛围。
坚持分类指导,精准施策。以高质量发展为主线,结合能源、建筑、交通等各行业领域发展实际,探索研究差异化的碳达峰碳中和目标实现路径和模式。建立多部门工作联合推进机制,突出重点、分类指导、精准施策,积极稳妥推进各项任务和目标落实。
坚持创新驱动,示范引领。以产业优化升级为导向,聚焦节能环保、碳中和、“数字+绿色”等重点产业方向,用好国际国内资源,着力构建绿色低碳发展创新体系。主动作为、高点定位、超前布局、示范推动,抢占碳达峰碳中和产业发展新高地。
坚持市场主导,营造生态。以国际化、市场化发展优势为带动,积极参与碳减排市场化体制机制建设,完善各类引导政策和服务体系,搭建企业、社会、人才、技术和资本等各类要素汇聚的资源平台。市场主导、政府引导、资源共享、多维互动,推动拓展新场景、开发新业态,构建国际一流碳达峰碳中和生态圈。
二、主要目标
“十四五”时期,单位地区生产总值能耗和二氧化碳排放保持全市先进水平,区域能源利用效率和能源低碳化水平达到全市先进水平,绿色低碳创新技术体系和金融体系基本形成,碳汇能力持续增强,碳达峰碳中和政策体系和工作机制进一步完善,初步建成资源汇聚、辐射周边的碳达峰碳中和生态圈。到2025年,全区可再生能源消费比重完成市级下达指标,单位地区生产总值能耗比2020年下降13.5%,单位地区生产总值二氧化碳排放比2020年下降21%。
“十五五”期间,单位地区生产总值能耗和二氧化碳排放持续下降,经济社会发展全面绿色转型取得明显成效,以国际化、数字化为特色的首都高质量绿色发展示范区基本建成。到2030年,可再生能源消费比重达到25%左右,单位地区生产总值二氧化碳排放确保完成市级下达目标,确保如期实现2030年前达峰目标。
三、落实规划发展目标引领,推动经济社会加快转型
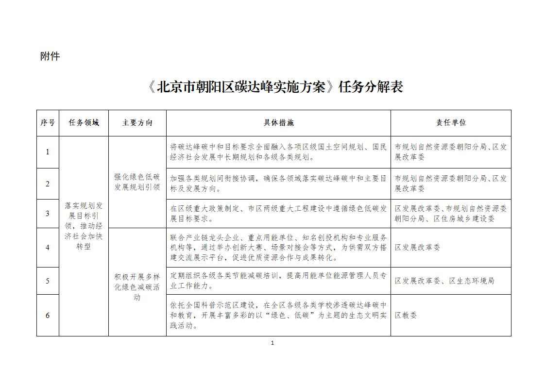
(三)强化绿色低碳发展规划引领。将碳达峰碳中和目标要求全面融入各项区级国土空间规划、国民经济社会发展中长期规划和各级各类规划。加强各类规划间衔接协调,确保各领域落实碳达峰碳中和主要目标及发展方向。在区级重大政策制定、市区两级重大工程建设中遵循绿色低碳发展目标要求。(责任单位:市规划自然资源委朝阳分局、区发展改革委、区住房城乡建设委)
(四)积极开展多样化绿色减碳活动。联合产业链龙头企业、重点用能单位、知名创投机构和专业服务机构等,通过举办创新大赛、场景对接会等方式,为供需双方搭建交流展示平台,促进优质资源合作与成果转化。定期组织各级各类节能减碳培训,提高用能单位能源管理人员专业工作能力。依托全国科普示范区建设,在全区各级各类学校渗透碳达峰碳中和教育,开展丰富多彩的以“绿色、低碳”为主题的生态文明实践活动。围绕国际地球日、全国节能宣传周、低碳日等主题,开展进楼宇、进社区等系列活动,利用各类媒体平台和宣传载体,推广可再生能源和节能技术产品,引导全社会形成绿色生产生活方式。(责任单位:区发展改革委、区委宣传部、朝阳园管委会区科学技术和信息化局、区教委、区生态环境局、区商务局、区民政局、区农业农村局、区文化和旅游局、各街乡)
(五)构建绿色低碳全民共同行动格局。围绕商超、餐饮、公交、共享出行等生活场景,依托APP、小程序应用等,探索建立居民碳普惠积分体系。通过线上积分和线下兑换结合等方式,鼓励居民践行绿色出行、家庭节约用水用电、利用新能源和可再生能源、参与植树造林等绿色减碳行为。开展绿色社区创建行动,推进社区人居环境建设和整治。让生态建设、环境保护、绿色发展、低碳生活等要求转化为百姓的内在诉求,形成人人崇尚绿色发展、践行绿色低碳生活的新风尚。(责任单位:区商务局、区委宣传部、区住房城乡建设委、区生态环境局、朝阳园管委会区科学技术和信息化局、区水务局、区城市管理委、区发展改革委、区园林绿化局、区民政局、区农业农村局、各街乡)
(六)打造高端绿色消费集聚区。紧抓北京市建设国际消费中心城市机遇,加快构建绿色消费体系。在三里屯、世贸天街、华贸、蓝色港湾、合生汇等知名商圈,支持相关零售业扩大绿色产品供给,建设一批“零碳”门店和产品体验店,支持绿色生产企业创新绿色产品生产与营销模式,创建“绿色商圈”。鼓励商超、酒店、餐饮、文化旅游等服务业企业积极开发低碳技术工艺和管理方法,推出一批具有国际化特色的绿色服务品牌。到2025年,90%以上大型商场(超市)达到绿色商场(超市)创建水平。(责任单位:区商务局、区文化和旅游局)
四、促进能源结构调整优化,持续提高能源利用效率
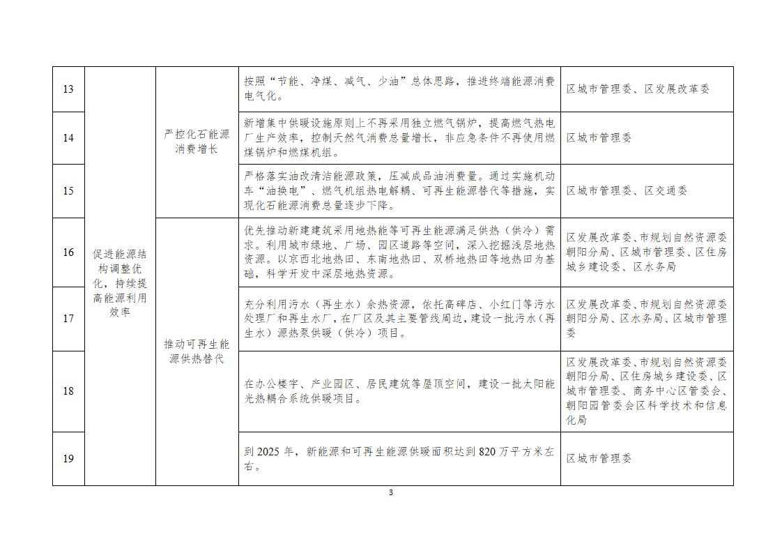
(七)严控化石能源消费增长。按照“节能、净煤、减气、少油”总体思路,推进终端能源消费电气化。新增集中供暖设施原则上不再采用独立燃气锅炉,提高燃气热电厂生产效率,控制天然气消费总量增长,非应急条件不再使用燃煤锅炉和燃煤机组。严格落实油改清洁能源政策,压减成品油消费量。通过实施机动车“油换电”、燃气机组热电解耦、可再生能源替代等措施,实现化石能源消费总量逐步下降。(责任单位:区城市管理委、区发展改革委、区交通委)
(八)推动可再生能源供热替代。优先推动新建建筑采用地热能等可再生能源满足供热(供冷)需求。利用城市绿地、广场、园区道路等空间,深入挖掘浅层地热资源。以京西北地热田、东南地热田、双桥地热田等地热田为基础,科学开发中深层地热资源。充分利用污水(再生水)余热资源,依托高碑店、小红门等污水处理厂和再生水厂,在厂区及其主要管线周边,建设一批污水(再生水)源热泵供暖(供冷)项目。在办公楼宇、产业园区、居民建筑等屋顶空间,建设一批太阳能光热耦合系统供暖项目。到2025年,新能源和可再生能源供暖面积达到820万平方米左右。(责任单位:区发展改革委、市规划自然资源委朝阳分局、区城市管理委、区住房城乡建设委、区水务局、商务中心区管委会、朝阳园管委会区科学技术和信息化局)
(九)实施可再生能源发电工程。积极推动区内开展以街乡或园区为单位的整区屋顶分布式光伏发电试点工作,新建公共机构建筑、新建园区、新建厂房屋顶光伏覆盖率不低于50%。在CBD、中关村朝阳园、金盏国际合作服务区等区域,建设“光伏+储能”的分布式可再生能源发电“零碳园区”。依托公园、大型公建、设施农业、地面停车场等建筑及设施,建设一批以自发自用为主的光伏发电“零碳设施”。推动生物质发电稳步发展,谋划建设高安屯垃圾焚烧厂(三期)等垃圾焚烧发电项目,建设一批生物质沼气发电试点项目。积极向市级主管部门争取外调绿电配额,鼓励区内企业参与大用户绿电交易。(责任单位:区城市管理委、区发展改革委、区民政局、商务中心区管委会、朝阳园管委会区科学技术和信息化局)
(十)发展建设新型负荷系统。运用云计算、物联网等信息技术,建设新能源微网、能源互联网等以新能源为主的新型能源基础设施。拓展新能源消纳应用场景,科学整合工商业可调节负荷、楼宇空调负荷、大型数据中心负荷、用户侧储能和新能源汽车充电桩等电力资源,在成熟区域探索建设虚拟电厂等新型负荷系统。力争到2025年,电网高峰负荷削峰能力达到最高用电负荷的3%-5%。(责任单位:区城市管理委、区发展改革委、朝阳园管委会区科学技术和信息化局)
(十一)持续提升能源利用效率。坚持节约优先的能源发展战略,完善能源消耗总量和强度调控,重点控制化石能源消费,逐步转向碳排放总量和强度“双控”制度。深化重点用能单位节能挖潜,全面淘汰国家明令禁止的电机、内燃机、锅炉、变压器等用能设备,推广应用先进节能技术和产品,支持创建一批“绿色工厂”“绿色供应链企业”。(责任单位:区发展改革委、区城市管理委、朝阳园管委会区科学技术和信息化局、区住房城乡建设委)
五、发挥科技创新驱动作用,构建绿色低碳经济体系
(十二)促进经济绿色高质量发展。加快企业梯次发展,聚集龙头企业,优化产业结构,提升质量效益,扩大经济总量,全面推进现代化经济体系建设,形成对高质量发展的有力支撑。严格落实《北京市新增产业禁止和限制目录》要求,优化调整产业政策,探索制定区级产业绿色发展标准。将碳排放总量和强度控制与节能审查、环境影响评价相结合,在产业准入门槛中设置绿色发展指标。在新建产业园区规划布局前沿绿色产业空间,优先将部分低效老旧园区转型升级为绿色产业园区,为产业高端要素落地提供优质承载空间。(责任单位:区发展改革委、区生态环境局、商务中心区管委会、朝阳园管委会区科学技术和信息化局)
(十三)培育壮大绿色产业。对标《国家绿色技术推广目录》《北京市关于进一步完善市场导向的绿色技术创新体系若干措施》等国家和北京市政策,瞄准未来产业发展趋势,依托在区央企、跨国公司等龙头企业和高成长企业,发展壮大光伏、风电、资源循环利用、新能源汽车及配件、低碳家居等产业,引入集团总部、销售中心、研发中心及国际化发展中心等。前瞻布局碳捕集利用和封存(CCUS)、超低能耗建筑、氢能等绿色技术新兴领域,配套搭建国际商务、数字经济、未来产业服务贸易等一批应用场景,为创新主体营造良好的示范应用环境。积极对接区内中国石化、沙特国家石油公司、英国石油公司、壳牌等传统能源领域龙头企业,鼓励支持企业率先落地一批传统能源转型示范项目。(责任单位:区发展改革委、区商务局、商务中心区管委会、朝阳园管委会区科学技术和信息化局)
(十四)加快促进“数字+绿色”融合发展。紧抓全市建设全球数字经济标杆城市契机,围绕朝阳建设数字经济核心区目标任务,运用元宇宙、5G、人工智能、大数据等数字产业赋能绿色发展。以工业互联网为主攻方向,围绕设计、采购、制造、物流等核心环节,打造全流程制造业数字化服务产业集群。立足区域服务业资源和平台经济企业聚集优势,充分挖掘商务、金融、文化、消费等服务业场景需求,采用区块链、数字孪生、虚拟现实与增强现实等技术,布局一批智慧能源、数字消费等融合产业。强化新型基础设施建设,开展数据中心优化提升专项行动,按照“以旧换新、增减替代”原则,依法关停一批违规建设数据中心、淘汰一批功能落后数据中心。联合区数字化科技企业,规划建设一批功能型算力中心,为数字经济发展提供算力基础。(责任单位:朝阳园管委会区科学技术和信息化局、区发展改革委、区市场监管局)
(十五)强化低碳技术创新应用。围绕碳达峰碳中和重大战略技术需求,谋划布局一批新型研发机构和科研平台,开展碳达峰碳中和科技创新专项行动,推动一批可复制性强、示范性好的绿色低碳项目落地。在屋顶资源丰富、用电需求集中的区域,建设一批“光储直柔”“绿电商铺”“绿色园区”试点示范项目。在金盏自贸区、朝阳园北区等新建区域,率先布局一批车网互动(V2G)充电桩、零碳负碳建筑等技术应用试点项目。在CBD、中关村朝阳园内的新建及更新区域,打造一批以可再生能源高比例应用为特点的区域综合能源互联网示范区。(责任单位:商务中心区管委会、朝阳园管委会区科学技术和信息化局、区发展改革委、区生态环境局、区商务局、区城市管理委、区住房城乡建设委)
(十六)打造循环经济示范标杆。构建循环型产业体系,推动资源综合利用。提高生活垃圾分类治理水平,完善生活垃圾分类投放、分类收集、分类运输和分类处理体系设施建设,到2025年,实现厨余垃圾分出率达到18%。以朝阳循环经济产业园为重点,全面实施园区循环化改造提升工程,推动企业循环式生产、产业循环式组合,搭建资源共享、废物处理公共平台,提高能源资源综合利用效率。依托高安屯垃圾焚烧电厂、高碑店污水处理厂等资源中心,建设循环产业绿色发展示范园区。具备条件的市级以上园区2025年底前基本完成循环化改造,鼓励和支持区内其他产业园区参照市级产业园区要求实施低碳循环化改造。到2025年,城市生活垃圾分类体系基本健全,生活垃圾焚烧和生化处理能力达到4600吨/日,生活垃圾资源化利用率提升至80%。到2030年,城市生活垃圾分类实现全覆盖,生活垃圾资源化利用率保持在80%以上。(责任单位:区城市管理委、区水务局、商务中心区管委会、朝阳园管委会区科学技术和信息化局)
六、聚焦重点领域低碳发展,提升生态系统碳汇能力
(十七)加快提高建筑绿色化水平。落实《朝阳区绿色建筑高质量发展的实施意见》,持续开展绿色建筑标识认定与管理工作,新建公共建筑100%达到三星级绿色建筑标准。到2025年,装配式建筑占新建建筑面积的比例达到55%,力争新增超低能耗建筑规模达到69万平方米。结合重点商圈环境整治、老旧楼宇改造、城市棚户区改造等重点工作,合理增加节能低碳设施,推动既有建筑节能改造和绿色转型,落实可再生能源指标,打造城市更新“绿色样板间”。落实市级公共建筑能耗限额管理要求,优化公共建筑节能运行管理体系,完善公共建筑能耗限额管理工作。到2025年,力争完成730万平方米公共建筑节能绿色化改造,改造后力争达到绿色建筑二星级及以上标准。(责任单位:区住房城乡建设委、市规划自然资源委朝阳分局、区发展改革委、区国资委、区农业农村局、区民政局)
(十八)构建绿色智慧交通体系。加强市区联动,积极推进区内网约车、公交(通勤)、环卫、巡游出租、邮政、快递等运营车辆新能源替换,鼓励区内企业加快将存量燃油汽车更新为新能源汽车,力争到2025年新能源汽车占比达到80%以上。完善汽车充电(加氢)设施布局,提高新建小区、单位内部和公用停车场的充电桩建设密度,到2025年,实现电动汽车公共充电设施平均服务半径达到3公里。在CBD、望京等区域,运用路况智能预报、信号智能控制、车位智能查询等智慧交通手段,优化交通管理运行,提高出行效率。构建“轨道+常规公交+慢行”的出行模式,促进各种交通运输方式有效衔接,到2025年,绿色出行比例达到78%。(责任单位:区交通委、区城市管理委、区机关事务管理服务中心)
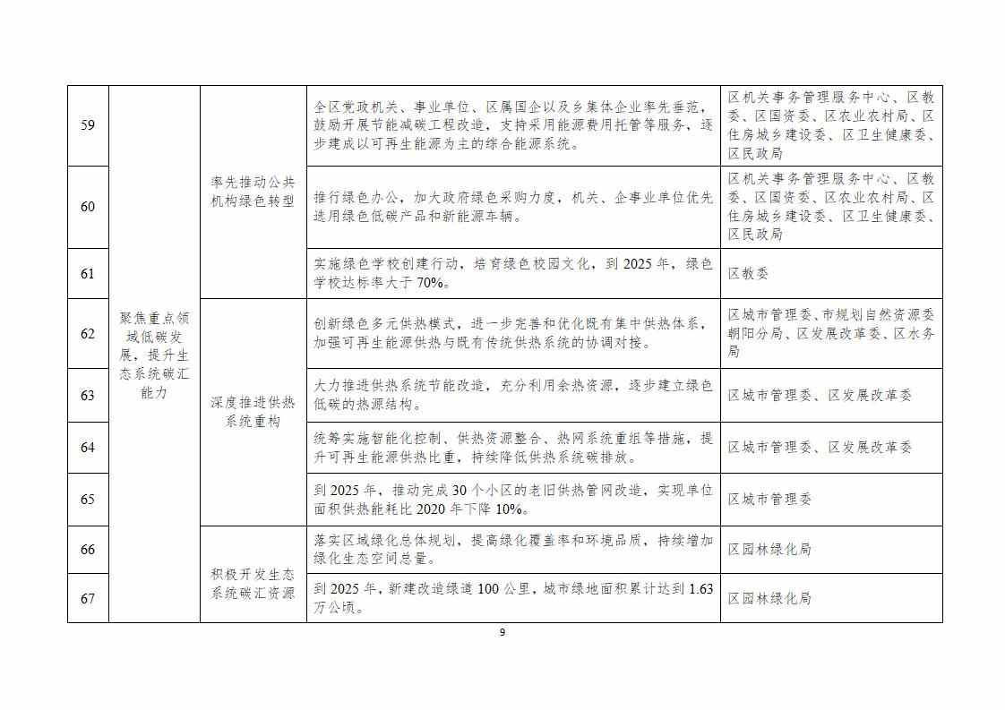
(十九)率先推动公共机构绿色转型。全区党政机关、事业单位、区属国企以及乡集体企业率先垂范,鼓励开展节能减碳工程改造,支持采用能源费用托管等服务,逐步建成以可再生能源为主的综合能源系统。推行绿色办公,加大政府绿色采购力度,机关、企事业单位优先选用绿色低碳产品和新能源车辆。实施绿色学校创建行动,培育绿色校园文化,到2025年,绿色学校达标率大于70%。(责任单位:区机关事务管理服务中心、区教委、区国资委、区农业农村局、区住房城乡建设委、区卫生健康委、区民政局)
(二十)深度推进供热系统重构。创新绿色多元供热模式,进一步完善和优化既有集中供热体系,加强可再生能源供热与既有传统供热系统的协调对接。大力推进供热系统节能改造,充分利用余热资源,逐步建立绿色低碳的热源结构。统筹实施智能化控制、供热资源整合、热网系统重组等措施,提升可再生能源供热比重,持续降低供热系统碳排放。到2025年,推动完成30个小区的老旧供热管网改造,实现单位面积供热能耗比2020年下降10%。(责任单位:区城市管理委、区发展改革委、市规划自然资源委朝阳分局、区水务局)
(二十一)积极开发生态系统碳汇资源。落实区域绿化总体规划,提高绿化覆盖率和环境品质,持续增加绿化生态空间总量,到2025年,新建改造绿道100公里,城市绿地面积累计达到1.63万公顷。积极采取裸露绿地治理、低碳园林建设、节水灌溉等措施,完善区域林地、绿地和湿地生态系统保护机制,到2025年,新建生物多样性保护示范区25处。合理利用建筑屋顶空间,统筹考虑建筑设施功能,到2025年,力争新增屋顶绿化面积5万平方米。坚持全域多层次增绿固碳,以增加林业碳汇为重点,提升园林绿地碳汇能力,在温榆河公园、奥林匹克森林公园、朝阳公园等园林和城市绿地集中建设和改造过程中,研究种植高固碳能力的树种,增加优质乡土植物的种植比例,提高林木绿化率和蓄积量,打造一批碳中和特色公园。到2025年,实现公园绿地面积达到6560公顷,公园绿地500米服务半径覆盖率达到93.8%,森林覆盖率达到24.8%。“十五五”期间,森林覆盖率持续增长。(责任单位:区园林绿化局、区国资委)
(二十二)控制非二氧化碳温室气体排放。配合北京市开展非二氧化碳温室气体排放调查,研究甲烷控制目标任务和措施,推进生物质能清洁高效利用。开展燃气管线自身结构性损伤排查,加快生活垃圾处理过程中甲烷排放控制、污水处理设施甲烷收集利用等示范工程建设。推动污水处理厂采用节能、污水余热利用、可再生能源利用及甲烷回收等综合措施减少温室气体排放。积极推动全区有机肥替代化肥工作,实施水肥一体化,减少化肥用量,控制农业领域温室气体排放。(责任单位:区生态环境局、区城市管理委、区水务局、区农业农村局)
七、加强基础数据采集能力,加快机制体制系统建设
(二十三)提升统计、计量和监测能力。落实国家和北京市有关要求,研究建立区级碳排放核算体系,逐步构建自下而上以统计数据为基础的温室气体排放核算体系。依托朝阳经济大脑,加强重点用能单位、碳排放单位在线监测系统建设,利用数字化手段完善统计监测体系,搭建能源消费和碳排放监测预警平台,实现智能化管理,确保数据的可测量、可报告、可核实。对接市级统计体系,配合市级部门建立生态系统碳汇监测核算体系,开展生态系统碳汇本底调查和碳储量评估,实施生态保护修复碳汇成效监测评估。(责任单位:区统计局、区发展改革委、区生态环境局、朝阳园管委会区科学技术和信息化局、区园林绿化局)
(二十四)强化重点碳排放单位管理。明确重点碳排放单位减排主体责任,建立碳排放管理制度,鼓励自主自愿减排,主动公开碳排放信息。实施低碳领跑者行动,开展行业对标。鼓励区内各级国有企业、重点外资、民营企业率先制定企业碳达峰碳中和发展战略。引导华能、国能国华等热电厂及部分重点碳排放单位,试点开展碳捕集、利用与封存等减碳技术应用,建成一批绿色低碳“灯塔企业”。(责任单位:区生态环境局、区发展改革委、区国资委、朝阳园管委会区科学技术和信息化局)
(二十五)持续完善政策体系和市场机制。落实国家和市级相关税收优惠政策和财政支持政策,研究制定区级实施方案。充分发挥碳排放权交易机制作用,创新碳普惠机制,鼓励多元主体参与自愿减排市场交易,扩大碳市场影响力。加大财政资金对低碳技术和项目的支持力度,加强对光伏发电、地热及热泵等可再生能源开发利用的区级配套政策支持。(责任单位:区生态环境局、区财政局、区税务局、区发展改革委)
(二十六)丰富绿色金融支持手段。加快建设区域绿色金融服务平台,加强与银行、担保等金融机构的对接,加大对全区绿色信贷、债券发行、融资租赁等方面支持力度,为市场主体量身定制绿色金融产品。积极与国家、北京市专项基金以及社会资本开展合作,引入各类绿色产业基金。主动对接知名创投机构,定向培育一批高成长专精特新企业。加强与区内各大券商、各大会计师事务所等机构联系,完善上市服务体系,重点支持行业领军企业上市,吸引更多资本支持绿色产业发展。(责任单位:区金融办、朝阳园管委会区科学技术和信息化局)
八、深化绿色领域互动合作,建设国际资源交流平台
(二十七)弘扬冬奥绿色低碳遗产。发挥北京2022年冬奥会和冬残奥会承办地优势,推进区内冬奥场馆及各类设施可持续利用,总结可持续性管理典型经验、先进技术和实施路径。推动大型场馆运营、举办大型活动可持续性管理标准及体系建设,配合市级部门研究制定大型活动碳中和评估方法。(责任单位:区体育局、区生态环境局、区发展改革委、奥林匹克中心区管委会)
(二十八)参与绿色交易协同创新。加强与北京绿色交易所、首都电力交易中心、上海环境能源交易所等重点机构对接合作。配合做好本市碳市场与全国碳市场衔接,督促重点碳排放单位履约。在自愿减排量交易、碳普惠机制、碳金融产品、生态补偿机制、绿电等方面,加快创新试点落地,对标国际碳交易准则,探索清洁发展机制(CDM)、国际自愿碳减排标准(VCS)、黄金标准(GS)等国际碳减排认证机制本地化应用。鼓励本地企业、机构在绿色金融、碳交易、能源消费等领域参与制定碳达峰碳中和相关标准、准则、方法,建设首都碳交易国际交往窗口。(责任单位:区生态环境局、区发展改革委、区城市管理委、区金融办、区市场监管局)
(二十九)打造国际化碳达峰碳中和资源枢纽。服务首都国际交往中心功能,以亚太、欧洲、“一带一路”等发展方向为重点,加强与区内联合国环境规划署、德国国际合作机构、日本新能源产业技术综合开发机构等国际组织合作互动。结合“两区”建设,在CBD、金盏国际合作服务区加快聚集一批绿色发展领域国际组织机构和专业联盟,进一步强化各类资源配置功能和话语权,发挥拓展国际视野、推动绿色发展的纽带衔接作用。(责任单位:区发展改革委、区外办、商务中心区管委会)
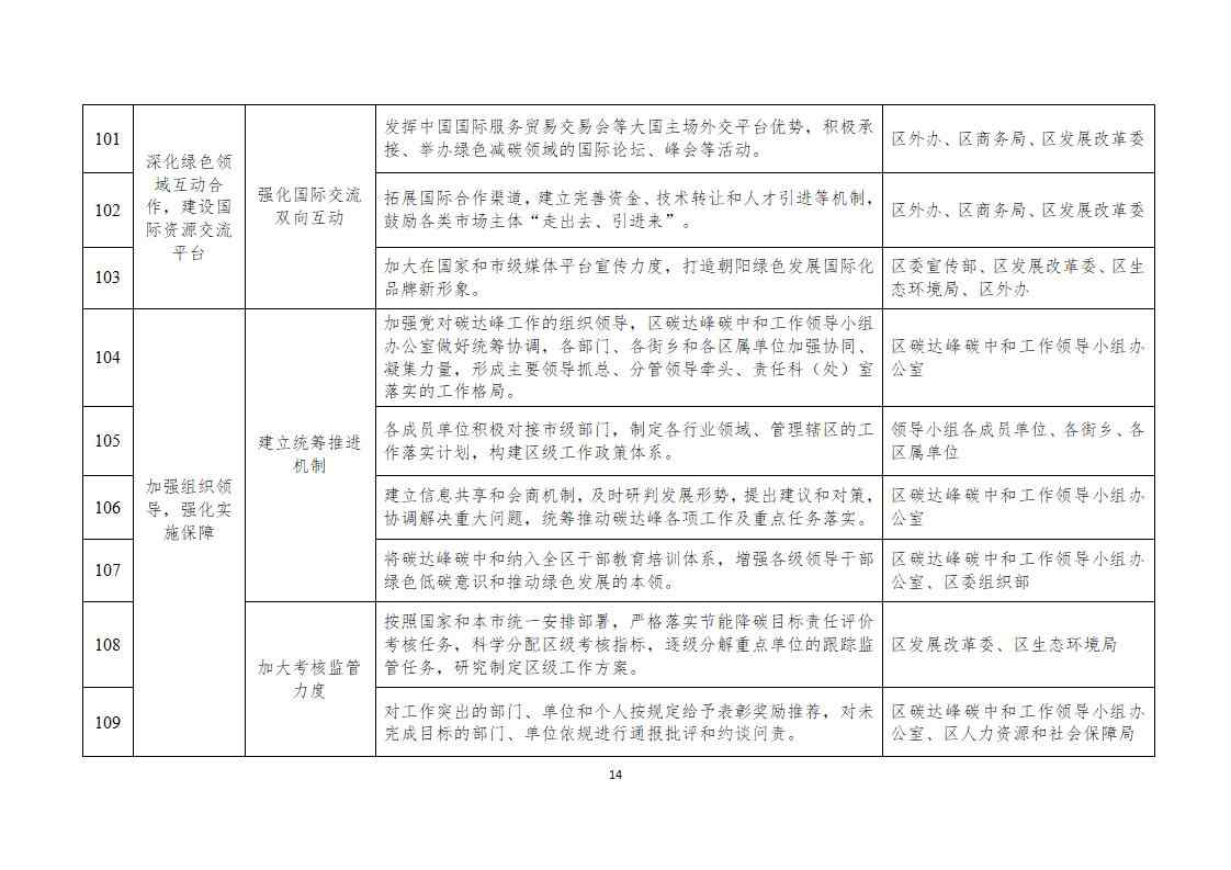
(三十)强化国际交流双向互动。发挥中国国际服务贸易交易会等大国主场外交平台优势,积极承接、举办绿色减碳领域的国际论坛、峰会等活动。拓展国际合作渠道,建立完善资金、技术转让和人才引进等机制,鼓励各类市场主体“走出去、引进来”。加大在国家和市级媒体平台宣传力度,打造朝阳绿色发展国际化品牌新形象。(责任单位:区委宣传部、区外办、区商务局、区发展改革委)
九、加强组织领导,强化实施保障
(三十一)建立统筹推进机制。加强党对碳达峰工作的组织领导,区碳达峰碳中和工作领导小组办公室做好统筹协调,各部门、各街乡和各区属单位加强协同、凝集力量,形成主要领导抓总、分管领导牵头、责任科(处)室落实的工作格局。各成员单位积极对接市级部门,制定各行业领域、管理辖区的专项方案或工作计划,构建区级工作政策体系。建立信息共享和会商机制,及时研判发展形势,提出建议和对策,协调解决重大问题,统筹推动碳达峰各项工作及重点任务落实。将碳达峰碳中和纳入全区干部教育培训体系,增强各级领导干部绿色低碳意识和推动绿色发展的本领。(责任单位:区碳达峰碳中和工作领导小组办公室、区委组织部、领导小组各成员单位、各街乡、各区属单位)
(三十二)加大考核监管力度。按照国家和本市统一安排部署,严格落实节能降碳目标责任评价考核任务,科学分配区级考核指标,逐级分解重点单位的跟踪监管任务,研究制定区级工作方案。对工作突出的部门、单位和个人按规定给予表彰奖励推荐,对未完成目标的部门、单位依规进行通报批评和约谈问责。(责任单位:区碳达峰碳中和工作领导小组办公室、区发展改革委、区生态环境局、区人力资源和社会保障局)
(三十三)构建“三库一平台”资源交流体系。立足区域发展需求,汇聚一批高等学校、科研院所、高端智库专业人才,组建碳达峰碳中和专家库。聚焦重点产业方向,筛选一批绿色产业领域的龙头和高成长企业,形成优质企业库。针对重点用能单位和碳排放主体的节能减碳需求,纳入技术服务需求库。搭建区域碳达峰碳中和资源交流平台,以市场化手段促进供需两端高效对接,完善绿色发展全流程服务体系。(责任单位:区碳达峰碳中和工作领导小组办公室)
(三十四)强化政策资金支持。积极争取国家、北京市碳达峰碳中和相关政策先行先试,加大区级对碳达峰碳中和相关工作的财政投入。发挥“服务包”“凤鸣计划”等服务机制作用,在资金、人才、属地协调等方面做好服务,为市场主体提供更加优质的发展环境。(责任单位:区碳达峰碳中和工作领导小组办公室)
附件:《北京市朝阳区碳达峰实施方案》任务分解表
















