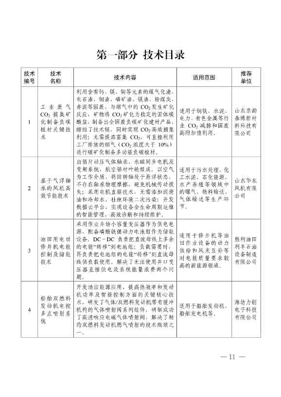
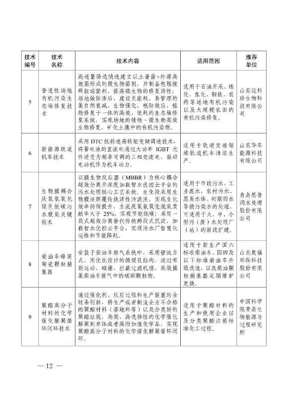
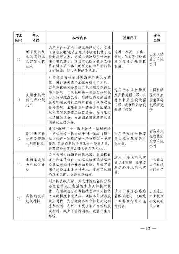
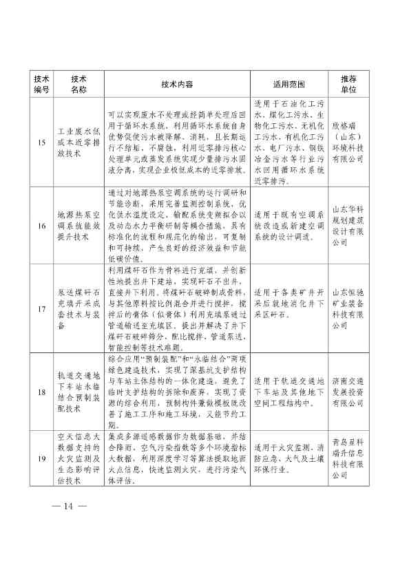
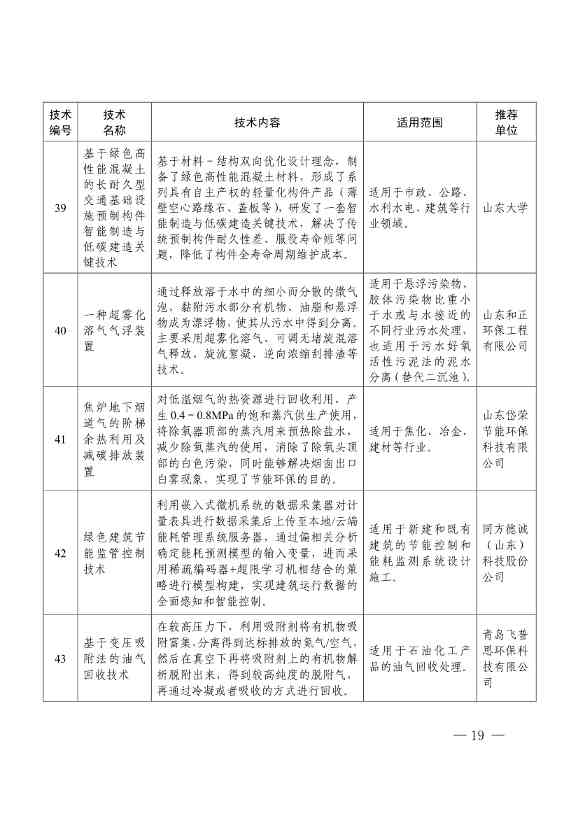
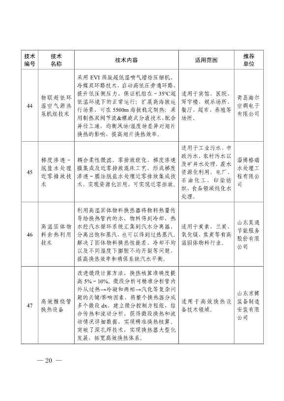
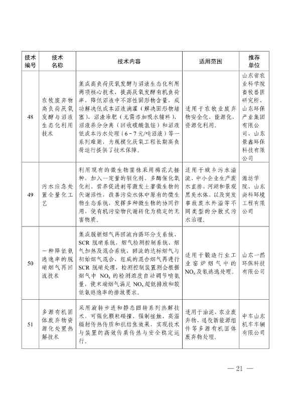
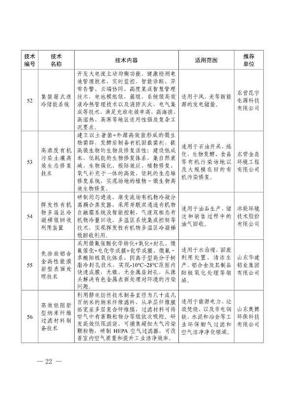
北极星碳管家网获悉,7月26日,山东省科学技术厅官网发布《2023年山东省绿色低碳技术成果目录》,该目录共包括78项技术成果,可供各类工业企业、基金及风险投资机构等参考使用,同时供行业部门优先支持使用。
关于发布《2023年山东省绿色低碳技术成果目录》的通知
各市科技局、生态环境局,各有关单位:
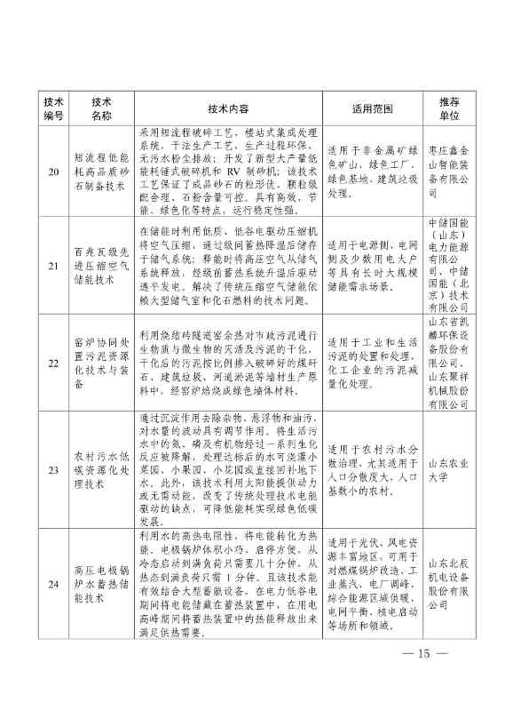
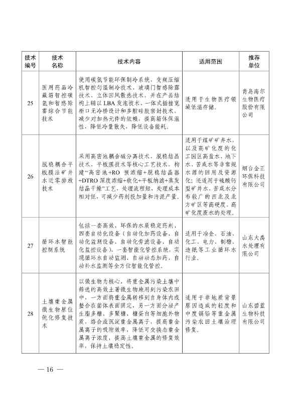
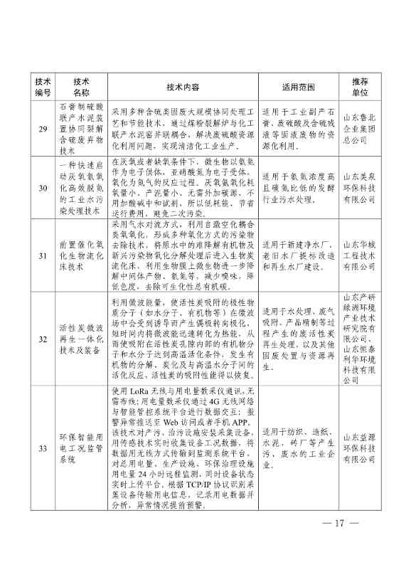
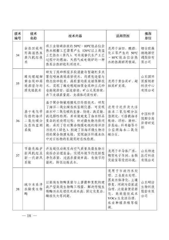
为贯彻落实省委、省政府关于加快推动绿色低碳高质量发展的重大决策部署,扎实落实《科技引领产业绿色低碳高质量发展的实施意见》等文件要求,构建市场导向的绿色技术创新体系,促进绿色低碳先进适用技术推广应用,在绿色制造业和低排放领域培育新的增长动能,助力我省“碳达峰碳中和”目标实现,省科技厅会同省生态环境厅按照自愿申报原则,面向全省征集水治理、大气治理、碳减排等领域先进技术成果,经专家评审论证,组织编制了《2023年山东省绿色低碳技术成果目录》。该目录共包括78项技术成果,可供各类工业企业、基金及风险投资机构等参考使用,同时供行业部门优先支持使用。
现予以发布。
附件:
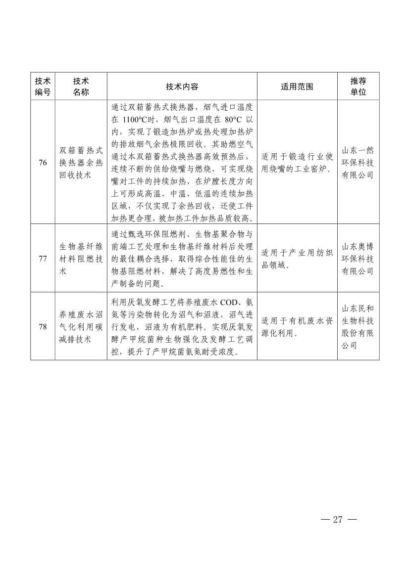
2023年山东省绿色低碳技术成果目录
山东省科学技术厅
山东省生态环境厅
2023年7月24日
(此件公开发布)
























