12月1日,工信部公布《国家工业和信息化领域节能技术装备推荐目录(2022年版)》(以下简称“推荐目录”),旨在加快推广应用先进适用节能技术装备,促进企业节能降碳、降本增效,推动工业和信息化领域能效提升。
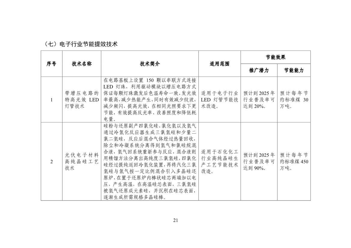
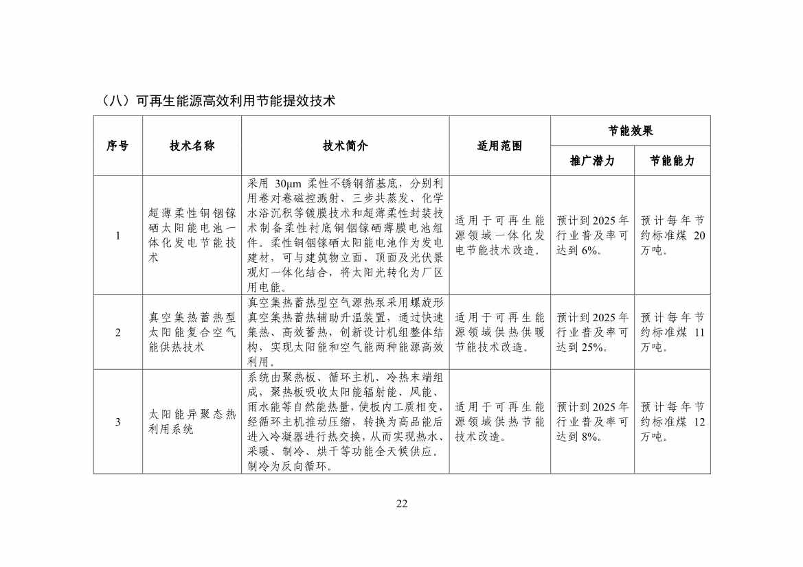
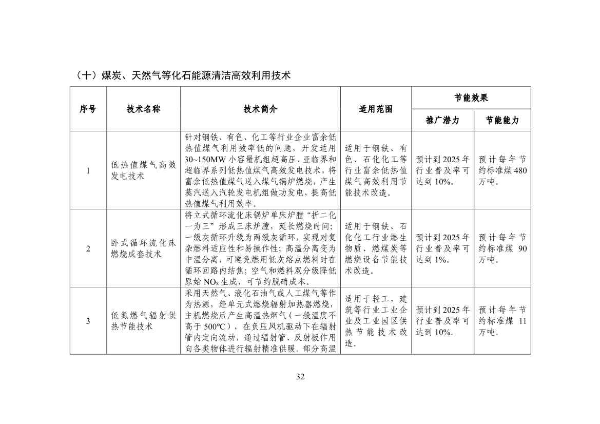
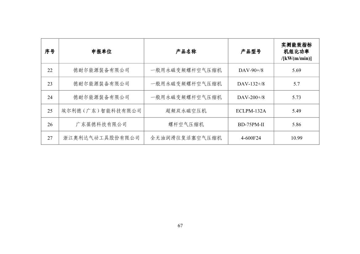
推荐目录分为工业节能技术、信息化领域节能技术和高效节能装备三大类。其中,工业节能技术11项,信息化领域节能技术3项,高效节能装备8项。
中华人民共和国工业和信息化部公告
2022年第29号
为加快推广应用先进适用节能技术装备,促进企业节能降碳、降本增效,推动工业和信息化领域能效提升,我部编制了《国家工业和信息化领域节能技术装备推荐目录(2022年版)》,现予公告。
点击下载附件:
国家工业和信息化领域节能技术装备推荐目录(2022年版).pdf
工业和信息化部
2022年11月29日



















































































































































