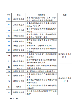
为总结提炼各地绿色低碳转型工作经验,全面展现浙江省绿色低碳发展成效,推动“双碳”战略的地方实践创新,省碳达峰碳中和工作领导小组办公室组织了2022年度绿色低碳转型典型案例征集评选工作,共收到申报案例165个。经专家组评审,选出40个优秀典型案例,现将评选结果予以公布。






为总结提炼各地绿色低碳转型工作经验,全面展现浙江省绿色低碳发展成效,推动“双碳”战略的地方实践创新,省碳达峰碳中和工作领导小组办公室组织了2022年度绿色低碳转型典型案例征集评选工作,共收到申报案例165个。经专家组评审,选出40个优秀典型案例,现将评选结果予以公布。





