北极星碳管家网获悉,近日,黑龙江省工信厅、省发改委、省生态环境厅三部门联合发布《黑龙江省工业领域碳达峰实施方案》(以下简称《实施方案》)。
《实施方案》提出主要目标——到2025年,产业结构和用能结构优化调整取得明显进展,能源资源利用效率大幅提升,低碳技术创新和推广应用取得显著成效,建成一批国家和省级绿色工厂、绿色园区、绿色供应链、绿色设计示范企业,推动一批重点用能企业实施节能降碳绿色化改造,工业单位增加值能耗和单位工业增加值二氧化碳排放大幅下降。
到2030年,产业结构和用能结构优化调整取得重大进展,重点领域低碳发展模式基本形成,重点耗能行业能源利用效率达到国际先进水平,绿色低碳技术取得关键突破,绿色低碳循环发展政策体系基本健全,工业单位增加值能耗和单位工业增加值二氧化碳排放持续下降,工业领域实现碳达峰。
黑龙江省工业领域碳达峰实施方案
为深入贯彻落实党中央、国务院关于碳达峰、碳中和重大战略决策部署和省委、省政府工作要求,加快推动全省工业绿色低碳转型,有力有序有效做好工业领域碳达峰工作,根据《工业领域碳达峰实施方案》《中共黑龙江省委 黑龙江省人民政府关于完整准确全面贯彻新发展理念做好碳达峰碳中和工作的实施意见》《黑龙江省碳达峰实施方案》,制定本方案。
一、面临形势
(一)发展基础
“十三五”以来,全省工业坚持以习近平新时代中国特色社会主义思想为指导,全面贯彻习近平总书记在深入推进东北振兴座谈会上的重要讲话和考察黑龙江的重要指示精神,紧密围绕全面振兴全方位振兴的目标定位推进工业强省建设。“十三五”主要目标任务基本完成,全省工业综合实力稳步提升,超额完成工业增长目标。
产业结构持续优化。轻重工业比例持续改善,传统优势产业不断优化,“新字号”进一步壮大,万亿级产业集群加速发展,新产业新业态集群式成长初见规模。
工业能效和监管水平明显提升。规上工业万元增加值能耗累计下降6.17%。支持节能降碳技术改造项目98个,实现减碳量143万吨。重点高耗能行业节能监察全覆盖,淘汰落后机电设备1683台套。对388家工业企业实施节能诊断服务,挖掘节能潜力106.6万吨标准煤以上。
绿色制造体系初具规模。创建国家级绿色工厂48户、国家级绿色供应链管理企业3户、国家级绿色设计产品14种,认定国家绿色数据中心4个,建成绿色制造系统集成项目2项。培育省级绿色工厂49户,省级绿色供应链管理企业8户,省级绿色园区2个。
(二)面临挑战
我省工业仍存在产业结构偏重、能源消费偏煤和能源效率偏低等问题,制约了工业绿色低碳转型升级。主要依赖资源性产业的现状尚未根本转变。战略性新兴产业、高技术产业发展速度快,但总量小。优势产品就地深加工不足,产业集群度不高。化石燃料和原料仍是工业消费主力,煤炭清洁高效利用水平不高。能源管理和数字化管控水平较低,节能提效仍需加大力度。
二、总体要求
(一)指导思想
以习近平新时代中国特色社会主义思想为指导,全面贯彻落实党的二十大精神,践行习近平生态文明思想,立足新发展阶段,完整、准确、全面贯彻新发展理念,服务和融入新发展格局,处理好工业发展和减排、整体和局部、短期和中长期、政府和市场的关系,统筹稳增长和调结构,把碳达峰碳中和纳入生态文明建设整体布局和工业发展全局,加快构建“4567”现代产业体系,推动形成绿色低碳的生产方式。
(二)基本原则
统筹部署、分类实施。树牢全省一盘棋思想,强化对碳达峰工作的顶层设计,坚持降碳、减污、扩绿、增效协同推进。加强政策的系统性、协同性。因地制宜、分类施策,推动各地区、各行业梯次有序达峰。
节约优先、创新引领。把节约能源资源放在首位,提升利用效率,优化用能和原料结构,狠抓绿色低碳技术攻关,加快先进适用技术研发和推广应用,充分发挥哈大齐自主创新示范区创新引领作用,加快构建绿色低碳技术和产业创新体系,推动制造业节能降碳。
稳妥有序、安全降碳。坚持先立后破,实现清洁低碳能源的逐步替代。切实保障能源安全、产业链供应链安全,避免“一刀切”和“运动式”降碳,稳妥有序推进碳达峰行动,确保安全降碳。
(三)目标要求
“十四五”期间,产业结构和用能结构优化调整取得明显进展,能源资源利用效率大幅提升,低碳技术创新和推广应用取得显著成效,建成一批国家级和省级绿色工厂、绿色园区、绿色供应链、绿色设计示范企业,推动一批重点用能企业实施节能降碳绿色化改造。到2025年,单位工业增加值能耗和单位工业增加值二氧化碳排放大幅下降,奠定碳达峰基础。
“十五五”期间,产业结构和用能结构优化调整取得重大进展,重点领域低碳发展模式基本形成,重点耗能行业能源利用效率达到国际先进水平,绿色低碳技术取得关键突破,绿色低碳循环发展政策体系基本健全,单位工业增加值能耗和单位工业增加值二氧化碳排放持续下降,确保2030年前工业领域实现碳达峰,鼓励有条件的重点行业率先达峰,铸就碳中和基础。
三、重点任务
(一)深度调整工业领域产业结构
有序推进传统产业升级再造,重点发展战略新兴和高技术产业,高质量构建起“4567”现代产业体系,全面提升发展质量。
1.推动传统产业优化升级
在保障发展安全的基础上,科学有序规划传统产业规模、布局和结构。严把高耗能高排放项目准入关,坚决遏制高耗能、高排放、低水平项目盲目发展。大力淘汰落后产能、优化存量产能,开展重点行业去产能“回头看”,巩固去产能成果。有序推进传统产业优化重组和集中聚集,构建绿色低碳转型效果明显的传统产业集群。加强区域和行业间协同耦合循环发展,推动产业链协同发展,推进上下游配套产业生态构建。深入开展传统产业数字化智能化和节能减污降碳协同改造,大力推动能源、化工、食品、医药、汽车、轻工6个传统优势产业再造升级,持续推进传统产业绿色低碳转型升级。(省发改委、省工信厅、省生态环境厅等按职责分工负责,各市(地)政府推动落实。以下均需各市(地)政府推动落实,不再列出)
2.大力发展战略性新兴和高技术产业
以高端化、数字化、绿色化、服务化、安全化为方向,结合我省产业和资源优势,重点发展航空航天、新一代信息通信技术、新材料、高端装备、农机装备等战略性新兴产业,全力构建数字经济、生物经济等新经济业态。引导新技术、新产品、新业态、新模式赋能战略新兴和高技术产业快速发展,持续扩大产业规模,打造融合化、集群化、生态化产业集群。推进龙头骨干企业示范引领,培育一批专精特新小巨人和单项冠军企业。(省发改委、省工信厅按职责分工负责)
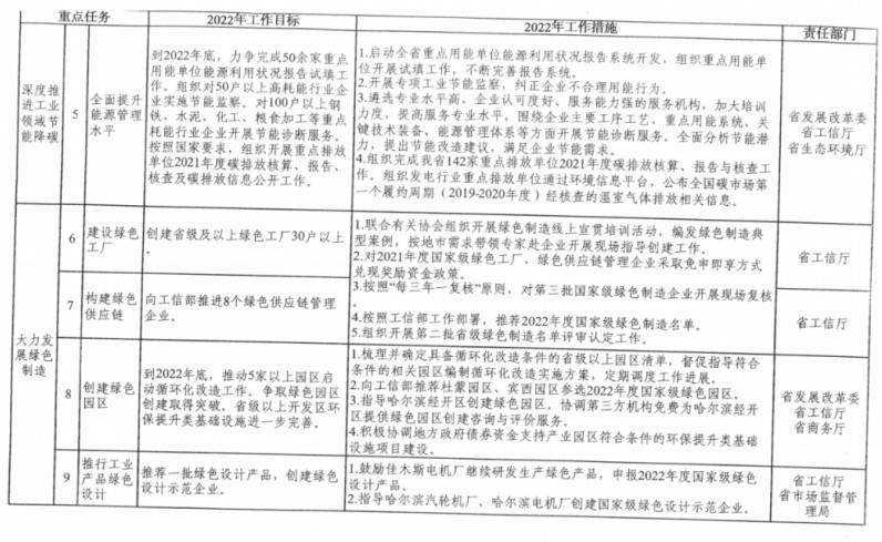
(二)深度推进工业领域节能降碳
通过用能结构调整、节能降碳改造和优化提升管理水平等方式,充分发挥节能提效在降碳减排方面的关键作用,健全完善我省工业领域清洁低碳高效安全的能源消费体系。
3.大力调整用能结构
统筹能源安全和低碳发展,重点控制化石能源总量,推进化石能源的清洁高效开发利用,引导工业企业开展清洁能源替代,提升工业终端用能电气化率,鼓励企业积极采购绿色电力。指导具备条件的企业率先形成低碳、零碳能源消费模式。推动建设绿色用能工业园区和企业,发展工业绿色微电网,支持在自有场所开发利用清洁低碳能源,建设分布式清洁能源和智慧能源系统。鼓励新兴重点用能领域以绿色能源为主满足用能需求,推动企业加大能源技术创新投入,提升技术水平。(省发改委、省工信厅按职责分工负责)
4.推动节能降碳升级改造
深入推进重点行业能效对标达标和能效“领跑者”创建。遴选发布省级节能低碳工艺技术装备目录,加大节能降碳绿色化改造支持力度。制定全省工业重点领域节能降碳技术改造实施方案,引导企业制定老旧设备和高耗能设备淘汰替换时间表,大力推进先进节能和高能效设备应用。全面推动用能设备能效提升、数字化管控、余热余压利用、能量梯级利用等改造,促进全流程能量系统优化提升。大力推动煤电节能降碳改造、灵活性改造、供热改造“三改联动”。在水泥、钢铁、化工、食品等行业开展碳捕集、利用和封存的改造和应用试点,探索碳捕集、利用和封存产业化设计、建设与运营。深化提升数据中心、第五代移动通信网络等新型基础设施节能和能效水平。到2025年,重点行业遴选5户能效“领跑者”企业,累计完成100项工业节能降碳改造项目,新建大型、超大型数据中心电能利用效率(PUE)达到1.3以下。(省发改委、省工信厅、省通信管理局等按职责分工负责)
专栏1 节能降碳提效工程
工艺流程节能和能效提升改造。大力提升节能降碳绿色化改造政策和财税金融扶持力度。制定技术工艺改造企业清单,明确节能提效路径方案,围绕重点用能企业推进能量系统、余热余压、可再生能源资源利用等领域的改造优化。钢铁、石化、煤焦化、建材等重点行业企业加快推广应用先进适用节能技术装备产品,创建典型示范案例,发挥带动作用。引导企业开展清洁能源替代、化石燃料减量、低碳原辅料替代等优化,加强可再生能源利用,拓宽电能替代领域和使用比例,鼓励企业推进绿色微电网改造应用,深化多能高效互补利用,推进企业能源梯级利用。
用能设备优化升级。推动重点行业企业制定全面淘汰替换高耗能落后用能设备计划,采用先进节能高效机电设备。持续提升用能设备数字化智能化水平,大力开展工业互联网、人工智能等新一代信息通信技术与用能设备深度融合,深挖节能降碳潜力。
碳捕集、利用与封存。引导高耗能高碳排放企业开展碳捕集、利用与封存技术研发和工艺设备应用,加强碳捕集、利用与封存项目扶持力度,推动重点行业开展碳捕集、利用与封存试点、二氧化碳高值利用和跨行业协同应用,促进碳捕集、利用与封存的商业化和产业化发展。
数据中心和基站节能。统筹规划数据中心和基站的布局,引导数据中心集群间直联网络建设,深入开展数据中心和5G接入网基础设施共建共享共维。推广可再生能源利用。持续推进绿色数据中心建设,提升已建数据中心能效,引导数据中心开展节能减排技术和设备优化升级。
5.全面提升能源管理水平
健全完善节能监察体系,制定节能监察计划,提高监察效能,强化结果运用,持续推动企业依法依规合理用能。深入实施工业节能诊断,挖掘企业节能潜力,提升企业能源管理意识和能力,引导企业定期编制能源管理报告。推进企业和园区建设能源管理中心,通过数字化技术对企业和园区能源系统实现节能降耗的管控一体化。鼓励重点行业企业实施合同能源管理和能源托管,培育一批专业化能源管理服务商。引导重点行业企业积极参与碳排放权交易,鼓励企业定期披露碳排放和减排信息。到2025年,实现重点用能单位节能监察全覆盖,累计完成400户工业企业节能诊断工作,重点行业企业全面完成能源管理中心建设。(省发改委、省工信厅、省生态环境厅等按职责分工负责)
专栏2 能源管理提升工程
工业节能监察。加强节能监察能力建设,完善三级节能监察体系,建立节能监察常态化机制,探索区域交叉检查。加强重点用能企业节能法律、法规和标准的执行情况的监督检查,对违法违规行为依法惩处。加大钢铁、水泥等高耗能行业执行阶梯电价政策监察力度,对超出电耗标准企业追缴惩罚性电费。强化使用、生产、销售国家明令淘汰或不符合强制性能源效率标准的生产工艺、用能设备和产品有关企业责任追究。到2025年,对重点用能单位节能监察实现全覆盖。
节能诊断服务。深入开展企业节能诊断工作,全面覆盖钢铁、建材、石化、化工、有色、机械等行业,针对主要工序工艺、重点用能系统、关键技术装备等开展节能诊断服务,分析节能潜力并给出节能改造意见。加强节能诊断服务工作跟踪落实,组织节能诊断服务机构对企业节能改造建议、措施、实施及进展情况进行跟踪问效,系统评价量化节能提效技术改造和管理提升效果。鼓励企业定期编制能源计量、使用、优化报告,推广节能诊断成果应用示范。
能源管理中心建设。健全完善覆盖企业和园区全范围的能源管理中心建设,深入推动重点行业两化融合,开展工艺流程装备数字化智能化升级,依托工业互联网、大数据、人工智能、数字孪生等技术,实时精细管理、预测预警和优化能源使用,提升企业和园区在线采集、监测预警、集成优化和智能化调控管理水平,推行数字化、智能化和绿色化协同发展,全面提高企业和园区能源管理水平。
(三)大力发展绿色制造
深入完善绿色制造体系,培育绿色工厂、绿色供应链、绿色园区,大力推行工业产品绿色设计,推动工业绿色低碳转型。
6.建设绿色工厂
培育一批国家级、省级绿色工厂,实施动态管理。发挥绿色工厂的示范引领作用,探索可复制推广的绿色生产模式,带动区域和行业绿色低碳发展。引导企业制定绿色低碳发展战略、规划和目标,鼓励企业发布年度绿色低碳发展报告。提升绿色工厂支持力度,拓宽绿色工厂融资渠道,促进金融担保与信贷支持政策倾斜。开展碳中和先行先试,对标国内外先进水平,创建一批“零碳”工厂、“超级能效”工厂。到2025年,创建100户省级及以上绿色工厂。(省工信厅负责)
7.构建绿色供应链
推动企业建立以资源节约、环境友好为导向的采购、营销、物流等供应链体系。引导企业构建数据支撑、网络共享、智能协作的绿色供应链信息管理平台和管理体系。构建高端化智能化绿色化为方向的产业链,增强产业链韧性,实施延链补链强链,强化产业上下游延伸、左右链配套,共同推动全链条绿色低碳发展。优先在汽车、机械、电器电子等行业打造一批国家级和省级绿色供应链,发挥典型示范试点作用。引导企业发布核心供应商绿色低碳报告,加强供应链上下游企业间协调协作。到2025年,培育20户省级及以上绿色供应链管理企业。(省工信厅负责)
8.创建绿色园区
优化园区内企业、产业和基础设施空间布局,体现产业集聚和循环链接效应。推动园区建设智能化、数字化管理平台,提升园区监测、预警、管控等工作水平。推进园区基础设施的智能化改造,促进各类基础设施共享。推动园区实施循环化低碳化升级改造,推进余压余热、废水固废的再利用,开展跨行业耦合优化与集成应用。强化园区绿色化管理,优化园区能源消费结构、开展能源梯级利用、推进资源循环利用和污染物集中安全处置。对标国际先进水平,打造一批国家级和省级绿色园区,发挥示范引领作用。到2025年,培育10个省级及以上绿色园区。(省发改委、省工信厅、省商务厅等按职责分工负责)
9.推行工业产品绿色设计
全面推行工业产品绿色设计,推动企业将践行绿色设计、开发绿色产品纳入企业发展目标和战略,开发推广一批高性能、轻量化、易回收、低碳环保产品,构建工业领域从基础材料到终端产品全产业链的绿色产品供给体系。推动绿色产品、技术和装备向经济社会各领域渗透,促进生产制造、交通物流、基础设施等方面的绿色低碳水平协同提升。构建基于大数据和云计算等技术的绿色设计平台,强化绿色设计与绿色制造协同关键技术供给。在生态环境影响大、产品涉及面广、产业关联度高的行业培育一批工业绿色设计示范企业,带动产业链供应链绿色协同提升。到2025年,培育2户国家级绿色设计示范企业。(省工信厅、省市场监督管理局等按职责分工负责)
专栏3 绿色制造工程
绿色工厂。优先选择绿色制造基础好、行业代表性强的企业开展省级绿色工厂创建工作,重点推动企业节能降耗水平不断提升。纳入省级绿色工厂名单后择优推荐申报国家级绿色工厂,并实行动态管理。
绿色供应链管理企业。优先选取汽车、航空航天、电器电子、装备制造等行业中代表性强、影响力大、供应链上下游管理好的企业开展省级绿色供应链创建工作,纳入省级绿色供应链名单后择优推荐国家级申报,并实行动态管理。
绿色园区。优先选取工业基础好、基础设施完善、绿色水平高的园区开展省级绿色园区创建工作,纳入省级园区名单后择优推荐国家级园区申报,并实行动态管理。
工业绿色低碳设计。倡导工业产品绿色设计,创建绿色设计示范企业,引导企业运用绿色设计方法与工具,建立数字化绿色设计平台。优先推动新能源汽车、节能机电产品等关注度高、消费量大的绿色产品供给。
绿色制造管理机制。健全省级绿色制造体系建设相关政策,完善绿色制造评价规范和动态管理机制,探索绿色制造建设扶持体系和模式,培育专业化绿色制造第三方服务机构。评选发布省级绿色制造名单,推广先进示范经验,鼓励名单内企业和园区定期发布绿色发展报告。
10.促进工业清洁生产
推行工业清洁生产理念,引导企业源头减量、过程控制、末端治理。加快有毒有害、高含碳量原辅料和燃料减量替代。鼓励企业新改扩建的项目全面采取先进适用的工艺技术和设备,引导企业单位产品能耗、水耗、物耗对标国际先进水平。推动企业持续实施清洁生产改造,加大先进高效环保装备推广应用力度。加强对企业排放的监管力度,引导企业不断降低污染和碳排放,鼓励企业对排放的“三废”进行多次、多途径处理和循环利用。对“双超、双有、能耗超限额”的重点企业实施强制性清洁生产审核。健全清洁生产技术服务体系,培育一批专业高效的“一站式”清洁生产综合服务商,形成一批可复制推广的清洁生产先进经验和典型案例。(省发改委、省生态环境厅、省工信厅等按职责分工负责)
专栏4 清洁生产促进工程
源头减量。推进原辅材料低碳化无害化替代,实现污染物和碳排放源头削减。
过程控制。开展清洁生产审核。推动钢铁、石化、焦化、建材、农副食品加工等重点行业企业绿色低碳技术、工艺、设备应用。加快企业节能、节水、节材、减污、降碳等清洁生产改造,提升生产过程清洁能源使用比例。推进重点企业达到国际清洁生产先进水平。
末端治理。推动钢铁、焦化、水泥等行业排放量大的企业,对标超低排放、特别排放限值等标准。支持重点行业开展先进环保技术装备升级改造,推进新一代信息技术在污染物和二氧化碳排放监测、治理等过程中应用。
(四)加快构建循环经济体系
推动企业开展循环式生产、产业循环式组合,延伸再生资源产业链,培育再生资源利用龙头企业。鼓励建设再生资源产业园区,强化企业、园区、产业集群之间的循环链接,推广循环经济发展典型模式。
11.加强再生资源行业规范管理
按照国家再生资源加工利用行业规范标准,积极推动废钢铁、废有色金属、废塑料、废旧轮胎、废纸、废旧动力电池等再生资源加工利用企业列入国家准入规范名单,促进再生资源产业聚集规模化发展。大力推进再生原材料使用推广,拓展再生原材料市场应用渠道,强化再生资源对战略性矿产资源供给保障能力。推进秸秆综合利用,发展秸秆替代、高值应用和精深加工。到2025年,主要品种再生资源回收率达到86%,利用率达到60%。(省发改委、省工信厅、省农业农村厅、省商务厅、省供销社等按职责分工负责)
12.大力推进工业固废综合利用
实施工业固废减量化行动,实现源头减量。加大技术、工艺和装备改造力度,降低工业固废产生强度和综合利用难度,提高工业固废品质。大力推进煤矸石、粉煤灰、工业副产石膏、工业废渣、尾矿等工业固废规模化高效利用和多渠道高值利用,深入挖掘复杂难用工业固废利用潜力,重点推进尾矿有价组分高效提取利用和煤矸石原位井下充填,鼓励尾矿就地消纳、生态改造和绿色应用。培育工业固废综合利用龙头企业,强化跨区域协同、跨产业耦合,推广工业固废利用典型示范,形成可复制、可推广的工业固废综合利用新模式,引导企业积极主动开展工业固废综合利用评价。到2025年,大宗工业固废综合利用率达到60%,累计完成300户工业企业固体废弃物资源综合利用评价工作。(省发改委、省工信厅等按职责分工负责)
13.发展再制造产业
开展再制造产品评价、认定。发展高端智能再制造,开展发动机、电机等产品和高值部件的再制造,重点突破飞机报废拆解循环再制造模式,破解报废飞机处置难题。培育专业化再制造企业,完善再制造产业链条,深入开展高端再制造试点,推动再制造产业聚集化发展。(省发改委、省工信厅、省市场监管局等按职责分工负责)
14.建立健全回收体系
大力完善回收利用体系,加快落实生产者责任延伸制度,引导企业积极开展自建和参与回收体系建设,鼓励龙头企业拓展回收渠道、畅通回收网络、创新回收模式。推动数字技术与回收产业融合发展,构建全品类、全流程、可溯源、线上线下协同的现代化回收模式,培育综合、专业、绿色和智能化回收服务商。(省商务厅、省供销社、省发改委、省工信厅等按职责分工负责)
专栏5 资源综合利用工程
固废循环利用技术装备。推动精炼钢渣、钢渣自解及稳定化、钢渣微粉和钢铁渣复合微粉、生物技术尾矿复垦技术、尾矿胶结充填、粉煤灰制备高强度发泡陶瓷等利废建材生产、煤矸石回填、煤矸石材料化等技术的研发应用推广。支持大型节能高效工业固废处理装备推广,重点发展尾矿、工业副产石膏、工业废渣、煤矸石等高效利用设备,推进废钢铁、废纸等高效清洁化利用和智能化分拣加工设备创新应用,开展报废汽车、电器电子产品智能化拆解利用装备改造。
固废高效高值利用。开展尾矿、煤矸石、工业废渣等生产人造石材、发泡陶瓷、装配式墙材、节能保温墙体材料等高值化利用,推进钢渣尘泥、化工铁泥等固体废物高效环保脱杂提取有价元素等先进技术改造,鼓励尾矿、煤矸石等生产再生砂石骨料,挖掘工业副产石膏无害化应用潜力。推动废航空航天产品、废旧汽车、废塑料、废轮胎、废旧纤维、废旧动力电池等高品质再生利用技术及高端产品开发。开展柔性成型、特种材料、无损检测等关键再制造技术产业化应用。
复杂难用固废综合利用。推进钢渣热焖、高温钢渣高效处理及渣热资源一体化利用,依托钢渣产生来源和内部物质含量开展钢渣分级分质利用,扩大钢渣在低碳水泥、节能型建筑材料等领域应用,大力推动风电叶片、光伏组件等新兴固废,以及废玻璃等复杂低值固废的再制造和综合利用技术工艺的创新突破与应用推广。
秸秆工业化利用。构建秸秆工业化利用长效机制,鼓励企业秸秆规模化、高效高值利用,推进秸秆建材、秸秆制浆造纸、秸秆炭基肥、秸秆化工、秸秆生物天然气等领域产业化发展,扩大秸秆清洁能源利用规模,强化就地消纳和精深加工,大力培育秸秆工业化利用企业。
工业固废资源综合利用评价。完善省级评价制度,发布和动态管理工业固体废物资源综合利用产品目录,明确工业固体废物种类、综合利用产品和综合利用技术和手段,引导企业自愿开展工业固体废物资源综合利用评价,每年对外公布评价结果,推广先进经验。培育一批专业化评价机构,建立动态管理调整机制。
资源综合利用基地建设优化。加快资源循环发展,推进齐齐哈尔、大庆、鸡西、七台河等国家级资源综合利用基地建设,支持基地内的企业开展工业资源综合利用共性关键技术装备研发应用,着力提升基地技术水平和产业服务能力。支持工业园区和重点企业开展资源循环利用改造和示范,形成典型行业可复制推广技术路线和模式。
(五)加快工业绿色低碳技术创新突破
推动绿色低碳基础共性技术和前瞻技术的创新研发与应用推广,为工业领域节能降碳和高质量发展提供有力科技支撑。
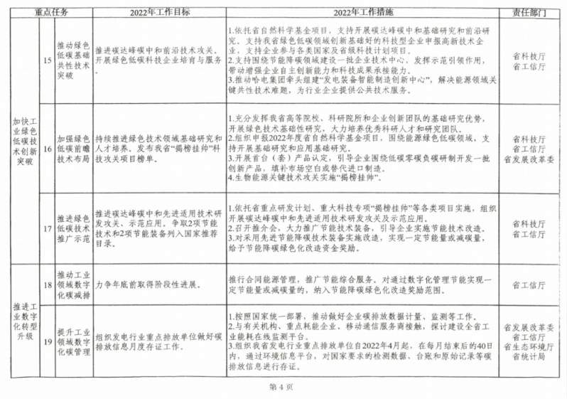
15.推动绿色低碳基础共性技术突破
建立绿色低碳工业领域科技专项和目录,强化节能减碳、绿色环保等基础理论和方法研究。聚焦重点行业,大力推动源头控碳、过程控制和末端高效降碳等节能减排技术的研发创新。持续开展化工、汽车等传统产业的基础零部件、基础工艺、关键基础材料等技术突破,优先推进高端装备、新材料、生物、医药等战略产业的关键共性技术创新,重点围绕化石能源清洁高效利用开展技术攻关,优先突破以原料燃料替代、短流程制造、输配等大型终端用能为核心的节能减碳技术,引领高碳行业流程低碳再造。大力培育绿色低碳技术创新型企业,强化企业、科研机构和高校的技术创新联动和共建共享,建立健全基础共性技术创新中心和科研平台。(省科技厅、省工信厅等按职责分工负责)
16.加强绿色低碳前瞻技术布局
加强绿色低碳技术未来发展战略研究,时刻关注前沿颠覆性技术的研究进展。重点布局新一代信息通信技术、新能源等先导产业新型节能技术、新材料技术等关键核心技术。集中优势资源发展碳捕集关键技术、二氧化碳高值化利用技术、大规模储能技术、氢能技术等前瞻技术。大力推进重点行业数字化、智能化、绿色化深度融合发展技术创新突破。持续提升循环再利用、再制造技术的研发,引导生物质、清洁煤化等绿色环保技术的发展。提高节能环保装备产业链供应链智能化水平,加快关键核心技术创新应用。强化龙头企业引领带动和链条式培育,积极推进市场引领前瞻技术研发。大力建设国家工程研究中心等科技创新基地,健全绿色低碳人才培养体系。(省科技厅、省工信厅、省发改委等按职责分工负责)
17.推进绿色低碳技术推广示范
编制绿色低碳技术装备目录,遴选一批水平先进、经济性好、推广潜力大、适合我省工业未来发展方向的绿色低碳技术装备,按照国家推广方案和供需对接指南组织实施应用。支持绿色低碳领域的首台(套)重大技术装备,首批次新材料等研制应用。采取“揭榜挂帅”等方式,推动绿色低碳关键核心技术攻关和应用示范。加强科技成果转化服务体系建设,围绕重点行业实施绿色低碳技术试点示范,鼓励龙头和专精特新企业发挥引领带头作用,定期遴选一批可复制可推广的经验和行业方案。(省科技厅、省工信厅等按职责分工负责)
(六)推进工业数字化转型升级
推进数字化赋能工业绿色低碳发展,提升减碳、管碳水平,推广工业数字化转型升级先进经验。
18.推动工业领域数字化碳减排
在重点行业和高耗能领域大力推进新一代信息通信技术深度融合,深入实施智能制造和绿色制造协同发展,提高绿色转型发展效率和效益。持续推动企业工艺革新、装备升级、管理优化和生产过程智能化,实现生产过程物质流、能量流等信息采集监控,全流程智能分析和精细化管理。推进企业和园区建立健全能源和碳排放管控中心,引导企业打造数字化协同的绿色供应链和企业全生命周期数字化系统,加强对能源和资源各阶段数据的智能化采集、管理与应用。发展个性化定制、柔性生产、产品溯源等服务型制造,促进产业数字化发展,实现工业节能减碳提质增效。(省工信厅负责)
19.提升工业领域数字化碳管理
引导企业构建碳排放数据计量、监测、分析体系。鼓励运营商、信息通信服务企业和工业企业加强合作,为生产流程再造、跨行业耦合、跨区域协同、跨领域配给等提供数据和技术支撑。探索建立全省工业节能减排和绿色低碳平台,推动重点企业上云上平台,形成数据收集分析、监测预警、应急处置、网络协同等管理能力,提升碳排放数字化管理、网络化协同、智能化管控水平。统筹绿色低碳数据和工业大数据资源,建立数据共享机制,推动数据汇聚、共享和应用。加强重点产品产能监测预警,提升产业链供应链安全保障能力。(省发改委、省工信厅、省生态环境厅、省统计局按职责分工负责)
20.推进工业数字化转型示范应用
面向重点行业开展数字化转型试点示范,遴选融合数字技术降碳减排的典型应用场景,探索形成一批可复制、可推广的工业数字化转型解决方案和实践经验。建设工业数据互联互通的数字化转型示范车间、工厂和园区,推进多维度数字化转型应用和服务创新。开展智能制造试点示范,实施智能制造标准领航行动,制定装备数字化发展政策措施。开展数字化转型促进工业碳减排经验推广,分享数字赋能节能减碳的新技术、新应用、新模式。(省工信厅负责)
专栏6数字化赋能工程
数字减碳。深入开展钢铁、石化、建材等高耗能高碳排放企业和重点用能企业的数字化、智能化改造、推动企业数字技术在节能降碳领域的研发应用,引导企业建立“工业互联网+能效管理”平台,培育数字化车间、生产线和智能工厂,开展全要素能源分析、预测、平衡调度,系统优化能源使用。推进机械、汽车、轨道交通、航空航天等企业通过数字化设计研发提升产品绿色低碳水平,推进轻工、纺织、食品等企业通过个性化定制、柔性生产等数字化生产模式降碳提效。
数字管碳。探索建立全省工业节能减排和绿色低碳平台,推进高耗能高碳排放企业和重点用能企业的能源使用、碳排放、污染物排放等信息上云上平台,引导中小企业上云,实时联网联动、监测预警管控,管理部门直接采集有关数据并作为执法依据以及预警、会商研判、约谈、兑现奖励政策等依据。培育一批专业化数字减碳服务供应商,推广数字化提升和综合管理服务。
四、重大行动
(一)钢铁行业
21.钢铁行业碳达峰行动
在保障发展安全的基础上,引导钢铁行业发展从规模扩张转变到提高能源效率和产品质量升级上来,有序控制钢铁产出总量,推动钢铁产业聚集配套发展,在集团化重组过程中优化产能。加快成熟低碳冶炼技术工艺普及推广,适度稳步提高钢铁电炉短流程发展,优化产品结构。进一步加大余热余能梯级综合利用。全面普及应用能源管控中心,推动能源管理数字化、网络化、智能化发展。推广应用高效节能电机、水泵、风机产品,提高使用比例。推广钢渣微粉生产应用以及含铁含锌尘泥的综合利用,提升资源化利用水平。到2025年,钢铁行业能效基准水平以下产能基本清零,短流程炼钢占比达12%以上。到2030年,富氢碳循环高炉冶炼、氢基竖炉直接还原铁、碳捕集利用封存等技术取得突破,短流程炼钢占比达20%以上。(省发改委、省工信厅、省生态环境厅按职责分工负责)
专栏7 钢铁行业碳达峰行动
全省钢铁行业现有黑龙江建龙钢铁、建龙北满特殊钢、建龙西林钢铁、建龙阿城钢铁4户企业。
企业管理。推进黑龙江建龙钢铁、建龙北满特殊钢、建龙西林钢铁、建龙阿城钢铁等企业制定完善符合区域定位和企业发展的碳达峰规划,明确中长期绿色低碳发展目标和实施方案,设立领导专班监督规划落实,完善奖惩制度,定期针对管理人员和职工开展绿色低碳培训。
项目建设。严格落实钢铁企业新建、改建和扩建项目节能审查、环境影响评价等审核流程,合格后才可开工建设。鼓励钢铁冶炼项目依托现有生产基地集聚发展,有序引导龙头企业实施兼并重组,重点推进焦化等配套产业和产业链上下游企业项目建设。
技术创新应用。大力开展钢铁行业节能提效技术研究,重点推进烧结烟气内循环、高炉炉顶均压煤气回收、铁水一罐到底、薄带铸轧、铸坯热装热送、在线热处理等技术创新推广。开展高比例球团冶炼等技术研究,推进电动机械化原料场等技术应用,突破副产焦炉煤气或天然气直接还原炼铁、高炉大富氧或富氢冶炼、氢冶炼等前沿技术。有序推进工业炉窑烟气等节点碳捕集、封存和利用工艺技术应用。
节能降碳和清洁生产改造升级。推动企业优化高炉长流程原料结构,减少化石燃料消耗,进一步发展短流程电炉炼钢和全废钢电炉炼钢。深入推进企业清洁能源使用,引导企业建设工业微电网,大力开展余热余能梯级综合利用和多能高效互补利用改造。促进企业建立健全能源管理中心,推进能源实时监测预警和调控优化。深入开展企业数字化改造升级,实现工艺流程、生产设备、环保装备的智能管理和精细操控,打造智慧工厂。对标先进水平,引导企业依据《高耗能行业重点领域节能降碳改造升级实施指南(2022年版)》开展用能设备节能改造和能效提升优化,推广使用先进环保装备,开展焦炉、烧结、电厂烟气脱硫脱硝改造、球团焙烧脱硫改造、高炉煤气精脱硫等减排工艺改造,重点推进建龙阿钢、黑龙江建龙钢铁和建龙西林钢铁的高炉和转炉工序达到标杆水平,持续提升建龙北满钢铁电弧炉的能效水平。依托黑龙江建龙钢铁和建龙西林钢铁,重点发展精品特殊钢、中高端无缝钢管、高档板带材等产品。
循环利用。重点推广钢渣微粉生产应用、含铁含锌尘泥等综合利用,鼓励企业开展钢渣微粉、钢铁渣复合粉等循环利用技术研发,提高钢渣循环经济价值,推动钢化联产,跨行业耦合发展,实现固废再生资源化。
(二)石化化工行业
22.石化化工行业碳达峰行动
增强天然气、乙烷、丙烷等原料供应能力,提高低碳原料比重。赋能升级化工传统优势产业,有序提升煤化工产能规模,大力发展清洁煤化工,重点提升煤化产业节能提效水平。稳定深入发展石化化工行业,拓展高端精细化学品和化工新材料,加快石化产业结构调整向中高端迈进。推广应用先进节能技术装备,采用智能化手段实现能效优化,充分利用工艺余热,推进能量梯级利用,构建多能耦合智能低碳能源系统。探索生物质资源能源利用,开发可再生能源制取高值化学品技术。开展重点工艺环节高浓度二氧化碳捕集、利用及封存试点示范,发展二氧化碳利用联动驱油,推进跨地域跨行业高效应用。加强固废资源化综合利用。到2025年,“减油增化”取得积极进展,新建炼化一体化项目成品油产量占原油加工量比例降至45%以下,煤制甲醇、煤制烯烃、煤制乙二醇、煤焦化行业达到能效标杆水平以上产能比例分别达到30%、50%、30%、30%,基准水平以下产能基本清零。到2030年,短流程合成技术实现规模化应用,实现利用和封存二氧化碳规模化产业化。(省发改委、省工信厅、省科技厅、省生态环境厅按职责分工负责)
专栏8 石化化工行业碳达峰行动
全省炼油行业现有大庆石化、大庆炼化、哈尔滨石化和龙油石化4户企业,乙烯行业现有大庆石化1户企业,合成氨行业现有大庆石化、华鹤煤化有限公司、大庆油田化工3户企业,电石行业现有黑河化工1户企业,烧碱行业现有昊华化工1户企业,焦炭行业现有七台河矿业精煤、鹤岗征楠煤化工、鸡西天和焦化,建龙西林钢铁、建龙化工,宝泰隆新材料等17户企业。
企业管理。引导大庆石化、大庆油田化工、华鹤煤化等公司在集团总体规划基础上制定完善符合区域特性和自身发展的碳达峰规划,推进中蓝石化、大庆油田化工等企业制定碳达峰碳中和规划,明确中长期绿色低碳发展目标和实施方案,设立领导专班监督管理规划落实。
项目建设。严格落实石化化工企业,特别是煤化工企业的新建、改建和扩建项目的节能审查、环境影响评价等要求,合格后才可开工建设。有序推进炼化企业“降油增化”,延长石油化工产业链。有序发展现代煤化工,进一步促进煤化工产业高端化、多元化、低碳化发展。引导化工项目进区入园,促进高水平集聚发展。
技术创新应用。推进渣油浆态床加氢等劣质重油原料加工、先进分离、组分炼油及分子炼油、原油直接裂解、大型先进煤气化、高效合成气净化、高效甲醇合成、节能型甲醇精馏等技术的创新应用。加快部署大规模碳捕集利用封存产业化示范项目,推动大庆油田扩大二氧化碳驱油技术应用,创建全国最大的二氧化碳捕集利用与封存基地。
节能降碳和清洁生产改造升级。引导石化化工企业建立设备能效清单,能效达到标杆水平和低于基准水平的设备分别列入能效先进和落后清单,选取炼油、乙烯、合成氨、电石等行业的企业依据《高耗能行业重点领域节能降碳改造升级实施指南(2022年版)》开展节能先进适用技术设备改,重点推进反应、分离过程的节能提效改造。开展高效煤气化炉、精馏系统能效提升等装备研发,加快先进环保装备应用推广。鼓励企业清洁能源替代和使用比例提升,加强工艺余热回收利用,开展供电系统适应性和用能设施电气化改造。合理引导企业燃料“以气代煤”,适度增加富氢原料比重,推进炼化、煤化工与“绿电”“绿氢”等产业耦合示范。推动企业建立健全能源管理中心,实现生产管理、工艺控制等全环节能源管控优化。推进数字化改造,实现节能降碳智能化精细化管理。大力推进煤化企业向特种燃料、高端化学品等高附加值产品发展。
循环利用。深入开展炼化一体化、煤化电热一体化和多联产发展。利用现有炼焦装备和产能,研究加强焦炉煤气高效综合利用。推动二氧化碳生产甲醇、可降解塑料、碳酸二甲酯等产品。加强灰、渣综合利用。推动石化化工跨行业耦合发展。
(三)建材行业
23.建材行业碳达峰行动
严控新增产能,加强水泥、平板玻璃产能置换监管。推进全氧、富氧、电熔等工业窑炉节能降耗技术应用,推广高效篦冷机、高效节能粉磨、低阻旋风预热器、浮法玻璃一窑多线、陶瓷干法制粉等节能降碳装备。提升水泥窑协同处置固体废物能力,引导企业利用生活垃圾、固体废弃物和生物质燃料等提高燃料替代比例,减少化石燃料的消耗量。优化调整水泥原料结构,用电石渣、钢渣、硅钙渣等替代,减少天然石灰石使用比例。基于产品全生命周期绿色发展理念,开发推广优质、高强、长寿命的绿色低碳建材产品。推进碳捕集利用封存产业化示范项目。到2025年,水泥单位熟料能耗水平降低2%以上,能效基准水平以下熟料产能基本清零。到2030年,燃料替代水平大幅提高,突破玻璃窑炉窑外预热、窑炉氢能煅烧等低碳技术;在水泥、玻璃等行业改造建设减污降碳协同增效的绿色低碳生产线,实现窑炉碳铺集利用封存技术产业化。(省工信厅、省发改委、省生态环境厅、省住建厅、省市场监管局负责)
专栏9建材行业碳达峰行动
全省水泥熟料行业现有14户企业,平板玻璃行业现有中建材佳星玻璃公司1户企业,陶瓷行业现有齐齐哈尔经纬瓷业、朗盛陶瓷、牧龙王瓷业3户企业。
企业规划。推进18户建材企业制定符合企业发展战略的碳达峰规划,明确中长期绿色低碳发展目标和实施路径,设立领导专班监督管理规划落实,制定奖惩制度,定期对管理人员和职工开展绿色低碳培训。
项目建设。严格推进建材企业新建、改建和扩建项目的节能审查、环境影响评价、清洁生产评价等审核,合格后才可开工建设,加强水泥、平板玻璃产能置换监管。鼓励围绕产业链、生态圈开展兼并重组,支持龙头企业发挥优势,开展商业模式创新,跨地域产业扩张。
技术创新应用。推进低阻高效预热预分解系统、模块化节能或多层复合窑衬、气凝胶、窑炉智能控制系统等技术研究,加快玻璃熔窑利用氢能成套技术、浮法玻璃工艺流程再造、浮法玻璃低温熔化等技术攻关。进一步引导亚泰水泥、佳星玻璃等企业开展窑炉烟气二氧化碳捕集提纯等碳捕集封存利用技术和工艺的研发应用。
节能降碳和清洁生产改造升级。引导企业依据《高耗能行业重点领域节能降碳改造升级实施指南(2022年版)》开展优化升级,推动企业开展高效粉磨、立磨/辊压机高效料床终粉磨、立磨煤磨等制备系统改造,开展高效节能风机、电机等自动化、信息化、智能化系统改造,提升自动化配料、熔窑、锡槽、退火窑三大热工智能化控制水平,推广先进过滤材料、低氮分级分区燃烧、成熟稳定高效的脱硫、脱硝、除尘和超低排放技术及设备,推动全流程、全环节超低排放。引导建材企业加大清洁能源使用比例,进一步开展天然气、电气化替代应用,实施余热余压利用、分布式发电改造。促进企业以高炉矿渣、粉煤灰等工业固体废物替代普通混合材料,提高固废资源替代熟料比重,降减少水泥熟料消耗量。鼓励企业设计开发如高贝特水泥、石灰石煅烧黏土水泥等高价值、绿色低碳的产品。深入挖掘冀东水泥和佳星玻璃节能提效潜力,重点推动牡丹江北方水泥能效达到基准水平,优先推进11户水泥企业能效达到标杆水平,引导牡丹江丹林水泥和3户陶瓷企业转产升级。
(四)有色金属行业
24.有色金属行业碳达峰行动
推进有色金属冶炼和深加工等领域清洁能源替代。在严控新增产能的情况下,新建及扩建有色金属冶炼项目须符合行业规范条件,且达到能耗标杆。加快推广应用先进适用绿色低碳技术,提升有色金属生产过程余热回收水平,推动单位产品能耗持续下降。加快再生有色金属产业发展,完善回收、分选和加工网络,提高再生有色金属产量。(省工信厅、省发展改革委、省生态环境厅、省商务厅、省供销社)
(五)装备制造行业
25.装备制造行业碳达峰行动
大力发展科技含量高、能源资源利用效率高、污染和碳排放强度低的装备制造产业,培育壮大航空航天、高端装备、智能农机等战略性新兴产业。有序提升可再生能源和清洁能源利用比例,引导企业建设多能互补能源系统。加强铸造、锻压、焊接与热处理等重点工序环节先进基础工艺与新技术创新推广,加快节能节材工艺和先进环保装备应用,持续开展电机和变压器等用能设备节能提效改造,推进清洁生产工艺技术优化提升,赋能升级汽车传统优势产业。引导企业开发节能环保、高可靠性、长寿命和易回收的绿色低碳产品,逐步提升产品中再生资源替代使用比例。发展高端智能装备产品再制造,提高整机及关键零部件再制造水平。大力推进装备制造业数字化、智能化和绿色化融合发展,加快数字化改造,引导企业运用工业互联网、数字孪生等技术,提升数字化设计、可视化精细化管理、智能化运维服务水平,构建数据支撑、网络共享、智能协作的绿色供应链管理体系。到2025年,先进近净成形工艺技术实现产业化应用。到2030年,行业节能降碳效果显著,绿色低碳发展能力大幅提高。(省工信厅负责)
(六)食品及粮食深加工行业
26.食品及粮食深加工行业碳达峰行动
依托种植规模和产业规模全国最大的基础优势,强化品牌、价值链及产业链延伸,开展绿色食品生产基地建设,深入优化食品就地加工和初级加工,重点推动精深加工,赋能升级食品传统优势产业。推进企业创新应用生物发酵、高效分离、超微粉碎、非热加工、组合干燥等生产技术,开展高效低碳制冷技术、绿色防腐保鲜技术推广,促进产品物流保质减损。引导企业淘汰落后、低效高用水设备,推广应用高效节水设备。推进食品和酒制造等涉发酵工艺行业企业数字化转型,推广智能生物反应器、智能化分离纯化装备、发酵过程在线监测与自动控制装备等先进智能装备,开展碳捕集、利用与封存的改造应用试点,探索二氧化碳高值高效循环利用。到2025年,打造绿色食品产业集群。到2030年,食品及粮食深加工行业绿色低碳发展水平大幅提高。(省工信厅负责)
五、保障措施
(一)完善政策标准
完善金融、财税扶持政策,加大金融、财税政策与产业政策的协调配合力度,推行政府绿色低碳采购机制。建立健全碳达峰碳中和标准体系,鼓励科研机构和企事业单位等市场主体积极参与能效、低碳标准制定。
(二)加强统筹协调
按照省推进碳达峰碳中和工作领导小组的统一领导,建立工业领域碳达峰“齐抓共管、各负其责”的工作机制和协调推进机制,形成工作合力,及时研究重大问题、制定重大政策、推进重点工作落实。加强对各地区指导,协调解决实施中遇到的问题。
(三)健全推进机制
建立工作调度机制,定期调度工作进展,不定期开展现场督导,通报各项重点工作任务完成情况,交流推广经验做法,对潜在风险给予预警提示。
(四)强化目标落实
按照本方案确定的主要目标和重点任务,结合各区域定位、产业布局、发展阶段等,着力抓好各项任务落实,确保政策到位、措施到位、成效到位。对碳达峰工作突出的集体和个人按规定给予表彰奖励,坚持有责必问、问责必严,把监督检查、目标考核、责任追究有机结合起来,形成工业领域碳达峰工作强大推动力。
(五)深化宣传交流
充分发挥行业协会、科研院所、新闻媒体、产业联盟等机构的作用,利用全国节能宣传周、全国低碳日等时间点,开展多种形式开展工业节能降碳、绿色低碳发展等宣传推广和培训宣贯活动,引导企业履行社会责任,为工业绿色低碳发展营造良好环境。
附件:《黑龙江省工业领域碳达峰实施方案》2022年工作计划台账







