北极星碳管家网获悉,为切实提高全国碳排放权交易市场碳排放数据质量,完善数据质量管理长效机制,强化数据质量日常监管,生态环境部于11月9日对《企业温室气体排放核算方法与报告指南 发电设施(征求意见稿)》(以下简称《核算报告指南》)和《企业温室气体排放核查技术指南 发电设施(征求意见稿)》(以下简称《核查技术指南》)面向全社会公开征求意见。
《核算报告指南》进一步完善了企业数据质量控制计划内容,对数据确定方式进行补充,包括对关键参数、测量设备、负责部门和数据缺失处理等细化要求;结合强化管理要求,对企业数据内部质量控制和质量保证内容进行细化,包括对建立制度、明确职责、指导监测和健全记录等细化要求。
《核查技术指南》规定的核查内容与《核算报告指南》规定的核算和报告内容相对应,《核算报告指南》规定之外的内容不作为核查的对象,但根据实际情况可作为交叉核对的内容。
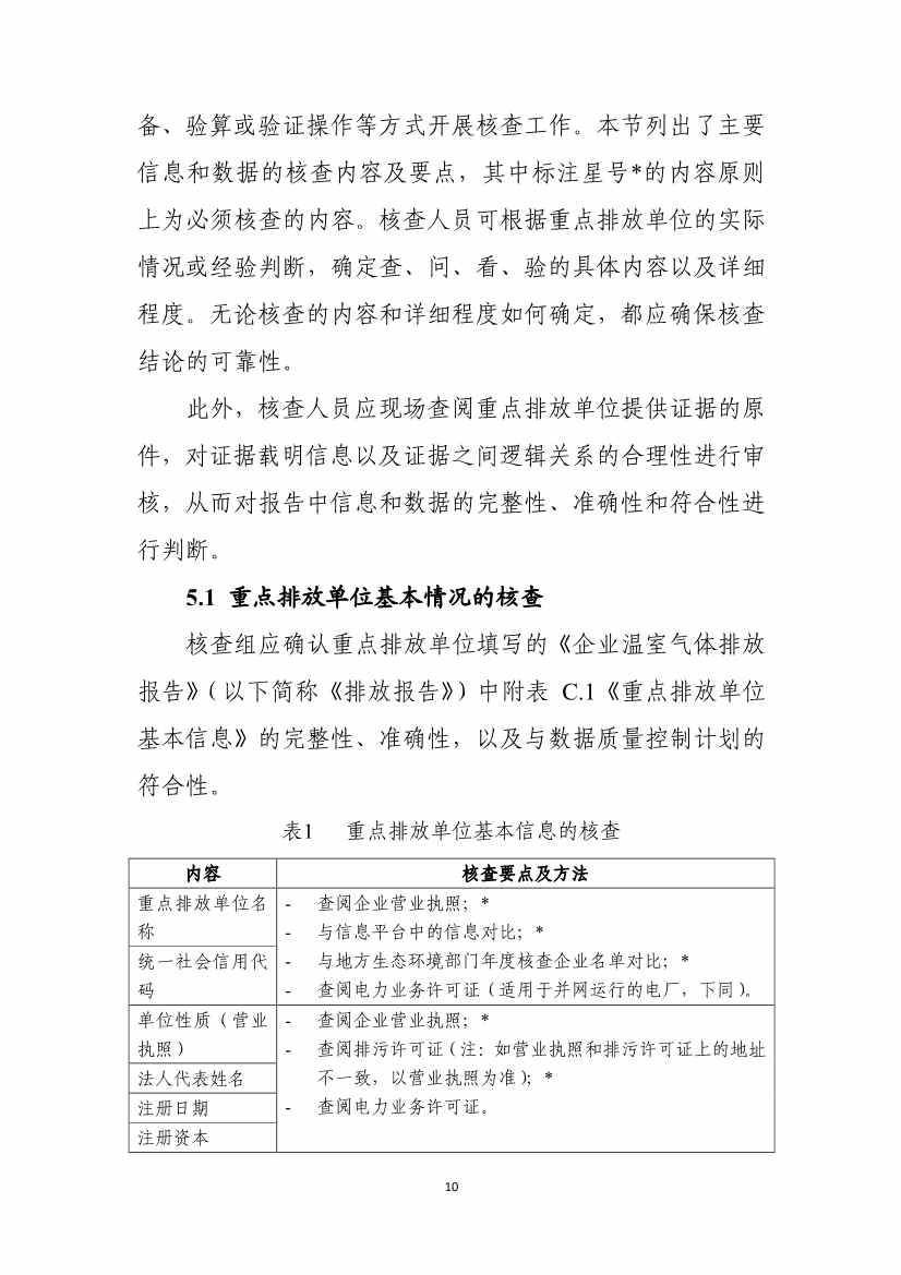
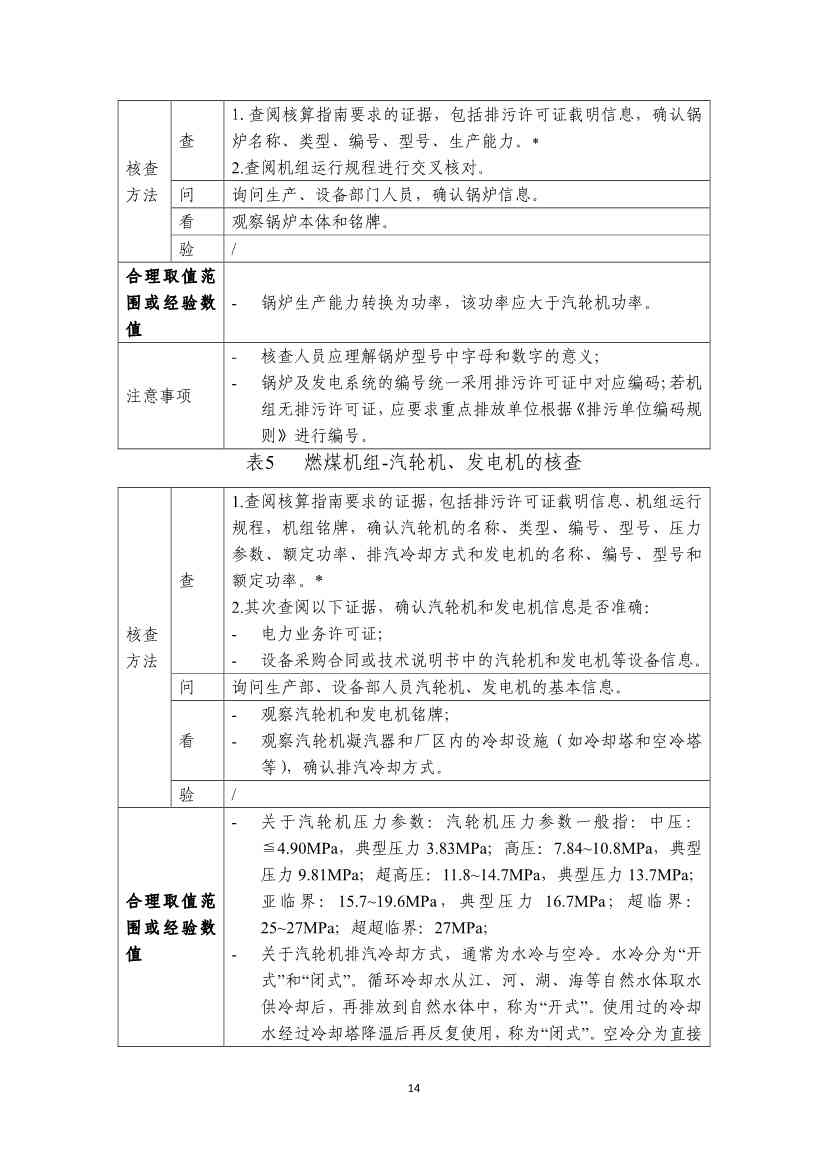
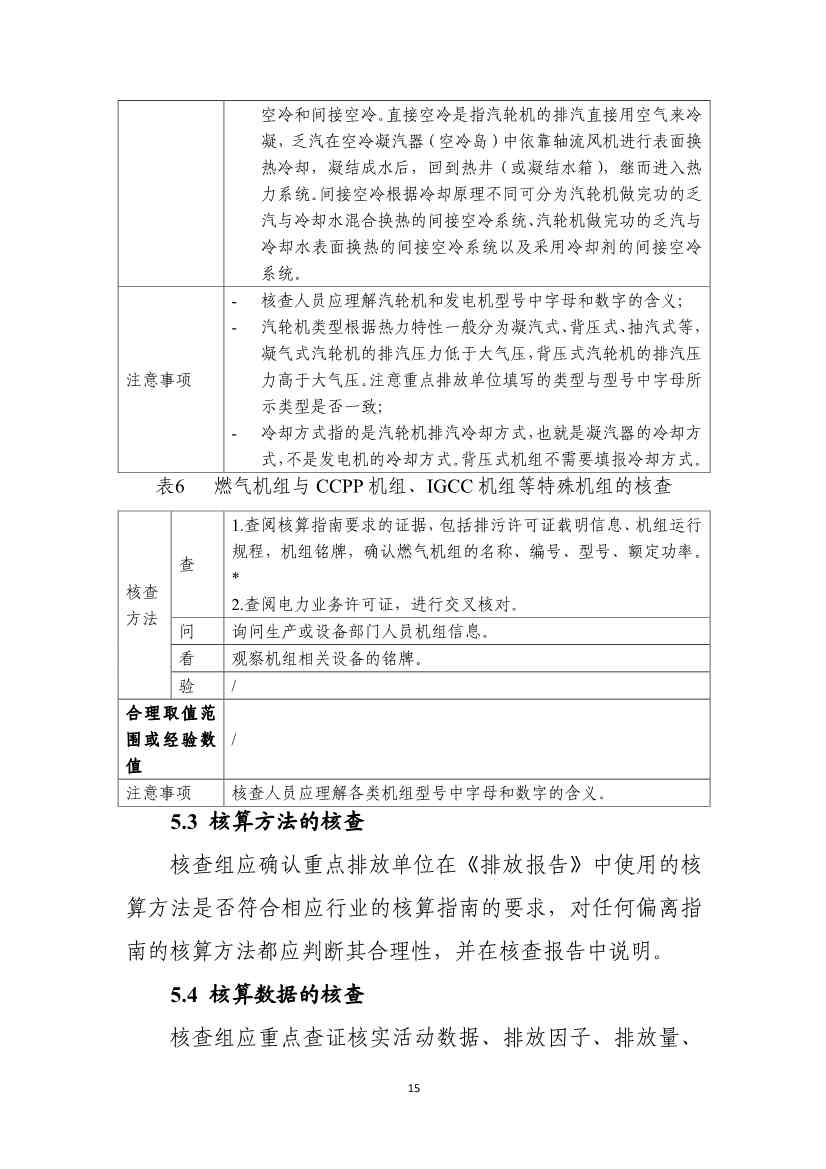
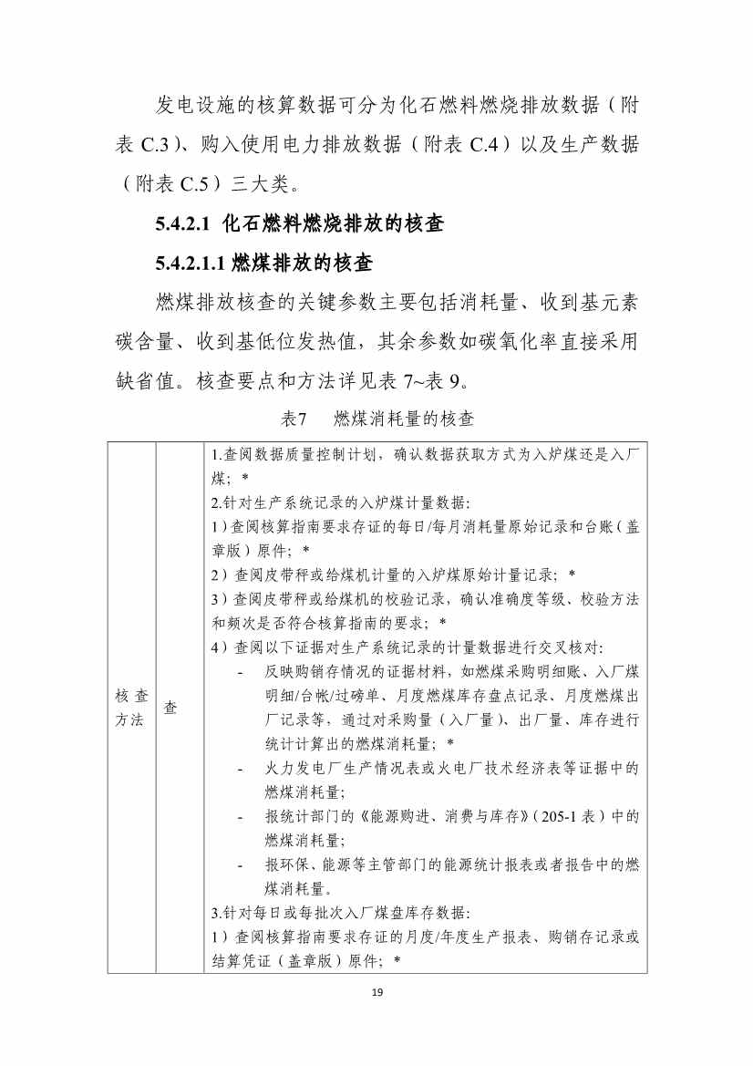
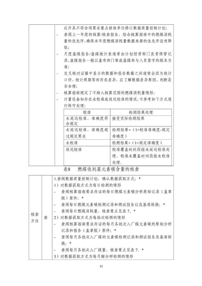
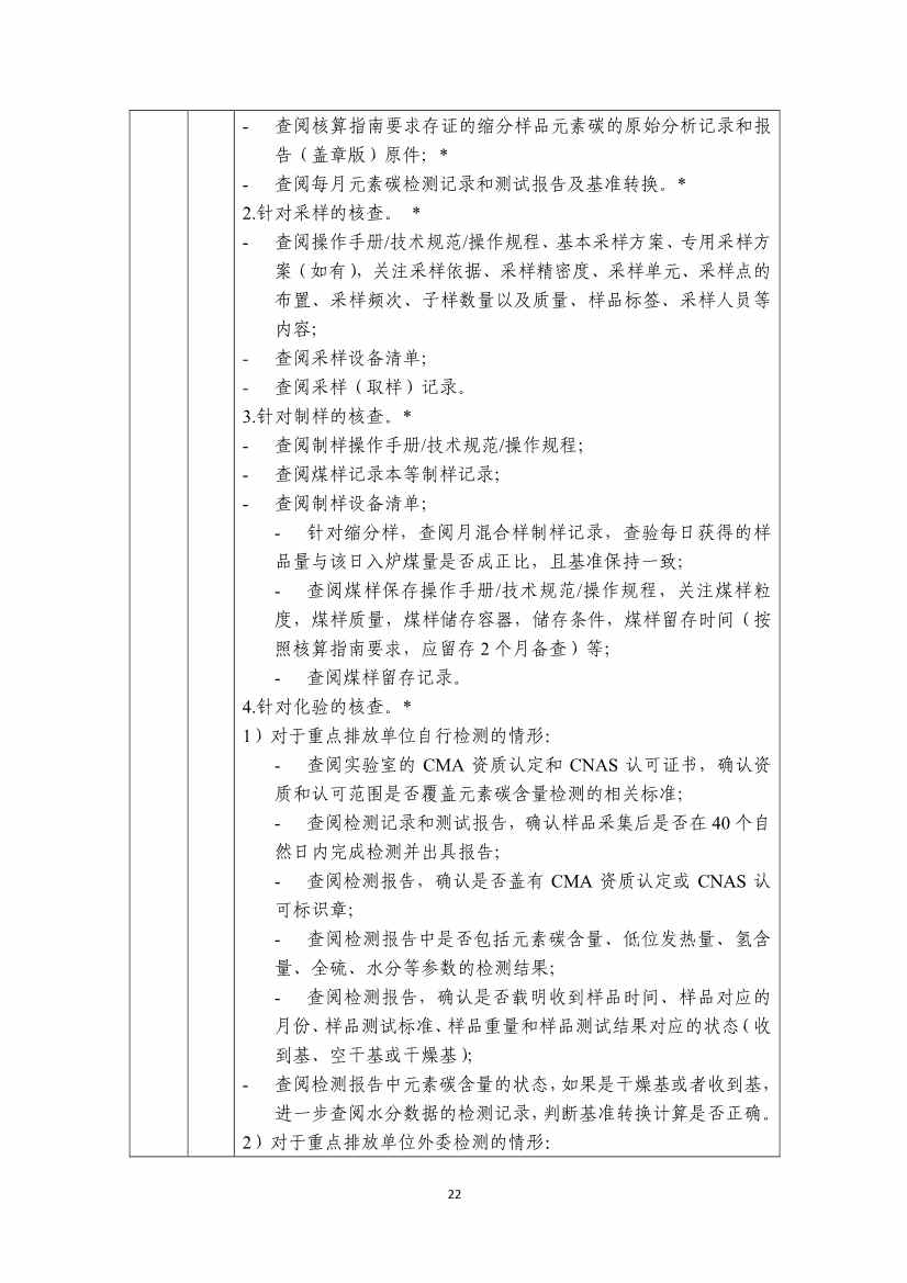
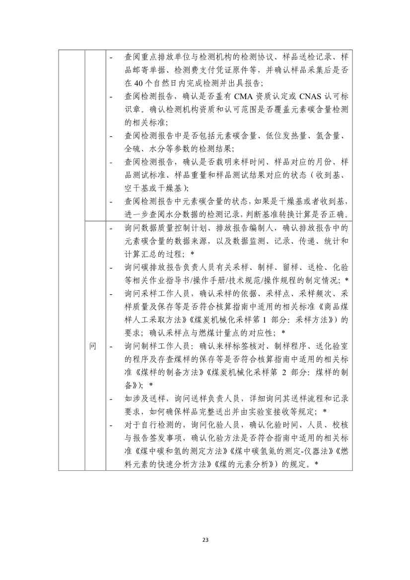
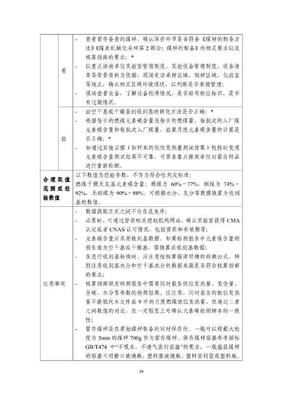
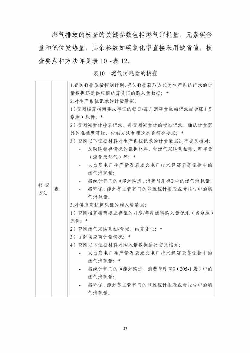
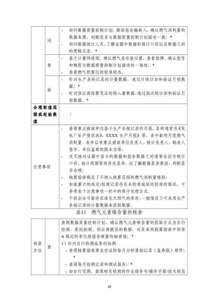
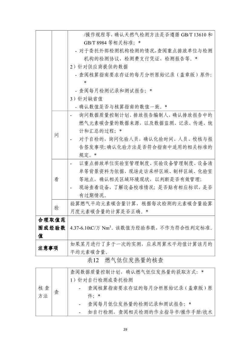
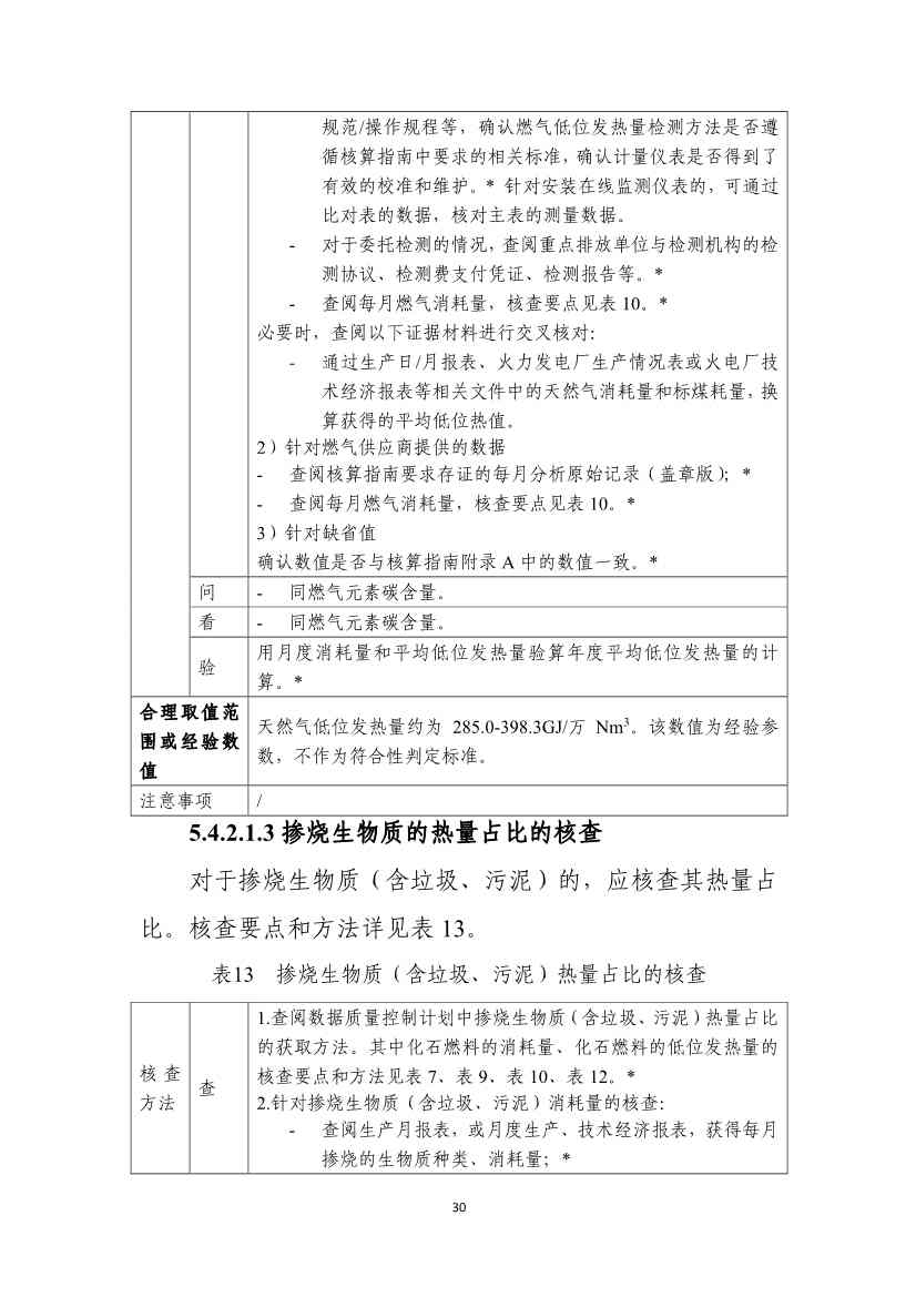
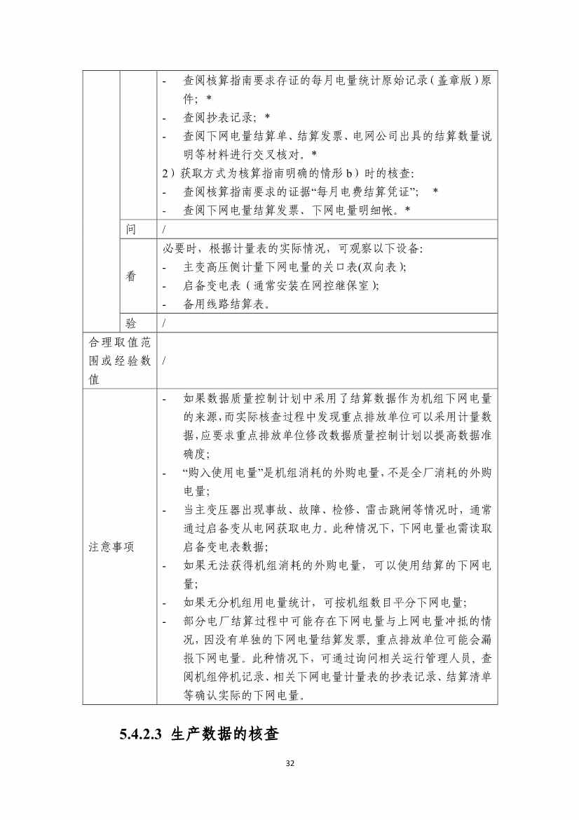
《核查技术指南》在对各参数的核查要求中,强调应首先查阅数据质量控制计划对具体参数的数据获取方式,再针对不同的数据获取方式,确定相应的核查步骤、内容和方法。例如核查燃煤消耗量,核查人员应首先查阅数据质量控制计划,确认燃煤消耗量数据获取方式为入炉煤还是入厂煤,然后再根据不同的数据获取方式确定核查步骤、内容和方法。核查技术指南强化了数据质量控制计划的作用,一方面提高了核查工作效率,另一方面也有效促进企业建立和运行内部数据质量控制体系。
关于公开征求《企业温室气体排放核算方法与报告指南 发电设施》《企业温室气体排放核查技术指南 发电设施》意见的通知
为规范发电行业重点排放单位碳排放核算报告核查工作,提高碳排放数据质量,完善全国碳排放权交易市场数据质量管理长效机制,我部组织编制形成了《企业温室气体排放核算方法与报告指南 发电设施》《企业温室气体排放核查技术指南 发电设施》,现公开征求意见(征求意见稿及其编制说明等材料可登录我部网站.cn/ “意见征集”栏目检索查阅)。
各机关团体、企事业单位和个人均可提出意见和建议,有关意见请书面反馈我部,电子版材料请同时发至联系人邮箱。征求意见截止时间为2022年11月18日。
联系人:生态环境部应对气候变化司邓朝阳、曹园树
电话:(010)65645635
邮箱:climate_china@mee.gov.cn
地址:北京市东城区东长安街12号
邮编:100006
附件:1.征求意见单位名单
2.企业温室气体排放核算方法与报告指南 发电设施(征求意见稿)
3.《企业温室气体排放核算方法与报告指南 发电设施(征求意见稿)》编制说明
4.企业温室气体排放核查技术指南 发电设施(征求意见稿)
5.《企业温室气体排放核查技术指南 发电设施(征求意见稿)》编制说明
6.反馈意见建议格式
生态环境部办公厅
2022年11月5日
(此件社会公开)































































































