11月14日,财政部中央预决算公开平台发布《关于提前下达2023年可再生能源电价附加补助地方资金预算的通知》。根据《通知》,2023年,风电项目补助合计204582万元, 光伏发电257993万元,生物质发电8425万元,合计47.1亿元。
《通知》指出,各地要严格按照预算管理要求,尽快将补贴资金拨付至电网企业或公共可再生能源独立电力系统项目企业。
根据《通知》要求,电网企业应严格按照《资金管理办法》,将补贴资金拨付至已纳入可再生能源发电补助项目清单范围的发电项目。
在拨付补贴资金时,应优先足额拨付国家光伏扶贫项目、50kW及以下装机规模的自然人分布式项目至2023年底;优先足额拨付公共可再生能源独立系统项目至2022年底;优先足额拨付2019年采取竞价方式确定的光伏项目、2020年起采取“以收定支”原则确定的符合拨款条件的新增项目至2022年底;对于国家确定的光伏“领跑者”项目和地方参照中央政策建设的村级光伏扶贫电站,优先保障拨付项目至2022年底应付补贴资金的50%;对于其他发电项目,按照各项目至2022年底应付补贴资金,采取等比例方式拨付。
按照《资金管理办法》,电网企业在拨付单个项目补贴资金时,不得超过发展改革委确定的合理利用小时数。
《通知》同时强调,为保障资金安全,提高资金使用效率,电网企业应按年度对补贴资金申请使用等情况进行全面核查,必要时可聘请独立第三方。
财政部关于提前下达2023年可再生能源电价附加补助地方资金预算的通知
财建〔2022〕384号
山西、内蒙古、吉林、浙江、湖南、广西、重庆、四川、贵州、云南、甘肃、青海、新疆等省(自治区、直辖市)财政厅(局),新疆生产建设兵团财政局:
根据《财政部 国家发展改革委 国家能源局关于印发<可再生能源电价附加资金管理办法>的通知》(财建〔2020〕5号,以下简称《资金管理办法》)和你单位申请情况,现提前下达2023年度可再生能源电价附加补助资金预算,资金支付方式按照财政国库管理制度有关规定执行,具体金额及支付方式见附件2。项目代码和名称为“10000017Z175060070001可再生能源电价附加补助地方资金”,支出列2023年政府收支分类科目:“2116001风力发电补助”、“2116002太阳能发电补助”、“2116003生物质能发电补助”。具体金额见附件2。待2023年预算年度开始后,按程序拨付使用。有关事项通知如下:
一、请严格按照预算管理要求,尽快将补贴资金拨付至电网企业或公共可再生能源独立电力系统项目企业。
二、电网企业应严格按照《资金管理办法》,将补贴资金拨付至已纳入可再生能源发电补助项目清单范围的发电项目。在拨付补贴资金时,应优先足额拨付国家光伏扶贫项目、50kW及以下装机规模的自然人分布式项目至2023年底;优先足额拨付公共可再生能源独立系统项目至2022年底;优先足额拨付2019年采取竞价方式确定的光伏项目、2020年起采取“以收定支”原则确定的符合拨款条件的新增项目至2022年底;对于国家确定的光伏“领跑者”项目和地方参照中央政策建设的村级光伏扶贫电站,优先保障拨付项目至2022年底应付补贴资金的50%;对于其他发电项目,按照各项目至2022年底应付补贴资金,采取等比例方式拨付。
三、按照《资金管理办法》,电网企业在拨付单个项目补贴资金时,不得超过发展改革委确定的合理利用小时数。
四、为保障资金安全,提高资金使用效率,电网企业应按年度对补贴资金申请使用等情况进行全面核查,必要时可聘请独立第三方。为深入贯彻落实《中共中央 国务院关于全面实施预算绩效管理的意见》,切实提高财政资金使用效益,请你单位在组织预算执行中对照绩效目标(附件3)做好绩效监控,确保年度绩效目标如期实现。同时,你单位应按规定及时上报绩效自评结果,绩效自评结果将作为分配预算资金的重要依据。
附件:1.可再生能源电价附加补助地方资金预算汇总表
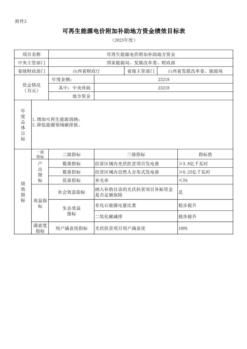
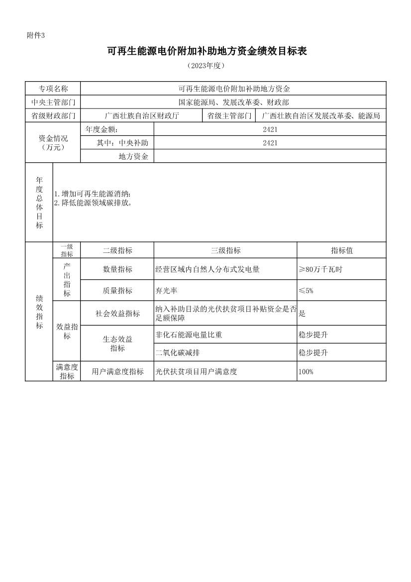
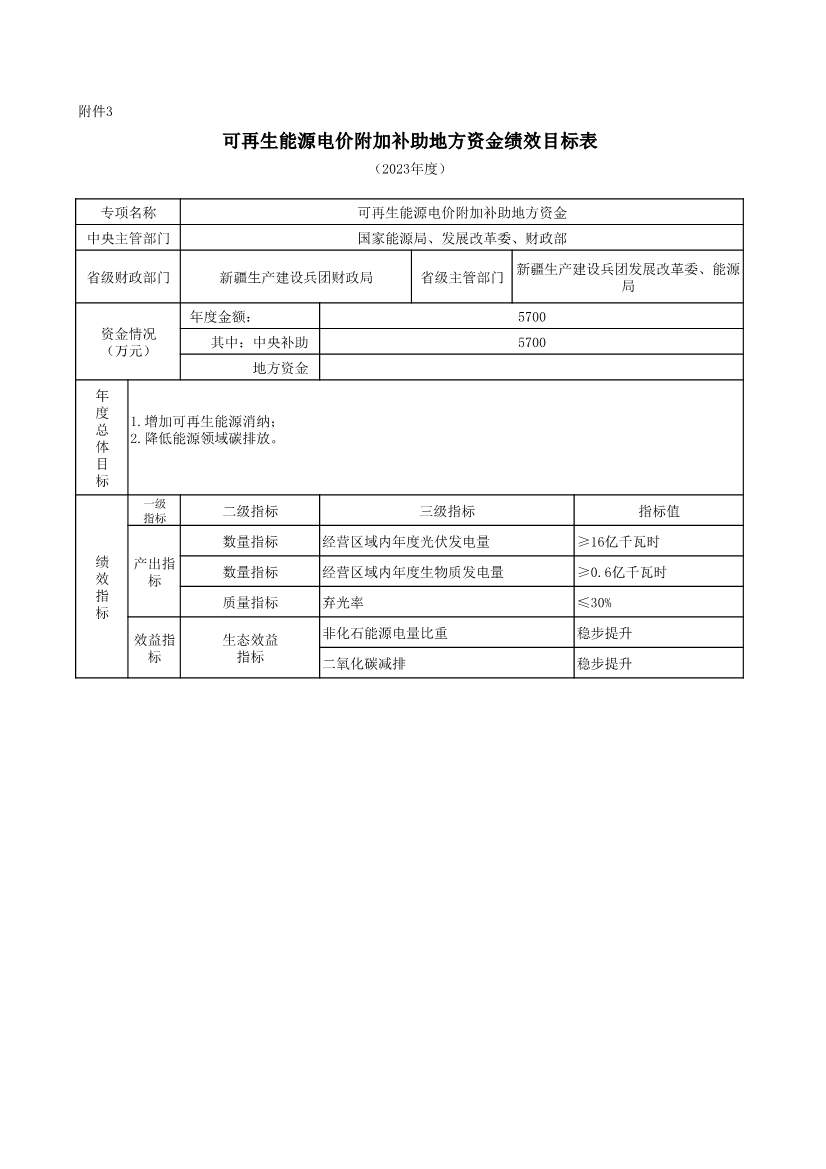
3.可再生能源电价附加补助地方资金绩效目标表
财 政 部
2022年10月27日
















