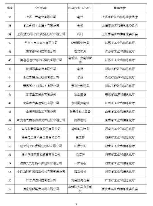
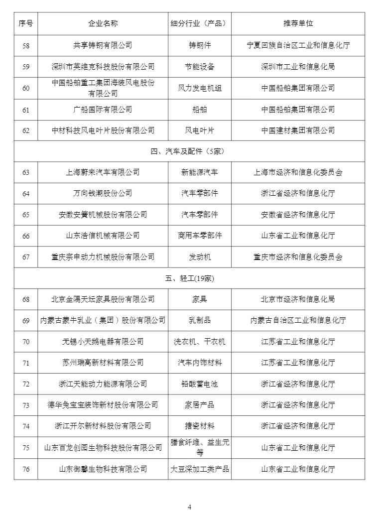
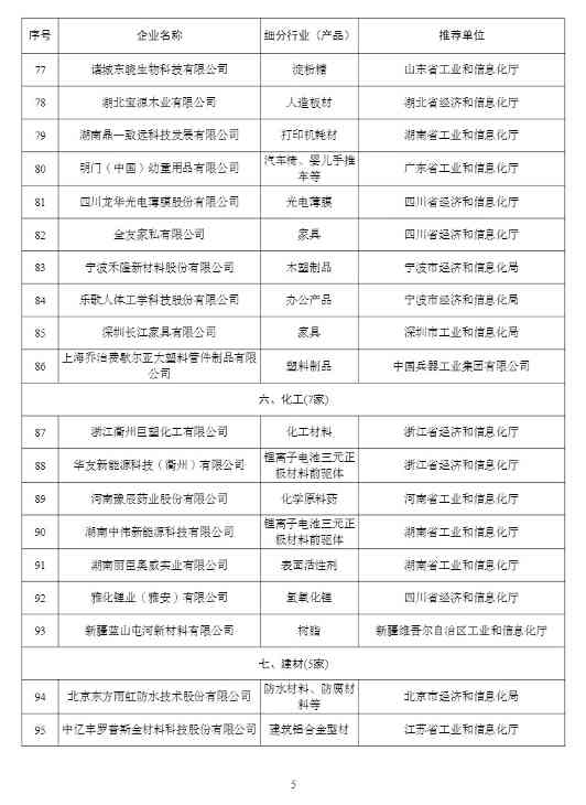
11月22日,工信部公布工业产品绿色设计示范企业名单(第四批),确定了电子电器、纺织、机械装备、汽车及配件、轻工、化工、建材、冶金等8个细分行业99家企业为第四批工业产品绿色设计示范企业。详情如下:
工业和信息化部办公厅关于公布工业产品绿色设计示范企业名单(第四批)的通知
工信厅节函〔2022〕310号
各省、自治区、直辖市及计划单列市、新疆生产建设兵团工业和信息化主管部门,有关中央企业:
为提升企业绿色设计水平,促进减污降碳协同增效,助力碳达峰碳中和目标实现,按照《工业和信息化部办公厅关于组织推荐第四批工业产品绿色设计示范企业的通知》(工信厅节函〔2022〕80号)要求,经企业自评估、地方工业和信息化主管部门(或中央企业)推荐、专家评审、网上公示等程序,确定了上海蔚来汽车有限公司等99家企业为第四批工业产品绿色设计示范企业,现予公布。有关事项通知如下:
一、示范企业要切实发挥引领带动作用,不断加强绿色设计创新开发能力和管理水平,持续提升绿色产品供给能力和市场影响力。每年3月底前将绿色设计动态管理表电子版通过工业节能与绿色发展管理平台(https://green.miit.gov.cn)报送工业和信息化部(节能与综合利用司)。
二、各地工业和信息化主管部门、有关中央企业要加强对示范企业的指导和服务,跟踪掌握工作进展,做好动态管理审核并及时上报。要结合实际继续做好示范企业的培育工作,主动引导本地区、本行业龙头企业开展绿色设计实践,发挥示范效应,推动工业产品绿色设计示范工作不断深化。
三、工业和信息化部将加强对工业产品绿色设计示范企业名单的监督管理,完善名单动态管理机制,评估上报的动态管理表,对有问题的企业进行复核,不再符合示范企业要求的单位及时从名单除名。
附件:工业产品绿色设计示范企业名单(第四批)
工业和信息化部办公厅
2022年11月21日







