10月19日,吉林省人民政府发布关于印发“氢动吉林”中长期发展规划(2021-2035年)的通知,其中发展规划指出:
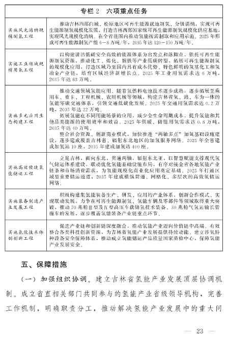
近期(2021-2025年):逐步构建氢能产业生态,产业布局初步成型,产业链逐步完善,产业规模快速增长。到2025年底,打造吉林西部国家级可再生能源制氢规模化供应基地、长春氢能装备研发制造应用基地,逐步开展横向 “白城-长春-延边”氢能走廊建设。开展可再生能源制氢示范,形成可再生能源制氢产能达6-8万吨/年。
远期(2031-2035年):将吉林打造成国家级新能源与氢能产业融合示范区,在氢能交通、氢基化工、氢赋能新能源发展领域处于国内或国际领先地位,成为全国氢能与新能源协调发展标杆和产业链装备技术核心省份, “一区、两轴、四基地”发展格局基本形成,氢能资源网格化布局延伸全域,提升通化、白山、延边等地资源开发利用水平。依托延边氢能贸易一体化示范基地,“哈尔滨-长春-大连”氢能走廊,开展相关能源化工产品和装备向国内外销售,打造国内氢基产品贸易增长极。可再生能源制氢产能达到120-150万吨/年,建成加氢站400座,建成改造绿色合成氨、绿色甲醇、绿色炼化、氢冶金产能达到600万吨,氢燃料电池汽车运营规模达到7万辆。氢能产业产值达到1000亿元。
吉林省人民政府办公厅关于
印发“氢动吉林”中长期发展规划(2021-2035年)的通知
吉政办发〔2022〕36号
各市(州)人民政府,长白山管委会,长春新区、中韩(长春)国际合作示范区管委会,各县(市)人民政府,省政府各厅委办、各直属机构,驻吉中直有关部门、单位:
《“氢动吉林”中长期发展规划(2021-2035年)》已经省政府同意,现印发给你们,请认真贯彻执行。
吉林省人民政府办公厅
2022年10月14日
(此件公开发布)

























