摘要:碳排放权交易市场是助力中国实现高效减排、推动“双碳”目标达成的重要工具。碳市场通常采用“上限与交易”的设计框架,主要机制可以简要概括为基本设置、总量设定、配额分配、交易机制及违约惩罚五个方面。目前,碳市场已在全球多个区域得到广泛运用;其中,欧盟碳市场是全球最早建立也是发展最成熟的碳市场,美国RGGI、美加WCI及韩国碳市场的成功经验也值得借鉴。当前中国碳市场仍处于发展初期,且需兼顾减排目标与经济发展之间的平衡。这形成了中国碳市场基于碳强度的总量设定,以及“基准线+预发放”的配额分配特征。同时,市场还存在参与主体相对单一、金融工具应用不足等问题。上述特点造成国内碳市场交易“潮汐现象”严重、碳价波动剧烈等状况。基于上述分析,本文提出了对中国碳市场发展的五点建议:加快建设碳排放数据体系,推动非履约机构与个人相关细则出台,引入碳金融衍生品,出台全国碳市场稳定调节机制,布局研究碳市场跨境连接方案。
一、引言
当前,全球气候变化已经成为人类发展的最大挑战和威胁之一。人类活动导致的大气温室气体浓度增高,被认为是引发包括全球变暖在内的气候问题的重要潜在原因。自1979年第一届世界气候大会召开至今,全球各国及政府间组织先后签订了一系列国际协定来合作推进气候变化治理的工作,其中最著名的包括《联合国气候变化框架公约》(1990年)、《京都议定书》(1997年)与《巴黎协定》(2015年)等。通过减排减碳以应对全球气候变化,已成为国际社会的共识。中国作为上述三份文件的缔约方之一,也在积极承担应对气候变化的责任。2020年9月,习近平主席在联合国大会上首次提出了中国二氧化碳排放力争在“2030年前达到峰值、2060年前实现碳中和”的目标(以下简称“双碳”目标);随后,中国政府在2021年10月向《联合国气候变化框架公约》秘书处提交的最新文件中正式纳入了这个目标。
“双碳”目标体现出中国积极应对气候变化、承担国际责任的决心,但其实现过程将面临严峻挑战。其一,中国是目前全球二氧化碳排放量最高的国家,而承诺实现从碳达峰到碳中和的时间远远短于发达国家所用时间,实现难度较大;其二,中国“富煤贫油少气”的资源禀赋特征形成了以煤炭为主的能源结构,且碳排放量较高的第二产业在经济结构中占比较重,需要平衡减排效果与经济发展之间的关系;其三,中国的区域经济发展水平不均,如何合理制定各地区的减碳目标,在避免各地“一刀切”式减排的同时防止碳泄露,也成为减碳工作的难点之一。
为保障“双碳”目标达成,中国需要充分运用各类手段实现高效减排,碳排放权交易市场(以下简称“碳交易市场”或“碳市场”)即是有效的市场化手段之一。自2005年欧盟碳排放权交易体系(EU-ETS,以下简称“欧盟碳市场”)建立后,碳市场已在全球多个区域得到广泛运用。目前,国内外针对碳排放权交易市场已有一系列理论与实践的研究,我们将其简要总结如下。
碳排放权交易市场起源于排污权市场。污染问题通常被视为外部性(Externality)与市场失灵(Market Failure)问题。20世纪60年代,美国环境污染问题日渐严重,学界开始探索如何通过经济手段来减少污染。庇古(Pigou,1920)对外部性的研究成果为应对污染提供了思路:第一,污染严重是由于存在外部性,即污染的私人边际成本与社会边际成本不同导致的,市场无法对其有效调节;第二,政府应通过征税或补贴的方式令污染的私人与社会边际成本相等,从而恢复市场的有效性,也即征收庇古税(Pigou Tax)。然而,由于私人边际成本与社会边际成本难以计量,庇古税的落地过于困难(Fisher &Peterson,1976),60年代中后期学界开始探索其它的解决方案。其中最具影响力的方案有二:一是肯内斯和鲍尔(Kneese & Bower, 1968)就河流污染问题提出的由政府制定污染标准并收税的方案,改良了庇古税并形成了排污税的雏形;二是戴尔斯(Dales,1968)提出的由政府界定污染上限并开展排污许可证交易的思路(即上限与交易“Cap & Trade”),建立了排污权市场的雏形,这就是碳排放权交易市场的前身。
排污税与排污权市场提出后,其相关的基础理论研究逐渐展开。进入20世纪70年代,鲍莫尔和奥茨(Baumol & Oates,1971)证明了统一的污染税可以用最小的成本实现特定的环境标准,蒙哥马利(Montgomery,1972)证明了通过排污权市场能够达到同样的效果。韦茨曼(Weitzman,1974)进一步比较了二者的优劣,指出如果减排的边际成本曲线陡于减排的边际收益曲线,则排污权市场更为有效,反之则排污税更为有效。罗伯茨和斯宾塞(Roberts & Spence,1976)进一步提出了通过设定排污权价格上下限从而将排污税与排污权交易结合起来的模式。
20世纪80-90年代,运用排放权交易解决气候变化问题的思路逐渐产生。20世纪80年代开始,美国进行了大量的排污权市场试点;同时,利用类似排污权交易减少温室气体排放的思路逐渐出现(Sun,1990),学界对此进行了一定的基础性研究,但热度不高。直到1997年《京都议定书》签署后,欧盟对于碳市场的关注度大幅提升(Zapfel & Vainio,2002),并于2000年首次提出了在欧盟内部建立碳排放交易体系的设想(EU Commission,2000)。5年后,全球首个碳交易市场——欧盟碳排放交易系统(EU-ETS)建立。
2005年之后,学界开始围绕碳市场进行更多实证研究,主要包括以下几方面:一是碳市场的设计机制研究,如毕希纳和埃勒曼(Buchner & Ellerman, 2006)利用装置级数据对欧盟碳市场的排放量和配额分配进行了研究,证明了其初始配额分配显著过量;帕森斯和埃勒曼等(Parsons et al., 2009)则对欧盟碳市场碳价失灵的现象进行了研究,表明除碳配额总量过剩外,碳配额不可跨期借贷等因素同样加剧了碳价失灵。二是碳市场实际运行效果研究,如阿布雷尔等(Abrell et al,2011)发现欧盟碳市场第一阶段的运行确实导致了碳排放减少,且主要减排贡献来自矿产部门;郇志坚等(2011)通过实证分析得出了碳排放权市场具备较好的价格发现功能,且碳期货价格(EUA)引导了核证减排量价格(CER)的变化;尹应凯等(2022)认为中国碳排放权交易试点有效促进了区域的碳脱钩效应。三是碳市场经验教训的总结,如内维尔等(Newell et al., 2013)研究认为碳市场的发展需要减少免费配额、更好地管理市场敏感信息、以及调整交易系统。此外,国家碳市场间的差异导致碳市场的跨境连接存在困难。格林(Green, 2017)则认为在当前环境下,全球碳市场的连接会导致复杂性上升并损害减排效果。
总体而言,全球的碳排放权交易市场发展至今,已积累了丰富的理论与实践经验。中国于2016年开始进行地方碳交易市场的试点,2021年启动发电行业的全国碳市场,覆盖了全国约44%的二氧化碳排放量。在“双碳”目标提出之后,中国的碳交易市场无疑将迎来快速发展,并在最终实现碳中和的进程中发挥重要作用。本文后续内容安排如下:第二节将对全球碳交易市场的发展历程、设计机制与市场现状进行梳理;第三节选取了三个较为重点且发展具有典型性的碳市场,介绍其发展经验;第四节重点分析中国碳交易市场的发展历程、现状及特征;第五节为中国碳市场的进一步发展提出政策建议。
二、全球碳交易市场的发展
自19世纪70年代排污权交易市场作为碳市场的雏形出现至今,全球碳市场共经历了四个阶段的发展历程。在此期间,碳市场的数量由少到多,交易设计机制不断优化,覆盖温室气体排放量的比例不断增长。
(一)全球碳交易市场的发展历程
1. 碳市场的前身:针对污染问题的排放权交易实践(1970-1990)
碳市场的前身是美国的排污权市场。1970年美国通过《清洁空气法案》,规定了各地区污染物的排放上限,并在70年代中期开始允许各地区排放量低于法定标准的企业出售其超额减排量;到1986年,美国环保局发布《排污权交易政策报告书》,正式明确各州可以建立排污权交易系统。1990年,美国启动了著名的“酸雨计划”:在为电力部门设定二氧化硫和氮氧化物排放上限的同时,允许其相互就二氧化硫排放量进行交易。“酸雨计划”建立了美国第一个国家级的排放总量“上限与交易”(Cap & Trade)体系,并取得了显著成效。
2. 碳市场的基础:全球碳减排目标与共识的形成(1979-1997)
20世纪80-90年代,气候变化问题逐渐成为全球关注和讨论的议题。1979年第一届世界气候大会上,二氧化碳排放与全球升温的问题成为议题之一;1992年,《联合国气候变化框架公约》正式提出了具有法律约束力的温室气体浓度目标;1997年《京都议定书》签署,为缔约方确立了量化的减排目标,并提出了联合履约机制(JI)、清洁发展机制(CDM)和国际贸易机制(ET)三种碳减排量交易机制。至此,全球减排目标与共识正式形成,各国开始尝试采用市场化手段助力减排目标的达成。
3. 碳市场的兴起:区域与全球碳市场的协同发展(1997-2012)
《京都议定书》签署后,清洁发展机制(CDM)交易体系逐渐成为各缔约国减排履约的重要手段。2004年,全球首个CDM项目注册成功;此后,各国使用CDM项目产生的核证减排量(CERs)抵消碳配额上缴义务,事实上形成了碳排放权的跨境交易。2005年,欧盟正式采用排放总量“上限与交易”的模式建立了第一个区域碳排放交易系统:EU-ETS,并允许各国使用CERs。此后,其他区域的碳排放权交易市场逐步兴起。2005-2012年间,专注于本地减排的区域碳市场与基于CDM机制的全球碳排放权跨境交易协同发展。
4. 碳市场的割裂:跨区域市场矛盾逐渐凸显(2012年以后)
随着碳市场的发展与各国减排进程的不断推进,碳市场跨区域连接的矛盾逐渐凸显。CDM机制设计的初衷,是为发达国家及发展中国家之间提供减排项目再分配的空间,提升全球的减排效率。但是,由于CDM的主要供给方为中国、印度等减排空间较大的发展中国家,需求方则主要为欧洲、日本等减排目标较高的发达国家;前者充足的核证减排量供给,显著压低了后者区域碳市场的价格,实际上阻碍了本地碳减排目标的实现效果。2012年之后,随着欧盟碳市场宣布禁止核证减排量(CERs)的交易,全球碳市场逐渐走向割裂。
(二)碳交易市场设计机制简介
常见的碳排放权交易市场与其前身排污权市场一样,均采用了“上限与交易”的设计框架,其主要机制可以简要概括为基本设置、总量设定、配额分配、交易机制及违约惩罚五个方面。
第一,基本设置主要包括碳市场覆盖的温室气体种类、纳入行业及参与主体等。各市场通常根据自身排放特点、减排目标、数据基础等进行选择。其中,二氧化碳、二氧化氮、甲烷等是最常见的温室气体覆盖标的,火电、工业、交运、建筑等高耗能行业是最常见的目标行业,参与主体则包括履约机构(控排企业)和非履约机构(非控排企业、金融机构、个人等)两类,且金融机构通常在其中发挥了重要作用。
第二,总量设定是指确定纳入碳市场的履约机构在一定周期内可排放的碳总量。其设定方式主要有两种:一是基于数量(mass-based)的方式,指一定周期内的碳排放总量由减排目标直接决定;其优势在于减排确定性高,但是劣势在于总量弹性较差,无法根据实际状况进行调整。二是基于强度(intensity-based)的方式,指以单位产出排放量衡量的碳强度为基准,进而根据周期内实际产出量确定配额总量;其优势在于能够灵活适应经济环境的变化,但劣势在于减排效果不确定性较大且对数据要求较高。
第三,配额分配是指将碳排放总量划分为单位碳配额并将其分配给履约企业。其同样有两种设计机制:一是无偿分配,指企业获得碳配额不需要付出成本,这易于推行但对减排的激励作用较弱,无偿分配主要有历史法和基准线法两种方式。二是有偿分配,指履约企业需要为碳配额支付一定金额(常见方式是拍卖),这可以更好地激励企业减排,但推行过程的阻力较大。
第四,交易机制是指对于碳市场的交易品类及市场调节机制的设计。一般而言,碳市场的交易品种以碳配额的现货和期货为主,部分市场还认可核证减排量的交易;此外,近年来碳期权、碳互换、碳掉期等碳金融衍生品的应用也较为广泛。市场调节机制则是维持碳市场稳定运行的重要工具,通常包括设定价格区间、储备机制、公开市场操作等一系列调节市场流动性及碳价的手段。
第五,违约惩罚是指履约企业需要在每个履约期末上缴与自身排放等量的碳配额,否则将面临罚款等惩罚。各碳市场的惩罚力度不一,并可能随着碳市场的发展阶段而调整。
(三)全球碳交易市场发展现状
自2005年欧盟建立全球第一个碳排放权交易市场起至今,全球共有包括38个国家级辖区、31个次国家级辖区的32个碳市场正在运行;覆盖约10亿吨二氧化碳当量(GtCO2e)的温室气体排放量,占全球温室气体排放量的17.0%。从区域来看,经济发达地区的碳市场发展更早。

1. 基本设置:覆盖范围与参与主体
全球各碳市场因减排目标的不同而设置了不同的覆盖气体与行业范围,又因此造成各市场覆盖碳排放量规模的不同。
从覆盖气体来看,各碳市场根据减排目标的不同覆盖了常见温室气体中的一种或几种。其中,瑞士、加州、魁北克、新斯科舍、新西兰、韩国、俄勒冈州、重庆的碳市场覆盖了全部七种主要温室气体中的6种或7种;欧盟和英国碳市场主要覆盖了CO2、N2O、PFCs等三种气体;中国、日本、哈萨克斯坦、德国、RGGI、麻省和墨西哥碳市场则仅覆盖了CO2一种气体。
从覆盖行业来看,大多数碳市场覆盖行业主要为电力、工业、航空、交运及建筑,部分碳市场覆盖行业还拓展到了其他领域。例如,哈萨克斯坦碳市场还包括石油、天然气领域;新西兰碳市场还加入了废物、林业、农业三个行业。
从覆盖排放量看,中国的全国碳市场以45GtCO2e左右的规模位居全球首位;欧盟碳市场作为超国家级碳市场,覆盖排放量17.5GtCO2e为全球第二;其他国家级碳市场覆盖排放量规模普遍在数亿吨量级,而地方碳市场的规模则更低。但从碳市场覆盖的排放量占区域总排放量的比例来看,新斯科舍、魁北克、加州、韩国等碳市场覆盖的排放量比例较高。

从参与主体看,除履约机构外,当前全球多数碳市场已广泛开放了非履约机构及个人参与碳市场的渠道,仅新斯科舍、麻省、俄勒冈、埼玉县的碳市场将参与主体限定为履约企业。此外,韩国碳市场仅对履约企业和指定金融机构开放,哈萨克斯坦及墨西哥碳市场要求非履约企业及个人必须提供碳汇以参与碳市场,门槛相对较高。
2. 一级市场:总量设定与配额分配
全球碳市场在总量设定上普遍采用了基于数量的方式。同时,通常每一周期的碳配额数量呈现线性递减的趋势,如欧盟碳市场的碳配额数量以每年2.2%的比例逐年减少。目前,仅中国碳市场广泛采用了基于强度的总量设定方式(后文详述),虽然减排效果不稳定但能更好兼顾经济发展需求。
多数碳市场的配额分配则通常经历了从免费到有偿为主的转变。大部分碳市场在初期多采用免费分配以帮助其顺利推广,此后则逐渐增加有偿分配的比例(最常见的方式为拍卖)以提升减排效果。当前,除哈萨克斯坦、俄勒冈州、墨西哥、东京市、埼玉县及中国碳市场仍完全采用免费分配外,其它碳市场均开始不同比例地通过拍卖实施有偿分配。
3. 二级市场:交易品种与碳价波动
发达经济体的碳市场金融化程度较高,衍生品多样化。由于碳配额的获取及使用存在时滞,利用衍生品提前规划交易、规避风险,是发达经济体碳市场的常规操作方式。欧盟、英国、加州等碳市场均开发了以碳期货为代表的碳金融衍生品,并已成为其主要交易品类。例如,欧盟碳市场2022年至今的碳期货日均成交量3110万吨,远超过同期的碳现货日均成交量6万吨;此外,碳期权、碳互换、碳掉期等也是欧盟碳市场常用的交易工具。
从碳价来看,各市场对外公布的碳价口径存在差异,包括固定分配价格、拍卖价格、现货价格、期货价格等;而由于碳价口径及不同市场在制度设计、供需等方面的不同,各碳市场的价格差异悬殊。不过,各种口径的碳价一定程度上都代表了该地区的碳排放成本,因此仍可大体对比:从2021年的平均碳价来看,英国、欧盟、瑞士的碳价位列前三,均在50美元/吨以上;其次为新西兰、德国、新斯科舍、加州、魁北克碳市场,碳价在20美元/吨以上;中国、东京、麻省、RGGI等市场的碳价则较低。

三、国际重要碳市场的发展经验
虽然全球碳市场在设计机制上均采用了“上限与交易”的框架,但在具体制度安排仍各具特色,值得参考借鉴。
(一)全球碳市场的设计蓝本:欧盟碳排放权交易体系(EU-ETS)
2005年建立的欧盟碳排放权交易体系(EU-ETS)是全球第一个碳市场。目前,欧盟碳市场已覆盖欧盟27国以及冰岛、列支敦士登和挪威,纳入了上万固定排放设施及航空公司,覆盖欧盟约40%的碳排放,是除中国碳市场以外最大的碳市场。欧盟碳市场在建立之初将2005-2030期间分为四个阶段,每个阶段在基本设置、减排目标、配额分配、交易产品等方面均有不同程度的调整。目前,欧盟碳市场的运行已进入第四阶段。
1. 基本设置:覆盖气体、行业及参与主体多样化
欧盟碳市场覆盖的温室气体种类与行业较多,总量较大。具体看:第一,由发电和热能、能源密集型工业部门、欧洲经济区内的商业航空公司所排放的二氧化碳(CO2);第二,硝酸、己二酸和乙醛酸以及乙二醛生产所排放的一氧化二氮(N2O);第三,铝生产所排放的全氟化碳(PFC)。上述行业及三类温室气体排放总量近17.5GtCO2e。除履约机构之外,欧盟允许非履约机构及个人参与碳市场交易,其中巴克莱银行、瑞士银行等金融机构开展了包括碳经纪、碳做市等一系列业务,为碳市场提供了流动性(Betz & Cludius,2016)。
2. 一级市场:总量逐步递减,分配趋向有偿
总量设定方面,欧盟碳市场经历了从等量设定到线性减量的变化。欧盟碳市场在2005年运行之初采用自下而上加总的方式,设定欧盟碳排放配额的总量为每年固定20.96GtCO2e;2009年第二阶段削减至20.49GtCO2e,以缓解碳配额供过于求的局面;第三、四阶段中,欧盟碳配额总量分别按照每年1.74%和2.2%的比例不断加速削减。
配额分配方面,欧盟碳市场经历了从免费分配到有偿分配的转变。欧盟在碳市场建设初期采用了免费分配的方式,但这造成了碳配额供过于求、碳价低迷而难以发挥减碳效果。随着欧盟碳市场的发展,有偿分配的比例逐渐提升,目前已有约57%的碳配额需要通过拍卖获得,其余配额则根据国家、行业及公司的特征进行免费分配。
3. 二级市场:碳价波动剧烈,交易机制优化
欧盟碳市场的交易对象以碳期货为主,其碳价走势呈现较大波动。在其发展的前三个阶段,欧盟碳市场先是经历了长期的供过于求、碳价低迷的时期,并在其中遭遇了08年金融危机和欧债危机的冲击,最后通过一级市场配额制度和建立二级市场稳定储备机制,在第三阶段末期成功结束了碳价长期低迷的状态。而进入第四阶段,新冠疫情爆发、更激进的减排目标、经济复苏及能源危机,再度造成了碳价的剧烈波动。
为维护碳市场运行的稳定,欧盟曾对碳市场的交易机制进行了三次比较重大的调整:一是大规模禁用CDM的核证减排量(CERs)。CERs供给大幅增加曾经是压低欧洲碳价的重要因素,因此欧盟在2012年宣布将不再接受“除来自最不发达国家CDM项目以外的CERs”。二是建立市场稳定储备(Market Stable Reserve,MSR)机制。欧盟于2019年提出在每年5月15日讨论是否将当前的部分配额转入或转出MSR,以降低或提高流通的配额总量,这类似央行调节市场资金流动性的公开市场操作。三是开放碳配额的存储和借贷(Banking and Borrowing)。欧盟分别在碳市场运行的第二和第三阶段开放了碳配额的存储和借贷功能,这给予了履约企业在时间上更灵活使用碳配额的可能性。
(二)其他碳市场的特征介绍:美国RGGI、美加WCI、韩国K-ETS
其他地区的碳市场均脱胎于欧盟EU-ETS 的设计,但由于各地经济状况、排放目标与碳市场覆盖范围等方面的不同,各碳市场也采取了一些有特色的设计。
1. 美国区域温室气体倡议(RGGI):完全有偿分配的碳市场
区域温室气体倡议(RGGI)是由美国东部多个州于2009年正式启动的单行业碳市场,覆盖成员州火电机组的二氧化碳气体排放,是美国第一个区域联合的碳市场。RGGI的制度设计与运作上有以下两个典型的特征:
其一,RGGI配额完全通过拍卖分配,是全球唯一一个完全有偿分配的碳市场。RGGI的碳配额分配几乎全部采取有偿拍卖的模式,且设定有拍卖底价。与免费配额相比,有偿分配的好处在于至少为企业的碳排放设定了最低成本(即拍卖底价),避免了由于碳市场价格为零的“市场失灵”现象。其二,RGGI为完善碳市场机制,曾两次进行了自身的机制再审(Review)与制度修改,其调整经验值得参考。RGGI在运行中也面临过与欧盟碳市场类似的碳价低迷问题,RGGI分别在2012年和2017年进行了两次机制再审和制度优化,主要包括削减碳配额总量上限、限制部分存量碳配额交易、确定动态调整方案等,为RGGI提供了量价灵活调整的条件。
2. 美加西部气候倡议(WCI):跨区域连接的成功实践
西部气候倡议(WCI)是美国与加拿大部分地区于2007年2月签订的联合气候协议,试图建立一个多行业、跨区域的综合性碳市场。但是,碳市场的跨区域连接本身存在较多困难,割裂的减排目标、不兼容的机制设计等都是阻碍碳市场连接的因素。目前,WCI参与州中目前仅有加州碳市场与魁北克碳市场仍维持连接(其他参与州均已放弃),成为了全球少见的跨境、跨区域碳市场合作的成功案例,其制度设计经验值得参考:
第一,两个市场制度标准与交易平台的统一。加州与魁北克碳市场在管理上彼此独立,但两者均严格按照WCI要求进行总量设定、配额分配与交易,使用相同的登记系统、拍卖平台,市场运作与管控也做到了信息共享。第二,两个市场实现了碳配额与碳汇跨区互认。加州与魁北克碳市场发放的碳配额和抵消证可在各市场间通用;且在此之前,各碳市场会审视其信息统计、执行规则、抵消处理等内容,以便其相互协调。第三,开展三方监测,推动公平合作。自2012年以来,WCI与Monitoring Analytics公司签订了三方监测合同,对加州和魁北克省相关的限额与交易项目进行多管辖监测,以防止碳泄露等一系列问题。
3. 韩国碳市场(K-ETS):政府主导的碳做市机制
韩国碳市场(K-ETS)于2015年启动运行,是仅次于中国和欧盟的第三大碳市场。截至2022年,K-ETS纳入了国内航空、建筑、工业、能源及废物五大行业的684个实体,涵盖全部7类温室气体,覆盖了韩国约74%的温室气体排放量。
韩国碳市场最具特色的是政府主导的二级市场碳做市机制。韩国碳市场在建立初期不允许非履约企业参与,因此市场很快出现流动性短缺的问题。为此,韩国政府自2019年开始引入碳做市制度,并于2021年起允许20家金融机构进入二级市场进行碳配额交易。K-ETS碳做市的特色在于由政府主导:与欧盟碳市场有大量金融企业参与做市不同,K-ETS的做市商由政府指定,截至2021年底仅有5家银行被列为做市商;此外,做市商可以向政府借贷配额储备从而为市场提供流动性,并可通过配额或资金形式偿还所借碳配额。
四、中国碳交易市场:发展历程、现状与特点
中国的碳市场历经政策准备、地方试点及全国碳市场建设三大阶段,最终在2021年7月成功落地,并于2021年末完成首个履约期。当前,中国碳市场仍然处于发展初期,且中国自身发展中国家的身份与经济增长尚未实现脱碳的现状,更需要在减排目标与经济发展之间进行权衡,这形成了中国碳市场机制设计的一系列特征,以及量价交易的独特表现。
(一)发展历程回溯:从地方试点到全国落地
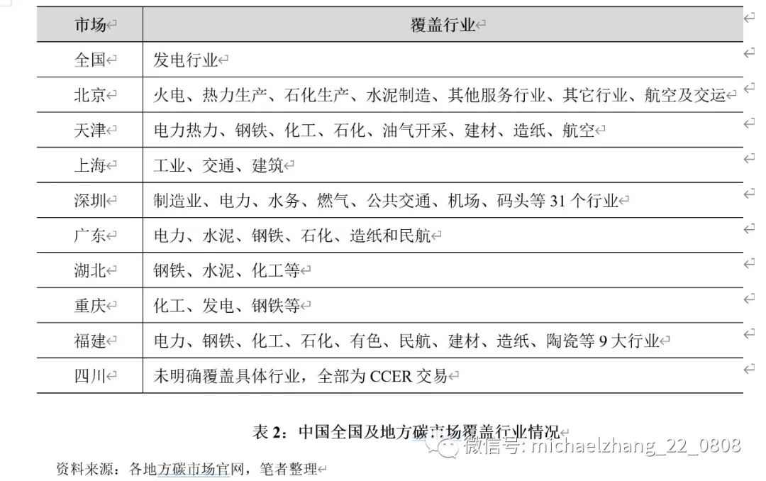
自2010年中国首次提出建立碳市场以来,中国碳排放交易体系已发展超过十年,具体分为三个阶段。第一,2010-2013年为政策准备阶段。2010年9月,国务院首次提出要建立和完善碳排放权交易制度,此后的“十二五”规划、“十八大”报告中均提出了逐步建立碳排放权交易市场、积极开展碳市场试点等内容;同年10月,国家发改委批准七省市于2013年开展碳排放权交易试点。第二,2013-2020年为地方碳市场试点阶段。从2013年下半年到2014年上半年北京、天津、上海、广东、深圳、湖北、重庆等七个地方碳市场陆续启动;2016年12月,四川、福建两个非试点碳市场启动。在此期间,发改委也陆续出台文件为全国碳市场做准备。第三,2021年7月至今为全国碳市场建设阶段。发电行业的全国碳市场正式开始运行,纳入全国2162家火电厂,以覆盖45GtCO2e的规模成为全球覆盖排放量最大的碳市场。
(二)一级市场:碳强度,基准线与预发放模式
国内碳市场在一级市场的机制设计上,最大的特色即是选择了基于碳强度的总量设定方案,以及由此衍生的“基准线+预发放”的配额分配模式。这是碳强度方案在全球的首次大规模应用。此前,仅有加拿大联邦碳定价支持政策(Federal Carbon Pricing Backstop)中的部分主体采用了此方案。
1. 碳强度的总量设定机制
如前文所述,碳市场的总量设定包括数量及强度两种思路。全球主要碳市场均为基于数量的碳市场,即直接设定碳排放总量;而中国的地方与全国碳市场均采用了基于强度的总量设定方式,即设定单位产出的碳排放量、再根据实际产出确定碳排放总量。
基于碳强度的总量设定方案,是根据我国国情平衡经济增长与减排目标的合理方式。一方面,自2007年国务院提出节能减排的要求至今,我国的两个主要碳减排考核指标(单位GDP能耗、单位GDP二氧化碳排放量)均为强度型而非总量型;另一方面,我国作为发展中国家,碳排放量较高的二次产业占国民经济比重高,准确预测碳排放总量相对困难。因此,碳市场采用基于强度的总量设定方式,能够让我国的碳减排目标与周期内的实际国民产出相匹配,兼顾经济增长与减排目标。
基于碳强度的总量设定方案,决定了我国“基准线+预发放”的配额分配模式。这意味着全市场碳配额总量及企业获得的碳配额需依据实际产出计算。例如,企业第N年所获得的碳配额并非直接设定,而是根据企业第N-1年产出,采用基准线法进行预发放;而后,在第N+1年再根据企业第N年的实际产出,最终计算出企业的实际排放量,再据此确定其最终碳配额量。若预发放碳配额与最终碳配额不一致的,以后者为准,多退少补。
2. 碳强度市场的发展节奏相对较慢
基于碳强度的市场技术及数据要求高,一定程度上限制了碳市场的区域及行业推广程度。相对准确地计算行业碳强度的基准,需要该行业形成全面可靠的碳排放数据基础,这对市场技术要求高、数据需求量大,初期推行较为困难。因此,目前我国的地方碳市场试点集中于技术水平较高、行业数据积累较好、市场基础相对完善的东南沿海地区(北、上、广、深、津),行业也未能完全覆盖8个高耗能行业;而全国碳市场初期仅覆盖电力行业的原因之一,即是其数据基础较好、收集相对容易,且数据监测报告技术已相对规范。

此外,与非履约机构广泛参与的国际碳市场相比,国内碳市场的参与主体较为单一。从规则上看,全国与各地方碳市场均明确允许履约机构、及满足一定条件的非履约机构和个人参与市场交易。从实际情况看,部分地方碳市场的非履约机构和个人交易较为活跃,并为碳市场提供了大量流动性,例如北京、上海的碳市场均有其交易数据的披露;但全国碳市场目前仅有履约企业进入,参与主体相对单一。
(三)二级市场:金融工具使用不足,量价波动剧烈
国内碳市场在二级市场的交易和运作方面仍显稚嫩,一是体现在碳金融衍生工具的使用不足,二是体现在交易量与碳价的剧烈波动;这都是市场仍然不成熟的表现。
1. 碳金融工具品种丰富,但使用不足
与国际市场碳金融工具的广泛应用相比,国内也具备品种丰富的碳金融工具,但使用明显不足。实际上,我国曾在地方碳市场试点中尝试过多种金融工具的运用,但最终推广的效果不佳。其原因有以下三点:
第一,碳市场定位低,金融工具运用谨慎。由于我国目前将碳金融定位为服务于碳减排的“从属性市场工具”,而非资本市场的组成部分,其设计初衷即以现货交易为主,金融工具的使用并未受到政策支持。例如,发改委曾在2017年明确表示要“坚持将碳市场作为控制温室气体排放政策工具的工作定位,在碳交易系统运行过程中避免过多投机、避免出现过多的金融衍生产品”。
第二,核心金融工具受政策限制未能推出。碳期货是目前全球最核心的碳交易工具,欧盟碳市场的期货交易总量占总成交量的90%以上。然而,中国的监管政策规定期货产品只能由期货交易所制定并开展交易,碳市场缺乏此类权限,因此国内碳市场仍以现货交易为主,碳期货交易尚未能推出。
第三,地方碳金融工具难以规模化运用。我国地方碳市场曾尝试推出过品种丰富的碳金融工具,如碳期权、碳掉期、碳信托等,但都难以推广,甚至被戏称为“PPT产品”。究其原因,一是推出的多为非标准化产品,可复制性不强;二是各地方市场相对割裂,碳金融工具很难跨区使用;三是各碳市场本身流动性较弱,缺乏市场需求和社会资金的支撑。

2. 碳市场量价波动剧烈,调节机制缺位
国内碳市场的交易及运行状况看,其量价均存在波动剧烈的特征。一是碳市场的交易量呈现明显的“潮汐现象”。各地方碳市场的成交量集中在履约期前后,年度成交量最大的两个月(通常为6-7月)占全年成交量比重多在50%以上;全国碳市场在启动后延续了这样的特征:2021年全年的交易主要集中在三个时段,分别为7月开市之初、9月末碳配额最终核定发放期,以及11月后临近履约期。二是碳价波动剧烈,且区域间差异较大。交易的“潮汐现象”放大了价格的波动,地方和全国碳市场的碳配额价格通常在集中成交的阶段出现剧烈波动;由于企业需要根据碳价决定自身生产经营行为,碳价波动过于剧烈实际不利于碳市场发挥减排提效的作用。同时,地方市场的割裂又造成了区域之间的碳价差异极大,以2022年6月各市场的碳均价为例,碳价最高的北京为79.8元/吨,而碳价最低的深圳仅为24.4元/吨。

究其原因,一方面是中国基于碳强度的总量设定与“基准线+预发放”的配额分配方式,导致企业在履约期内并不确定实际需上缴的最终碳配额(仅有预发放配额可供参照),因此企业通常倾向于临近履约期末才进行交易。另一方面,国内碳市场金融工具运用不足,价格发现及稳定市场的作用发挥有限;而部分地方市场虽设置了价格限制、持仓限制、成本控制储备等市场调节机制,但实际效果不佳,碳价整体波动仍然较大。
五、进一步发展中国碳市场的政策建议
当前中国的全国碳交易市场尚处于发展初期,存在覆盖行业较少、交易主体单一、金融工具匮乏等问题,因而造成其交易“潮汐现象”严重,碳价波动剧烈等状况。随着“双碳”工作的持续推进,碳交易市场作为推动企业节能减排的重要市场化手段之一,其发展将得到越来越多的重视,发展速度也将加快。参照国际经验,我们为中国的全国碳交易市场发展提出以下几点建议。
其一,加快建设碳排放数据体系,为全国碳市场覆盖行业的增加建立基础。根据政策规划,未来全国碳市场覆盖的行业将从当前单一的发电行业逐渐延伸到8个高耗能行业的其他细分方向,具备碳排放数据基础的子行业有望率先被纳入碳市场。因此,政府应当加快推动碳监测、碳核算、碳咨询等行业的发展,以帮助企业进行精准的碳排放数据预测与核算,加快建设高耗能行业的碳排放数据体系,助力碳市场行业覆盖面的提升。
其二,推动非履约机构与个人相关细则出台,为全国碳市场丰富交易主体创造条件。当前全国碳市场的交易主体仍以履约机构为主,从国际经验及地方试点经验来看,非履约机构与个人投资者的纳入将是应有之意。尤其金融机构参与碳市场交易,将为市场提供更多流动性,有助于改善当前碳市场流动性欠缺、交易集中度高的状况。因此,政府应当加快制定非履约机构及个人进入碳市场的相关监管规定和细则,为碳市场丰富交易主体、提升交易活跃度创造条件。
其三,引入碳金融衍生品交易,发挥风险对冲及价格发现的作用。碳配额发放、交易与上缴的先后时序安排,使得碳市场天然存在利用衍生品对冲交易风险的需求。从国际经验来看,交易相对活跃、连续的碳市场,其交易对象多为碳金融衍生产品,其中碳期货是使用优先级最高的碳金融工具。我国期货市场经历长期发展,品种较其它衍生品而言相对丰富,市场经验已相对充分;2021年广州期货交易所揭牌后,工信部等四部门联合发文表态支持其建设碳期货市场。因此,尽快推动碳期货产品的研发、设计与落地,引入碳金融衍生品交易,有助于发挥其风险对冲及价格发现的作用。此外,对于地方碳市场已有尝试、效果较好的其他碳金融工具,也可考虑及时推广到全国碳市场当中。
其四,尽快出台全国范围的碳市场稳定调节机制。由于全国碳市场刚刚建立,目前尚未出台市场稳定调节机制的细则。从国际经验来看,市场稳定调节机制对于防止碳价失灵、确保减排效果、维护碳市场平稳运行发挥了积极作用。一方面,应当参照国际与地方试点碳市场的经验,为全国碳市场设置价格限制、持仓限制、成本控制储备等市场调节机制和工具;另一方面,可参照欧盟、RGGI市场的改革经验,建立碳市场自身制度的定期审查和修正机制,为碳市场植入制度动态优化的基因。
其五,提前布局研究碳市场的跨境连接方案。尽管当前全球碳市场的发展进入区域割裂的阶段,但应对气候变化与实现碳中和已经成为国际社会的普遍共识,我们不排除未来需要通过碳市场加强国际合作的可能性。因此,应当提前布局碳市场跨区、跨境连接方案的研究,为可能面临的问题准备好预案,以应对未来碳市场跨境连接的需求。

