北极星碳管家网获悉,10月25日,国家能源局综合司发布关于建立《“十四五”能源领域科技创新规划》实施监测机制的通知,根据通知,发布《规划》任务榜单,按照“揭榜挂帅”、自愿申报的原则,广泛征集《规划》任务实施依托项目及能源领域其他相关重大科技创新项目,并建立集中攻关、示范试验实施监测项目库。健全实施监测项目信息报送、定期评估和动态调整机制,确保能源领域科技创新任务“攻关有主体、落地有项目、进度可追踪、动态化调整”。发挥地方能源主管部门组织实施主体及能源企业、科研院所创新主体作用,推动科技与金融紧密结合,实现规划、任务、项目、资源、政策一体化融通衔接。
任务榜单包括先进可再生能源发电及综合利用技术领域、新型电力系统及其支撑技术领域、安全高效核能技术领域、油气安全保障供应技术领域、煤炭清洁低碳高效开发利用技术领域、燃气发电技术领域、能源系统数字化智能化技术领域等七大类。
其中在煤炭清洁低碳高效开发利用技术领域,包括高效低成本的CO2捕集、利用与封存(CCUS)技术,集中攻关阶段:1#研发新一代高效、低能耗的CO2捕集技术和装置,提高碳捕集系统的经济性;2#开展CO2驱油驱气、CO2合成碳酸脂、聚碳等资源化、能源化利用技术研究;3#突破CO2封存监测、泄漏预警等核心技术;4#研发碳捕集转化利用系统与各种新型发电系统耦合集成技术。示范试验:1#开展百万吨级燃烧后CO2捕集、利用与封存全流程示范。
国家能源局综合司关于建立《“十四五”能源领域科技创新规划》实施监测机制的通知
中国科学院办公厅,各省(自治区、直辖市)能源局,有关省(自治区、直辖市)及新疆生产建设兵团发展改革委,有关中央企业、国家能源研发创新平台:
为深入贯彻“四个革命、一个合作”能源安全新战略和创新驱动发展战略,落实《“十四五”能源领域科技创新规划》(以下简称《规划》),形成合力加快推动能源科技进步,经商相关机构,我局将按照“十四五”时期我国能源科技创新的总体目标和重点任务,建立科技创新项目实施监测机制,为市场主体服务,确保《规划》任务顺利实施,现将有关事项通知如下。
一、总体思路
发布《规划》任务榜单,按照“揭榜挂帅”、自愿申报的原则,广泛征集《规划》任务实施依托项目及能源领域其他相关重大科技创新项目,并建立集中攻关、示范试验实施监测项目库。健全实施监测项目信息报送、定期评估和动态调整机制,确保能源领域科技创新任务“攻关有主体、落地有项目、进度可追踪、动态化调整”。发挥地方能源主管部门组织实施主体及能源企业、科研院所创新主体作用,推动科技与金融紧密结合,实现规划、任务、项目、资源、政策一体化融通衔接。
二、重点任务
(一)建立能源领域科技创新项目库。根据《规划》总体目标,明确重点任务(即“榜单”,详见附件1),征集《规划》任务实施依托项目,建立集中攻关、示范试验实施监测项目库。榜单外确有重大创新意义的项目经评估后也可纳入实施监测项目库。实施监测项目库采用常年推荐、分批入库、定期发布的方式管理。项目推荐实行常态化的方式,国家能源科技资源平台常年开放接受推荐项目。“十四五”期间,原则上不再另行发布项目征集通知,根据行业发展需要适时发布调整通知。符合要求的推荐项目及时纳入实施监测项目库,我局每年定期发布项目清单,明确承担能源领域科技创新重点任务的具体项目。
各省级能源主管部门牵头负责本辖区内项目的组织推荐工作,有关中央企业负责本企业项目组织推荐工作。中国科学院负责院属有关单位项目的组织推荐工作。国家能源研发创新平台负责本单位项目推荐工作。
我局组织对项目材料的完整性、与“十四五”能源领域科技创新总体目标的匹配性等进行审核,将符合要求的项目纳入实施监测项目库。其中,示范试验项目应是已经核准备案、在建或已投产的项目,涉及创建示范的,应符合中央有关创建示范活动管理规定。国家科技计划、能源领域首台(套)重大技术装备依托工程以及各类国家级示范项目,在符合“榜单”重点任务部署的前提下,优先纳入项目库。
(二)开展项目动态监测。对于纳入项目库的项目,我局委托第三方机构搭建项目监测信息化平台,建立监测指标体系。项目承担单位要制定具体工作方案,明确项目实施的时间表、路线图,将责任落实到人到岗,通过监测信息化平台按季度填报入库项目的进展情况,项目实施过程中重要进展情况应及时报送我局。我局据此跟踪监测项目实施情况,并动态调整项目库。
(三)健全《规划》滚动修编机制。我局组织《规划》实施评估,根据项目库中《规划》任务依托项目实施进展情况,委托第三方机构开展《规划》实施情况的中期评估和总结评估,加强《规划》实施情况评估成果应用,及时调整《规划》相关内容。
三、做好入库项目的支撑服务
一是推动项目优先落实示范工程,积极协调将具有重大战略价值和市场前景的新技术优先落实示范工程,并支持纳入各类国家级示范项目及地方相关规划。二是将项目实施成效作为国家能源研发创新平台建设管理的重要依据,支持项目科技创新成果突出的实施主体牵头或参与国家能源科技创新任务,充分发挥行业引领的示范作用。三是我局将定期向银行等金融机构推送《“十四五”能源科技创新项目清单》,对符合条件的项目,降低能源企业融资成本,加大能源科技投入强度。四是鼓励项目成果优先纳入能源领域首台(套)重大技术装备清单、能源产业技术装备推广指导目录,推动产业化推广。五是积极协调解决项目实施中遇到的问题,各省级能源主管部门积极协调地方有关部门,统筹推进本地区有关项目实施工作。六是研究建立科技创新成果定期公告制度,通过新闻发布会、能源工作会议、能源科技大会等平台加强项目重大科技创新成果的宣传推广。
四、注意事项
(一)项目材料不应涉及国家秘密、个人信息和其他敏感信息。
(二)项目承担单位须对项目材料的真实性负责。凡发现或通过举报发现项目冒用科研成果、知识产权、提供虚假申报材料等情况,一经查实,取消项目资格。
(三)项目承担单位应加强资源统筹和要素整合,集中力量开展技术攻关及应用示范。不鼓励同一单位或同一研究团队分散力量在同方向下牵头或参与多个项目。
(四)同一项目只能通过单个推荐单位推荐,不得通过变换项目名称等方式多头推荐和重复推荐。
请各推荐单位于2022年11月25日前进入国家能源科技资源平台(http://10.83.1.1)填写推荐项目材料(详见附件2),并于形成第一批推荐项目名单(详见附件3),加盖公章扫描上传至国家能源科技资源平台(填报说明详见附件4)。
联系电话:010-81929213 010-81929235 010-81929237
附件:1.《“十四五”能源领域科技创新规划》重点任务榜单
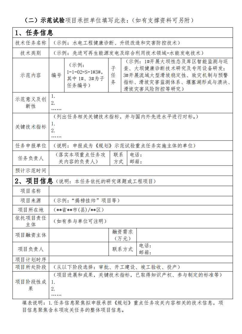
2.“十四五”能源领域科技创新项目信息表
3.“十四五”能源领域科技创新项目推荐汇总表
4.“十四五”能源领域科技创新项目推荐单位填报说明
国家能源局综合司
2022年10月14日
























