北极星碳管家网讯:近日,国务院国资委首次举办央企上市公司ESG专项培训。64家央企集团在京代表现场参会,320家其他央企集团及控股上市公司代表线上参加培训,共计98家央企和286家上市公司。
此前,国务院国资委发布《提高央企控股上市公司质量工作方案》。《方案》对提高央企控股上市公司质量工作作出部署,要求贯彻落实新发展理念,探索建立健全ESG体系,推动更多央企控股上市公司披露ESG专项报告,力争到2023年相关专项报告披露“全覆盖”。
“ESG”是什么?
所谓的ESG,实际上是一种关注企业环境、社会、治理绩效而非财务绩效的投资理念和企业评价标准,其含义为E(Environment 环境)、S(Social 社会伦理)、G(Governance 公司治理)。包括信息披露、评估评级和投资指引三个方面,是社会责任投资的基础,是绿色金融体系的重要组成部分。ESG评级是ESG体系建设的关键环节,同样,ESG是衡量上市公司是否具备足够社会责任感的重要标准。而ESG中的E (Environment,环境):指公司在环境方面的积极作为,符合现有的政策制度、关注未来影响等,包括投入和产出两个方面。投入主要涵盖能源、水等资源的投入。产出主要包括温室气体的排放、资源消耗、废物污染、沙漠化率、生物多样性等。
ESG有多大意义?
ESG是可持续发展理念在企业微观层面的具体反映,也是从环境、社会和治理三个方面对企业可持续发展及长期投资价值进行评价的重要衡量维度。“双碳”背景下,不仅仅是能源企业或者高耗能企业,每一家企业的环境责任都在被更加量化和显化,ESG信披日益成为主流共识。这意味着社会对企业运作的外部影响有了新的认识,对企业价值有了新的评估标准。越来越多的投资方将ESG因素引入公司投资决策框架,衡量一个企业能否被称得上“好企业”,财务指标不再是考量的唯一标准。企业在环境、社会、治理层面的表现,正越来越被看重。本次中央ESG培训会议指出,中央企业的上市公司作为企业业务经营重要主体,在资本市场具有广泛影响力,要在我国ESG领域切实发挥先锋示范作用,从集团层面加强对ESG的重视,在董事会建立ESG工作决策和监督机制。央企控股上市公司要建立ESG工作制度、明确ESG重点议题、编制发布高水平ESG报告,不断提高ESG专业治理能力和风险管控能力。为我国企业积累经验、提供借鉴。
ESG体系建设重点
据彭博行业研究(Bloomberg Intelligence)统计,截至2021年底,全球ESG资产规模为37.8万亿美元,预计到2025年将达到53万亿美元,占全球资产管理规模的1/3。国务院国资委党委委员、秘书长彭华岗表示,中央企业的上市公司作为企业业务经营的重要主体,在资本市场具有广泛影响力,要在我国ESG领域切实发挥先锋示范作用,中央企业要从集团层面进一步加强对ESG的重视程度,在董事会建立ESG工作的决策和监督机制。彭华岗表示,在对上市公司绩效评价中纳入ESG指标要素。上市企业要建立ESG工作制度、明确ESG重点议题、编制发布高水平ESG报告,不断提高ESG专业治理能力和风险管控能力。中国上市公司协会党委书记、执行副会长柳磊讲授了《上市公司ESG发展现状、趋势和价值》,分享了境内外ESG规则及立法实践、上市公司ESG实践及信息披露情况等,并指出上市公司ESG实践应立足特定发展阶段和经济社会条件,提升长期风险防范能力、可持续发展能力。中国社科院教授钟宏武讲授了《央企ESG现状、挑战与行动》,介绍了ESG最新动向、央企ESG现状与挑战等。他强调,ESG已成为国与国之间软实力较量之一,要站在国家战略高度,研发接轨国际、符合国情的ESG体系,建立中国标准,推动央企在ESG体系建设中发挥示范作用。
ESG市场发展前景
彭华岗提出,中央企业以及上市公司要依托主责主业,在不断提供优质产品和服务的同时,要带头落实“双碳”目标,不断加强能源节约和生态环境保护,坚决落实节能减排、污染防治各项要求;有力支撑国家科技自立自强、乡村全面振兴、区域协调发展等重大战略;积极服务民生事业,推动共同富裕,创造更大社会价值,成为ESG评价的“优等生”。但不可否认的是,中国ESG尚处于起步阶段。彭华岗表示,中央企业以及上市公司要立足实际,与ESG监管机构、研究机构、中介机构等加强交流合作,积极参与构建具有中国特色、与国际准则接轨兼容的ESG信息披露规则、ESG绩效评价和ESG投资指引等,勇于博采众长、先行先试,成为我国ESG体系建设的中坚骨干。
另外,《财富》杂志和《福布斯中国》于8月23日分别发布了中国企业ESG榜单:
福布斯2022中国ESG 50:(排名不分先后)
《财富》中国ESG影响力榜单:

7月25日,深交所全资子公司深圳证券信息有限公司(以下简称深证信息)正式推出国证ESG评价方法。深交所表示,这是积极满足市场多元化ESG投资需求,更好服务绿色低碳和高质量发展的务实举措。
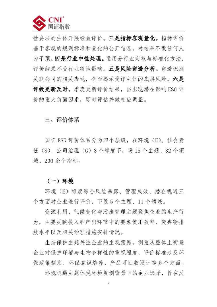
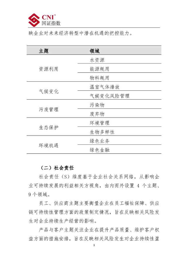
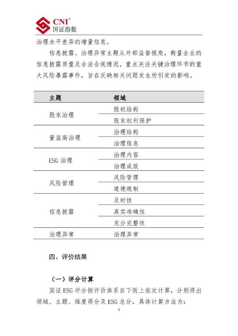
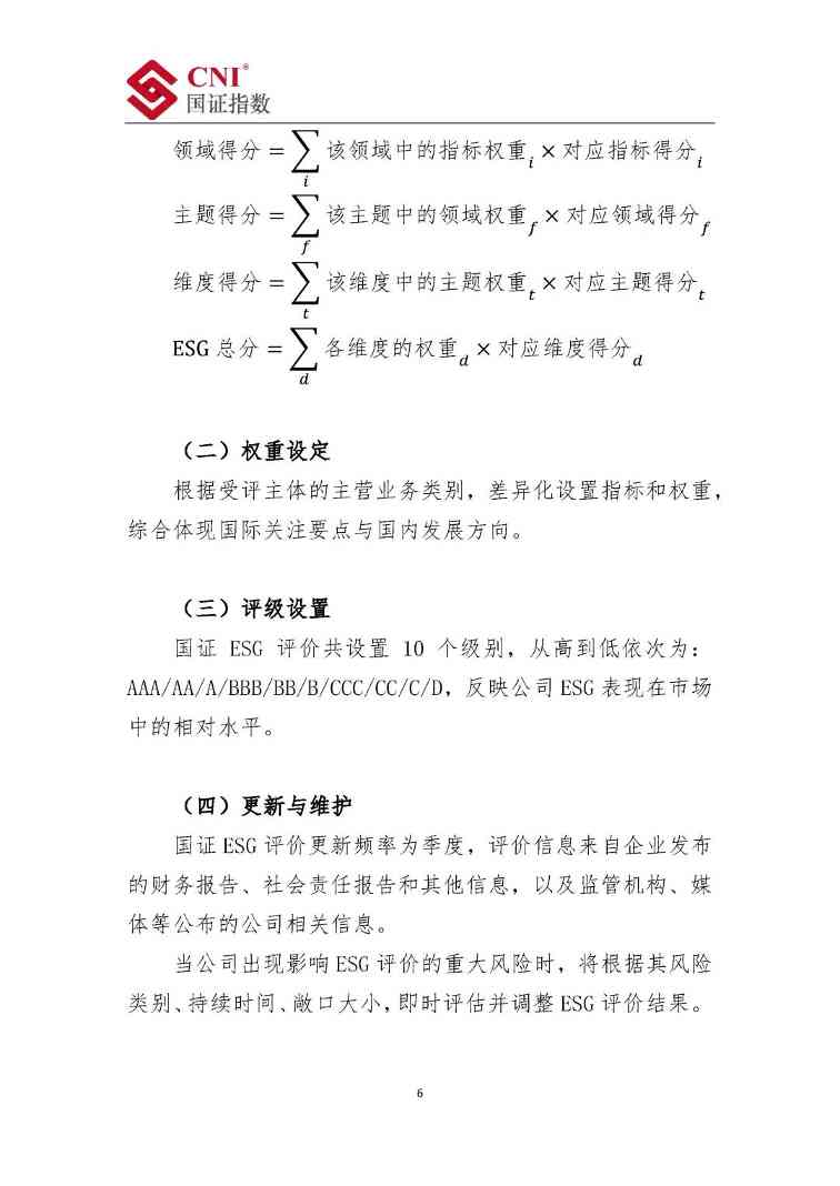
国证ESG评价方法旨在提供适应中国市场的ESG评价工具,在环境、社会责任、公司治理3个维度下,设置15个主题、32个领域、200余个指标,全面反映上市公司可持续发展方面的实践和绩效,为深交所进一步推动ESG指数及指数产品发展创新提供坚实基础。









