北极星碳管家网获悉,8月18日,交通运输部办公厅印发《绿色交通标准体系(2022年)》。据了解,标准体系共收录242项绿色交通国家标准和行业标准,包括基础通用标准11项,节能降碳标准101项,污染防治标准78项,生态环境保护修复标准35项,资源节约集约利用标准17项。其中,待制定标准47项,待修订标准44项,包括了行业碳排放核算核查、近零碳交通示范区建设、城市绿色货运配送评估、氢燃料电池公共汽车配置、城市轨道交通绿色运营、水下打捞作业防污染技术等重点标准需求。此外,标准体系还列出了与交通运输行业节能降碳、污染物排放和生态环境保护密切相关的国家标准、生态环境行业标准43项,以促进绿色标准的协同实施。
一、编制背景
发展绿色低碳交通是交通运输行业加强生态文明建设、服务国家碳达峰碳中和目标,深入打好污染防治攻坚战的重要举措。2016年,交通运输部发布了《绿色交通标准体系(2016年)》,系统推进了80项绿色交通标准的制修订工作,标准供给显著增强。
加快建设交通强国对绿色低碳交通发展提出了更高要求。为贯彻落实好习近平生态文明思想以及《中共中央 国务院关于完整准确全面贯彻新发展理念做好碳达峰碳中和工作的意见》《中共中央 国务院关于深入打好污染防治攻坚战的意见》《交通强国建设纲要》《国家综合立体交通网规划纲要》《国家标准化发展纲要》等文件关于绿色发展方面的工作部署,系统规划新形势下绿色交通标准制修订任务,交通运输部组织相关单位,在深入分析国际国内绿色标准发展趋势,对照国家碳达峰碳中和、深入打好污染防治攻坚战等工作要求以及交通运输部“十四五”规划体系中涉及绿色交通建设重点任务的基础上,经过多方调研论证,研究编制了《绿色交通标准体系(2022年)》。
二、编制原则
坚持目标导向。全面对接推进交通运输行业绿色发展的目标任务,优化完善适应加快交通强国建设的绿色交通标准体系,充分发挥标准的基础支撑作用。
坚持协调衔接。充分体现人与自然和谐共生的理念,强化标准间相互协调、相互补充,推进交通运输降碳、减污、扩绿和可持续发展,提升交通运输绿色治理能力水平。
坚持突出重点。在重点领域和关键环节集中发力,加快推进服务碳达峰碳中和目标、深入打好污染防治攻坚战的重点标准供给,以点带面实现突破性进展。
坚持创新引领。加快科技创新成果转化为标准的进程,促进节能环保新技术、新设备、新材料、新工艺等方面标准的有效供给,保持标准体系建设的适度超前。
三、体系范围及主要内容
《绿色交通标准体系(2022年)》范围与2016年版体系一致,主要包括综合交通运输和公路、水路领域与绿色交通发展直接相关的技术标准和工程建设标准。优化交通运输结构、促进绿色交通出行所涉及的综合交通运输和城市客运服务标准,原则上不纳入标准体系。
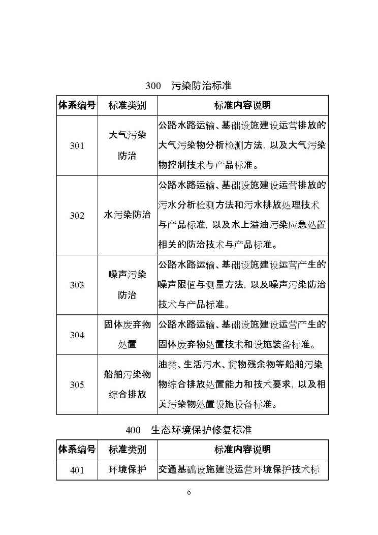
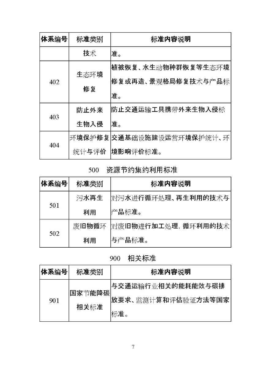
标准体系包括5个部分,即100基础通用标准,200节能降碳标准,300污染防治标准,400生态环境保护修复标准,500资源节约集约利用标准。其中,基础通用标准包括术语和绿色低碳评价两个方面;节能降碳标准包括新能源与清洁能源应用、能耗能效、碳排放控制、节能设计与管理,以及核算与监测等五个方面;污染防治标准包括大气污染防治、水污染防治、噪声污染防治、固体废弃物处置和船舶污染物综合排放等五个方面;生态环境保护修复标准包括环境保护技术、生态环境修复、防止外来生物入侵和环境保护修复统计与评价等四个方面;资源节约集约利用标准包括污水再生利用和废旧物循环利用两个方面。
标准体系共收录242项绿色交通国家标准和行业标准,包括基础通用标准11项,节能降碳标准101项,污染防治标准78项,生态环境保护修复标准35项,资源节约集约利用标准17项。其中,待制定标准47项,待修订标准44项,包括了行业碳排放核算核查、近零碳交通示范区建设、城市绿色货运配送评估、氢燃料电池公共汽车配置、城市轨道交通绿色运营、水下打捞作业防污染技术等重点标准需求。此外,标准体系还列出了与交通运输行业节能降碳、污染物排放和生态环境保护密切相关的国家标准、生态环境行业标准43项,以促进绿色标准的协同实施。
绿色交通标准体系的修订实施将进一步推动交通运输领域节能降碳、污染防治、生态环境保护修复、资源节约集约利用方面标准补短板、强弱项、促提升,加快形成绿色低碳运输方式,促进交通与自然和谐发展,为加快建设交通强国提供有力支撑。
交通运输部办公厅关于印发《绿色交通标准体系(2022年)》的通知
各省、自治区、直辖市、新疆生产建设兵团交通运输厅(局、委),中国远洋海运集团、招商局集团、中国交通建设集团,交通运输各专业标准化技术委员会,部管各社团,部属各单位,部内各司局:
经交通运输部同意,现将《绿色交通标准体系(2022年)》印发给你们。各单位要高度重视绿色交通领域的标准化工作,积极参与相关标准的研究储备和制修订,及时反馈标准体系实施过程中有关意见建议。
交通运输部办公厅
2022年8月10日


















































