北极星碳管家网获悉,近日,浙江省发展改革委、省生态环境厅等10部门联合印发《浙江省清洁生产推行方案(2022—2025年)》,以清洁生产审核为抓手,系统推进工业、农业、服务业等领域清洁生产,加快实施重点行业、重点领域清洁生产改造,综合集成技术、数字、制度、管理等领域创新举措,积极探索大企业带动、大圈层协同清洁生产推进新模式,积极推动碳排放管理领军企业带动传统企业协同减排新方法,培育壮大清洁生产第三方服务,促进实现碳达峰碳中和目标。详情如下:
浙江省清洁生产推行方案(2022—2025年)
推行清洁生产是贯彻落实节约资源和保护环境基本国策的重要举措,是推进生态文明建设、推动减污降碳协同增效的重要内容,是加快推进绿色高质量发展、促进经济社会全面绿色转型的有效途径。为贯彻落实《清洁生产促进法》《“十四五”全国清洁生产推行方案》,加快推行清洁生产,制定本方案。
一、总体要求
(一)指导思想。坚持以习近平新时代中国特色社会主义思想为指导,以节约资源、降低能耗、减污降碳、提质增效为目标,以清洁生产审核为抓手,系统推进工业、农业、服务业等领域清洁生产,加快实施重点行业、重点领域清洁生产改造,综合集成技术、数字、制度、管理等领域创新举措,积极探索大企业带动、大圈层协同清洁生产推进新模式,积极推动碳排放管理领军企业带动传统企业协同减排新方法,培育壮大清洁生产第三方服务,促进实现碳达峰碳中和目标,努力打造美丽中国先行示范区、高质量发展建设共同富裕示范区。
(二)主要目标。到2025年,清洁生产推行制度体系基本建立,高水平全面推行工业领域清洁生产,深层次创新推进农业、服务业、建筑业、交通运输业等领域清洁生产,宽领域探索实施清洁生产新模式、新技术、新产品,全省清洁生产水平大幅提升,能源资源利用效率显著提高,重点行业污染物和碳排放强度明显降低。
到2025年,工业能效、水效大幅提升,化学需氧量、氨氮、氮氧化物、挥发性有机物排放下降完成国家下达指标,全省单位GDP能耗降低14.5%,主要资源产出率较2020年提高20%,新增高效节水灌溉面积12万亩,废旧农膜回收率达90%,秸秆综合利用率稳定在96%以上,新建民用建筑设计节能率达75%,主城区公共领域车辆新能源化比例达80%。
二、突出抓好工业清洁生产
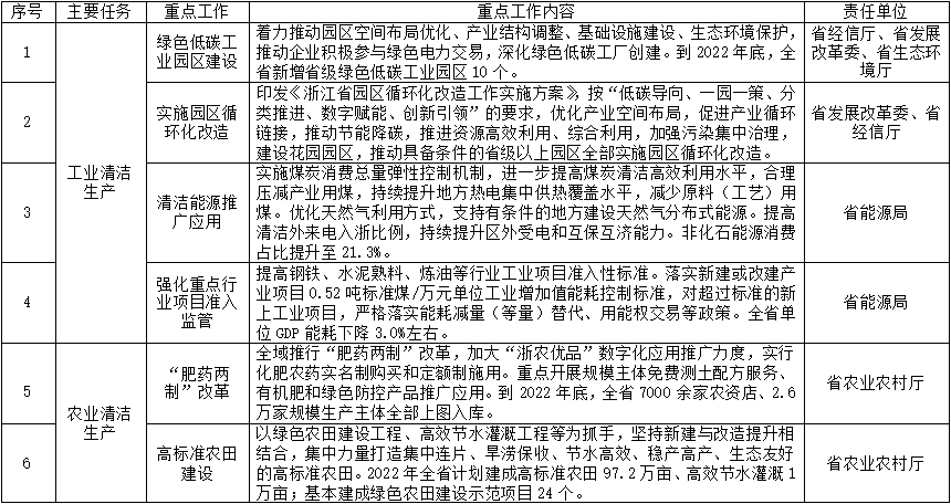
(三)加快构建绿色制造体系。深入实施绿色制造工程,推行工业产品绿色设计,开发工业绿色产品,培育龙头企业打造绿色供应链,培育绿色制造服务体系。推进绿色低碳工业园区建设,着力推动园区空间布局优化、产业结构调整、基础设施建设、生态环境保护,推动企业积极参与绿色电力交易,深化绿色低碳工厂创建。到2025年,建成绿色低碳工业园区50个、绿色低碳工厂500家。(省经信厅、省发展改革委、省科技厅、省生态环境厅、省商务厅,列第一位的为牵头单位,下同。以下各项工作均需各市、县〔市、区〕落实。)
(四)推进重点行业清洁低碳改造。以钢铁、煤炭、水泥、电解铝、平板玻璃等行业为重点,通过完善综合标准体系,严格常态化执法和强制性标准实施,促使一批能耗、环保等达不到标准或淘汰类产能,依法依规关停退出。(省发展改革委、省经信厅、省生态环境厅、省能源局)持续深化“生产制造方式转型示范项目计划”,全面落实节能减碳技术改造项目,常态化支持数字化、智能化、绿色化转型示范项目实施,引导工业企业加快生产方式变革。(省经信厅、省财政厅)实施循环经济“991”行动计划升级版,加快推动电力、建材、石油、化工等行业的循环化改造,组织具备条件的省级以上制造业类园区实施循环化改造。(省发展改革委、省经信厅、省能源局)结合全省经济开发区(园区)整合提升,着力推动园区能源资源梯级利用、原料/产品耦合,推进园区供电、供热、中水回用等公共设施共建共享、系统优化。实施园区循环化改造工程,按照“一园一策、低碳导向、分类推进、数字赋能、创新引领”的原则,推进空间布局优化、产业循环链接、节能降碳、污染集中治理等。到2025年,单位工业增加值二氧化碳排放显著下降,工业领域碳排放总量趋于稳定。(省发展改革委、省经信厅、省能源局)
(五)加强高耗能高排放低水平项目清洁生产评价。对标节能减排和碳达峰碳中和目标,严格高耗能高排放低水平项目准入,对地方谋划新上的石化、化纤、水泥、钢铁等高耗能行业项目进行严格控制,新建、改建、扩建项目应采取先进适用的工艺技术和装备,单位产品能耗、物耗和水耗等达到清洁生产先进水平。(省发展改革委、省生态环境厅、省经信厅、省能源局)提高工业项目准入标准,将“十四五”单位工业增加值能耗控制标准降至0.52吨标准煤/万元,对超过标准的新上工业项目,严格落实能耗减量(等量)替代、用能权交易等政策。强化对年综合能耗5000吨标准煤以上高耗能项目的节能审查管理。对不符合所在地区能耗控制相关要求、不符合煤炭消费减量替代或污染物排放区域削减等要求的高耗能高排放低水平项目予以停批、停建。(省能源局、省生态环境厅)到2025年,完成重点行业强制性清洁生产审核企业数1000家以上。(省生态环境厅)
(六)加快燃料原材料清洁替代。加大清洁能源推广应用,提高工业领域非化石能源利用比重。实施煤炭消费总量弹性控制机制,进一步提高煤炭清洁高效利用水平,合理压减产业用煤,持续提升地方热电集中供热覆盖水平,减少原料(工艺)用煤。优化天然气利用方式,支持有条件的地方建设天然气分布式能源。提高清洁外来电入浙比例,持续提升区外受电和互保互济能力。到2025年,非化石能源消费比重达到24%左右。(省能源局)因地制宜推行热电联产“一区一热源”等园区集中供能模式,替代小散工业燃煤锅炉,减少煤炭用量,实现大气污染和二氧化碳排放源头削减。(省能源局、省生态环境厅)推进原辅材料无害化替代。(省生态环境厅、省经信厅)
三、加快推进农业清洁生产
(七)推动农业生产投入品减量。加强农业投入品生产、经营、使用等各环节的监督管理,科学、高效地使用农药、化肥、农用薄膜和饲料添加剂,减少农业生产资料的投入。全域推行“肥药两制”改革,实行化肥农药实名制购买和定额制施用,到2025年,实现全省“肥药两制”改革县域全覆盖,建成“肥药两制”改革农资店1000家,培育“肥药两制”试点主体1万家。开展绿色防控替代化学防治行动,提高生物农药防治效果,优化用药结构。深入开展畜禽标准化养殖和水产健康养殖示范,加快推进兽用抗菌药、水产养殖用药减量化。到2025年,全省主要农作物化肥利用率(氮肥)达到43%以上,主要农作物绿色防控覆盖率达到50%以上。(省农业农村厅)
(八)提升农业生产过程清洁化水平。改进农业生产技术,形成高效、清洁的农业生产模式。大力推进高标准农田建设,实施绿色农田建设工程,统筹发展高效节水灌溉设施,不断提高农业用水效率。深化测土配方施肥,推进有机肥替代化肥、配方肥替代平衡肥,推广机械深施、种肥同播、侧深施肥、水肥一体等高效施肥方式。推广低毒低残留农药,扩大可降解农膜应用,建设农田氮磷生态拦截沟渠系统,减少种植业面源污染。推进饲料环保化,推广生物饲料、新型疫苗、新型安全高效饲料添加剂,推进养殖尾水生态化治理,减少畜牧业、水产养殖业污染。到2025年,建成省级美丽牧场1500家,规模以上水产养殖主体尾水零直排率达到100%。(省农业农村厅)
(九)加强农业废弃物资源化利用。以秸秆全量化利用试点县创建为契机,构建秸秆“收储运、加工、利用”新模式,大力推进秸秆多途径、高值化利用和闭环化管理,到2025年,全省秸秆综合利用率达到96%以上,离田利用比例进一步提高。加强废旧农膜和肥药包装废弃物回收利用,逐步开展捕捞渔具、畜禽诊疗等农废回收处理。因地制宜采取堆沤腐熟还田、生产有机肥、生产沼气、沼液和生物天然气等方式,加大畜禽粪污资源化利用和无害化处理力度。到2025年,全省农药包装废弃物、肥料包装废弃物以及废旧农膜回收率均达到90%以上,畜禽粪污资源化利用和无害化处理率保持92%以上。(省农业农村厅)因地制宜鼓励利用次小薪材、林业三剩物进行复合板材生产、食用菌栽培和能源化利用。(省林业局)
(十)推广农业清洁生产新模式。加快构建种植业、畜禽养殖业、水产养殖业清洁生产技术体系,大力推广“稻渔综合种养”“渔菜共生”“茶羊共生”等绿色生态种养模式。(省农业农村厅)大力推广农光互补、光伏+设施农业等低碳农业模式,合理利用生物质能、地热能,逐步减少设施农业对化石燃料需求,推进大棚、冷库等设施农业能源自发自用。(省农业农村厅、省能源局)发展林业循环经济,推广“林药”“林菌”“林禽”“林蜂”等林下种养模式,推动林下经济高质量发展。(省林业局)
四、积极推动其他领域清洁生产
(十一)推动建筑业清洁生产。提高新建建筑节能设计标准,推进既有建筑和市政基础设施节能改造,组织开展建筑领域绿色低碳技术与政策研究。提升建筑可再生能源应用力度,鼓励智能光伏与绿色建筑融合创新发展,鼓励既有建筑安装光伏系统,探索应用微风发电系统,积极推广其他可再生能源和余热废热利用,探索“光储直柔”技术在建筑中的应用。到2025年,新建民用建筑设计节能率达75%,装配式建筑占新建建筑比例达35%。强化绿色低碳建筑的建设管理、评估审查、能效监测等。(省建设厅)大力发展钢结构等装配式建筑,鼓励有条件的企业打造装配式建筑产业基地,加快推进装配化装修。(省建设厅)
(十二)推进服务业清洁生产。强化餐饮、住宿等行业企业清洁生产理念,探索碳标签服务,减少一次性物品使用,推进星级酒店一次性塑料用品禁限工作,推动餐饮厨余垃圾资源化利用。(省文化和旅游厅、省商务厅、省建设厅)从严控制洗浴、人工滑雪场、高尔夫球场、洗车等高耗水服务业用水,优先利用再生水等非常规水源,推广循环用水技术工艺。(省水利厅)推进快递包装绿色转型,鼓励包装生产、电商、快递等上下游企业建立产业联盟,推动生产企业开展包装减量化,鼓励电商、快递企业与商业机构、物业服务企业合作,设立快递包装循环回收点。到2025年电商快件基本实现不再二次包装,可循环快递包装应用规模达150万个。(省邮政管理局、省商务厅)加快信息服务业绿色转型,推进数据中心等新型基础设施绿色低碳提升,建立绿色运营维护体系。(省发展改革委、省经信厅)
(十三)加强交通运输领域清洁生产。加快运输装备绿色升级,加大新能源在交通运输领域的应用力度,推广新能源等在船舶、中重型货车的应用,推进新一轮老旧营运柴油货车等更新淘汰。优化调整运输结构,加快建设综合立体交通网,完善铁路运输支线网络,推动铁路、水路承运比重,提升多式联运水平,发展集装箱江海河联运,深化港产城融合。实施开展多式联运衔接水平提升工程,推进船型标准化、推广标准化载运单元、升级“四港”联动智慧物流云平台。提高运输组织效率,引导货车大型化、厢式化、专业化发展,规范发展网络货运等新业态。优化公共出行方式,深入实施公共交通优先发展战略,纵深推动城乡客运一体化。到2025年,主城区公共领域车辆新能源化比例达80%,集装箱铁水联运量年均增长达15%,城乡公交一体化比例达85%。(省交通运输厅)
五、加强清洁生产科技创新和产业培育
(十四)加强科技创新和成果转化。实施清洁生产科技创新工程,加强清洁生产领域基础研究和应用技术创新性研究。深化实施“双尖双领”计划,围绕工业产品绿色设计、能源清洁高效低碳安全利用、污水资源化、农业节水灌溉控制、多污染物协同减排、有毒有害气体防控、固体废弃物资源化等方向争取突破一批核心关键技术,研制一批重大技术装备。到2025年,取得清洁生产领域重大科技成果10项以上。(省科技厅)实施先进技术成果转化工程,发挥国家绿色技术交易中心和省内清洁生产相关新型研发机构等技术应用转化平台作用,协同推进源头减量、过程控制、末端治理等清洁生产技术装备应用转化应用,培育一批拥有自主知识产权、掌握清洁生产核心技术装备的企业。(省科技厅、省发展改革委)实施清洁生产科技创新工程,推进基础前沿研究、关键核心技术创新、先进技术成果转化,到2025年力争实现4项以上基础前沿重大创新、取得4项以上原创性成果,加速低碳先进技术转化,促进重点行业绿色转型升级。(省科技厅)
(十五)发展清洁生产第三方服务。创新清洁生产服务模式,探索构建以绩效为核心的清洁生产服务支付机制。培育发展包括咨询、审核、评价、认证、设计、改造等在内的“一站式”清洁生产咨询服务,有效发挥第三方服务机构对清洁生产工作的支撑作用。加强第三方服务机构管理,探索建立第三方服务机构行业准入、考核管理、责任追溯等机制,加强行业人才培养和专业培训,培育一批高水平、专业化的清洁生产服务机构,推动全省清洁生产第三方服务市场规范有序发展。(省发展改革委、省生态环境厅、省经信厅、省能源局)
(十六)提升清洁生产数字化水平。加快新一代信息技术在绿色制造、清洁生产领域的应用,加快建立快捷柔性化生产新模式,提升绿色技术创新、绿色制造和运维服务的数字化水平。建立覆盖主要工业产品全生命周期资源能源消耗、污染物排放、碳排放的公共数据库,系统推进计量标准、采集管理、监测分析等保障体系建设。(省经信厅、省生态环境厅、省市场监管局、省能源局)推进“双碳智治”应用建设,建立多跨协同的能源消费及碳排放信息共享机制,为企业提供节能诊断、碳效诊断、碳技术、碳金融等服务,助力企业低碳转型。(省发展改革委)加快推进“工业碳效码”场景建设,精准识别高碳行业企业,择优推广一批优秀节能降碳技术装备产品目录,组织一批节能降碳技术改造项目,实现重点节能降碳技术改造项目网上申报、网上推进、网上考评。(省经信厅)迭代“减污降碳在线”应用,以源头管控、过程控制、末端治理三条路径为依托,建立减污降碳协同指数,助推企业绿色低碳发展。(省生态环境厅)打造“浙农优品”应用,打通肥药购销、农废回收等环节业务流和数据流,推动农产品肥药全流程管理数字化场景应用建设。(省农业农村厅)
六、深化清洁生产推行模式创新
(十七)创新领军企业清洁生产推行模式。推动省内重点行业领军企业实施清洁生产变革,引领带动一批关联企业提升清洁生产水平,实施一批清洁生产项目,推动产业链上、中、下游全链式绿色发展,推进产业链同环节、集聚型企业清洁化提升改造,构筑具有浙江辨识度的清洁生产型“产业生态圈”。(省发展改革委、省生态环境厅、省经信厅)加强绿色金融政策支持,引导开发性政策性金融机构为企业清洁生产提供长期稳定的融资服务。(省地方金融监管局、人行杭州中心支行、浙江银保监局)依托国家绿色技术交易中心,聚焦节能降碳、污染治理、资源循环等领域,深入推进绿色技术交易及应用,引领产业生态圈关联企业技术革新。(省发展改革委、省科技厅)实施清洁生产型“产业生态圈”试点工程,以大制造、大化工、大消费等行业领军企业为重点,选取10个左右具有较强引领辐射效应的领军企业,实施全方位、宽领域、深层次的清洁生产变革。(省发展改革委、省科技厅)
(十八)创新清洁生产审核管理模式。鼓励各地探索推行企业清洁生产审核分级管理模式。(省发展改革委、省生态环境厅、省能源局、省经信厅)以能源、建材、有色、化工、印染、造纸、原料药、包装印刷等行业中的高污染、高耗能企业为重点,严格实施强制性清洁生产审核。(省生态环境厅、省能源局)开展清洁生产审核管理试点工程,推动浙江省重点行业的清洁生产审核,以园区或产业集聚区作为开展整体清洁生产审核的载体,创新开展“以行业性、区域性为主的整体清洁生产审核”新模式。(省生态环境厅)鼓励其他行业企业开展自愿性清洁生产审核,如需评估验收可参考强制性清洁生产审核程序开展工作。(省经信厅)探索清洁生产审核与排污许可制度、环境影响评价制度、环境信用评价制度等有效衔接,研究将碳排放指标纳入清洁生产审核。(省生态环境厅)到2025年底,重点行业企业基本达到国内清洁生产先进水平。(省发展改革委、省生态环境厅、省经信厅)
(十九)探索清洁生产区域协同推进。在实施“一带一路”、长江经济带、长三角一体化、山海协作等区域发展重大战略中,积极参与探索建立清洁生产协同推进机制,统一清洁生产评价认证和审核要求,联合开展技术推广,协同推进重点行业清洁生产改造。(省发展改革委)环杭州湾等区域实施钢铁、石化化工、工业涂装、包装印刷等行业清洁生产改造,推动细颗粒物(PM2.5)和臭氧(O3)协同控制,推进区域大气污染联防联控。浙中、浙南等地区重点实施化工、电镀、印染、化学原料药等行业清洁生产改造,减少氨氮和磷污染物排放。(省生态环境厅、省经信厅、省发展改革委)
七、组织保障
(二十)加强组织实施。省发展改革委加强组织协调,建立健全多部门横向联动机制,协同推动本方案实施,省生态环境厅、省经信厅、省科技厅、省财政厅、省建设厅、省交通运输厅、省农业农村厅、省商务厅、省市场监管局、省文化和旅游厅、省地方金融监管局、省林业局、省邮政管理局、省能源局等部门按照职责分工抓好重点任务落实。各设区市政府要落实主体责任,结合实际确定本地区清洁生产重点任务,制定具体落实措施。(省级相关部门、地方各级政府)
(二十一)强化政策激励。各级财政积极探索有效方式,支持清洁生产工作。(省财政厅)强化绿色金融支撑,引导企业扩大清洁生产投资。(省地方金融监管局、人行杭州中心支行、浙江银保监局)在清洁生产型“产业生态圈”试点工程中,引导金融机构对清洁生产型“产业生态圈”的重点项目提供绿色信贷。(省发展改革委、省地方金融监管局、人行杭州中心支行、浙江银保监局)加强清洁生产审核和评价认证结果应用,将其作为阶梯电价等差异化政策制定和实施的重要依据。(省发展改革委、省经信厅、省生态环境厅、省能源局)
(二十二)完善标准体系。健全节能标准体系,围绕重点行业,制定一批高质量发展能效引领标准,加快完善用能权使用和交易基础标准体系。(省能源局、省市场监管局)完善绿色产品标准体系,推进统一的绿色产品标准、认证、标识体系建设。(省经信厅、省市场监管局)完善绿色建筑标准体系,健全绿色建材产品标准和认证评价体系。(省建设厅、省市场监管局)
(二十三)提升基础能力。依托省清洁生产中心或相关社会组织加强清洁生产能力建设。组建清洁生产专家库,开展多层次的清洁生产培训。建立清洁生产典型技术和案例数据库,及时总结推广典型案例和经验做法,以点带面形成示范效应。积极组织国际会议、行业展会,鼓励企业开展国际合作,推动清洁生产技术交流。深入开展清洁生产宣传教育活动,积极营造全社会共同推行清洁生产的良好氛围,推动形成绿色生产生活方式。
浙江省清洁生产推行方案2022年重点工作清单




