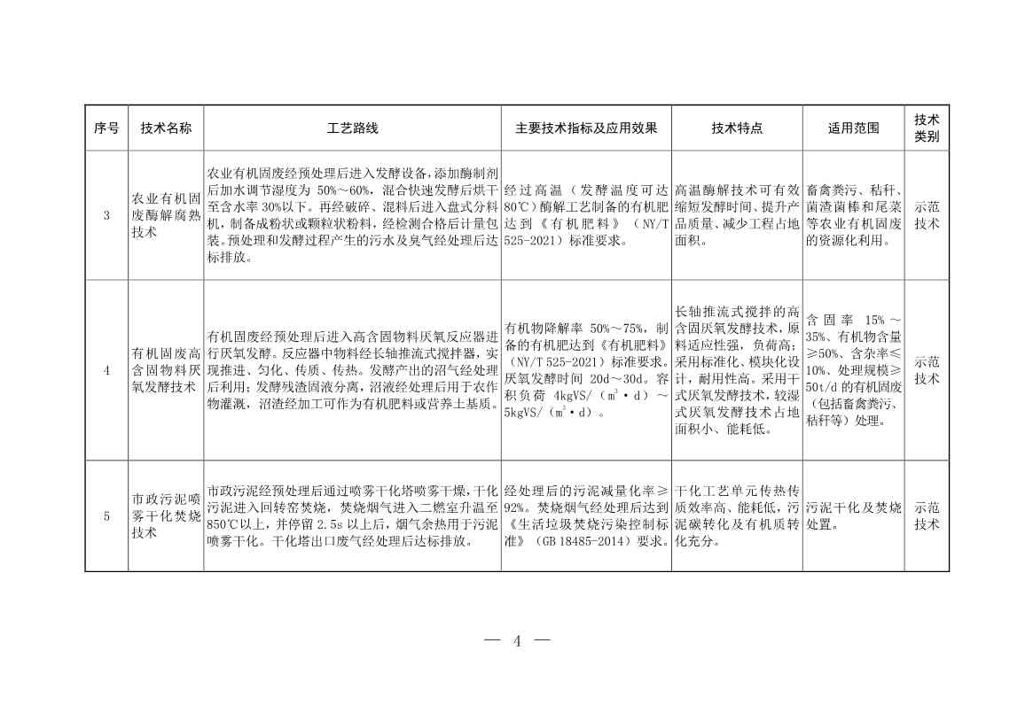
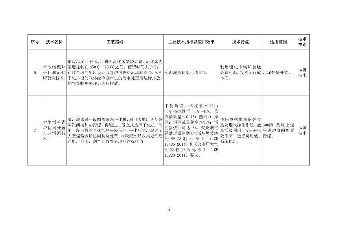
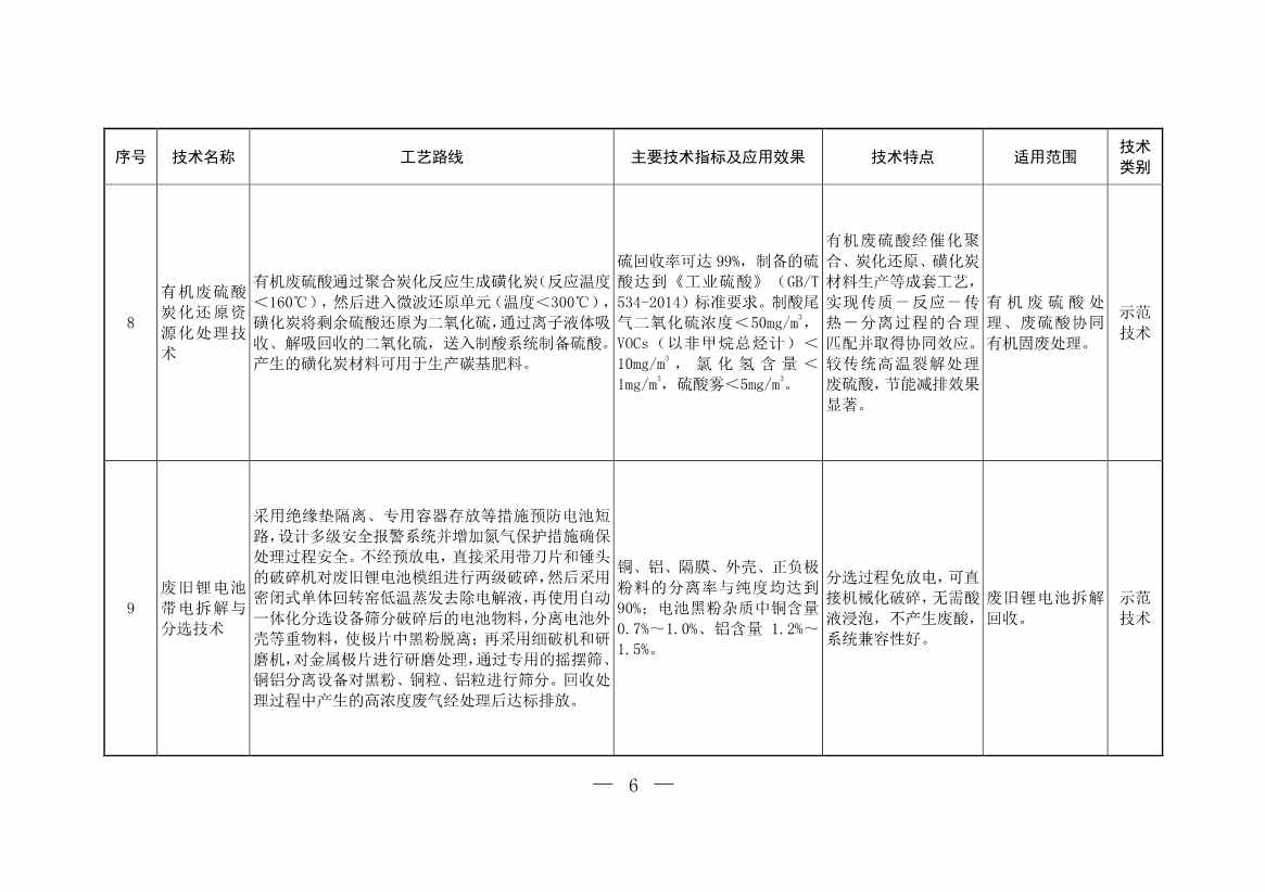
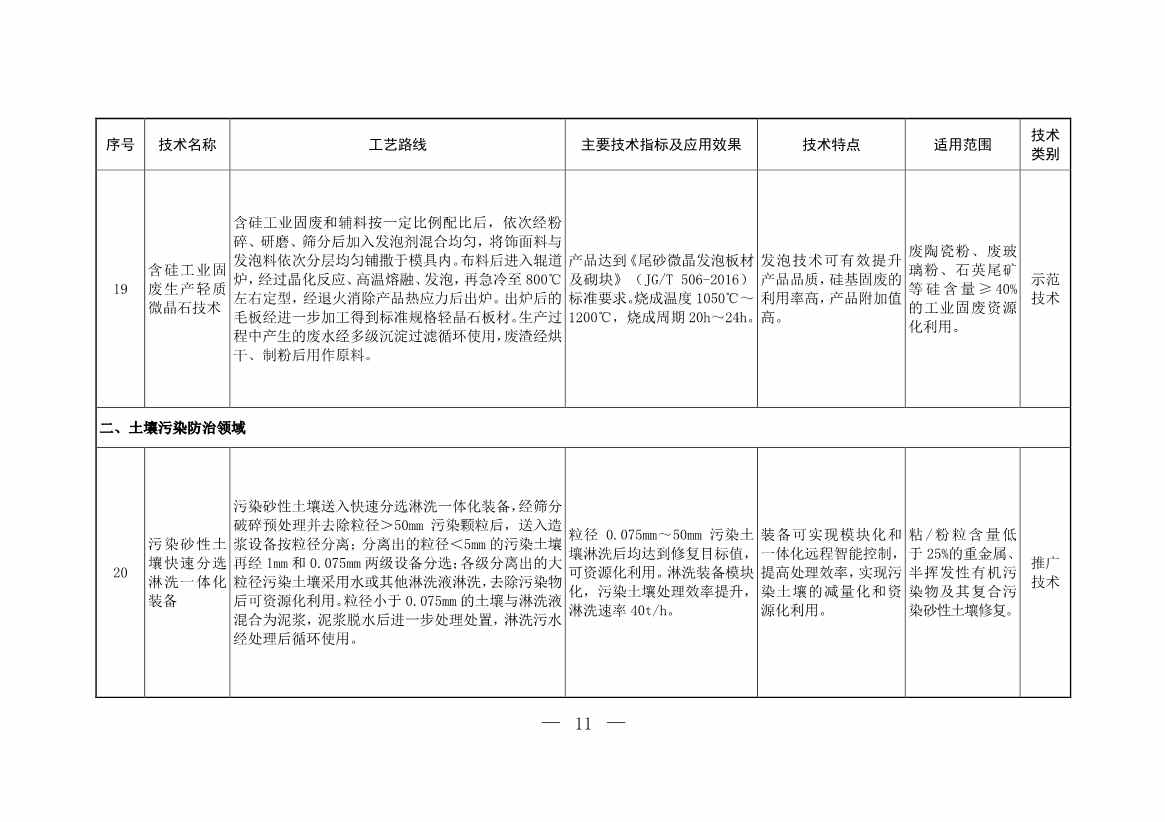
近日,生态环境部发布关于印发2023年《国家先进污染防治技术目录(固体废物和土壤污染防治领域)》的通知,合计23项,其中固体废物污染防治领域包括有机工业固废湍动床气化焚烧技术、多仓式有机固废机械强化快速腐熟技术等技术,土壤污染防治领域领域包括污染砂性土壤快速分选淋洗一体化装备、煤矿酸性矿井水阻隔-风险管控协同技术等。
关于印发2023年《国家先进污染防治技术目录(固体废物和土壤污染防治领域)》的通知
各省、自治区、直辖市、新疆生产建设兵团生态环境厅(局),各部属单位,各国家环境保护工程技术中心和重点实验室、全国性行业组织及有关单位:
为深入贯彻党的二十大精神,认真落实全国生态环境保护大会有关要求,根据《中华人民共和国环境保护法》《中华人民共和国固体废物污染环境防治法》《中华人民共和国土壤污染防治法》相关要求,充分发挥先进技术在固体废物和土壤污染防治工作中的作用,我部征集并筛选了一批先进固体废物和土壤污染防治技术,编制形成2023年《国家先进污染防治技术目录(固体废物和土壤污染防治领域)》,现印发给你们,请结合实际加大先进污染防治技术的推广应用力度。
生态环境部办公厅
2024年1月18日
(此件社会公开)
抄送:国家发展改革委、科技部、工业和信息化部、住房城乡建设部、农业农村部办公厅。
部内抄送:土壤司、固体司。













