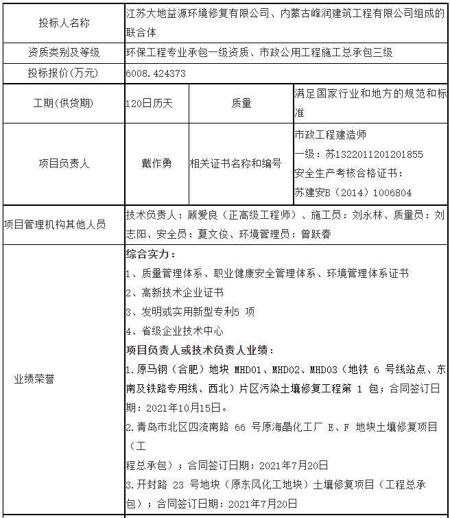
北极星环境修复网获悉,10月11日,内蒙古喀喇沁旗土地收购储备中心污染土壤治理与修复项目(赤峰云铜有色金属有限公司原厂区(覆盖区)土壤治理与修复项目)施工中标候选人公示,第一中标候选人为江苏大地益源环境修复有限公司、内蒙古峰润建筑工程有限公司组成的联合体,投标报价为6008.424373万元。
第二中标候选人为森特士兴集团股份有限公司、中铝环保生态技术(湖南)有限公司组成的联合体。
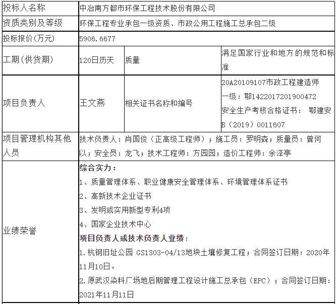
第三中标候选人为中冶南方都市环保工程技术股份有限公司。
喀喇沁旗土地收购储备中心污染土壤治理与修复项目(赤峰云铜有色金属有限公司原厂区(覆盖区)土壤治理与修复项目)施工中标候选人公示
喀喇沁旗土地收购储备中心污染土壤治理与修复项目(赤峰云铜有色金属有限公司原厂区(覆盖区)土壤治理与修复项目)施工招标评标工作已结束,依据评标委员会的评标报告及招标文件,发布中标候选人公示如下:

第一中标候选人信息

第二中标候选人信息

第三中标候选人信息

异议与投诉


