山东阳信县生态环境导向开发(EOD)项目实施主体招标
您好,清泽环保科技有限公司官网
加入收藏
网站首页
技术服务
废物处理服务
环境服务
行业动态
产业新闻
关于我们
您的位置:
首页
>
技术服务
>
废物处理服务
.
技术服务
废物处理服务
环境服务
推荐服务
山东阳信县生态环境导向开发(EOD)项目实施主体招标
发布时间:2026-02-19 04:43:33
人气:
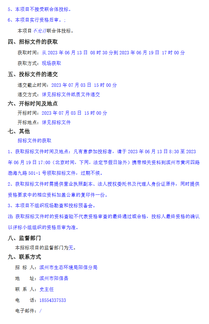
北极星环保网获悉,山东阳信县生态环境导向开发(EOD)项目实施主体招标,项目不接受联合体投标,开标时间为7月3日15时,详情如下:
上一篇 : 上海市嘉定区一污染土壤及地下水修复工程公布中标候选人!
下一篇 : 四川省印发《深入打好土壤污染整治攻坚战实施方案》
推荐资讯
标签arclist报错:指定属性 typeid 的栏目ID不存在。
©2025 清泽环保科技有限公司 版权所有 备案号:
鲁ICP备2025202911号-81
网站地图