环境服务
您好,清泽环保科技有限公司官网
加入收藏
网站首页
技术服务
废物处理服务
环境服务
行业动态
产业新闻
关于我们
您的位置:
首页
>
技术服务
>
环境服务
.
技术服务
废物处理服务
环境服务
推荐服务
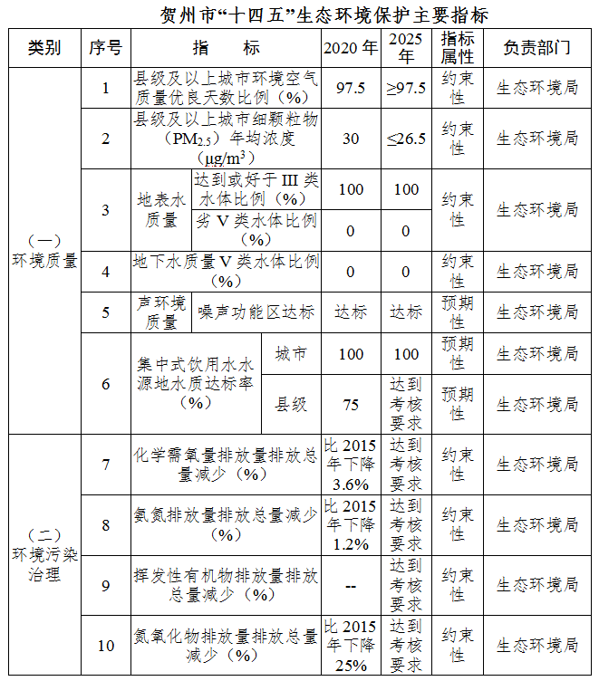
贺州市生态环境保护“十四五”规划印发!
时间:2026-02-13 04:43:40
浏览量:829
15部门联合印发《雅安市“十四五”土壤 污染防治规划》
时间:2026-02-13 04:43:39
浏览量:532
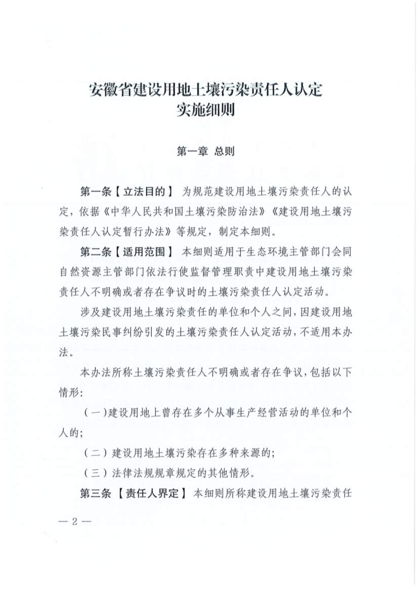
《安徽省建设用地土壤污染责任人认定实施细则》印发!
时间:2026-02-13 04:42:15
浏览量:740
晋煤银海化肥有限责任公司场地污染土壤修复项目(二期) EPC中标候选人公示
时间:2026-02-13 04:42:13
浏览量:618
上海市全域土地综合整治工作管理办法(试行)
时间:2026-02-13 04:42:12
浏览量:673
首页
上一页
84
85
86
87
88
下一页
末页
推荐资讯
©2025 清泽环保科技有限公司 版权所有 备案号:
鲁ICP备2025202911号-81
网站地图