环境服务
您好,清泽环保科技有限公司官网
加入收藏
网站首页
技术服务
废物处理服务
环境服务
行业动态
产业新闻
关于我们
您的位置:
首页
>
技术服务
>
环境服务
.
技术服务
废物处理服务
环境服务
推荐服务
2.4亿!高能环境联合体中标青岛一地块污染场地土壤修复工程!
时间:2026-02-20 04:41:48
浏览量:627
青岛即墨区通济下泊片区旧村改造项目一期地块土壤修复工程 (工程总承包)招标!
时间:2026-02-20 04:40:31
浏览量:599
生态环境部就《地下水污染防治重点区划定技术指南(试行)》有关问题答记者问
时间:2026-02-20 04:40:28
浏览量:847
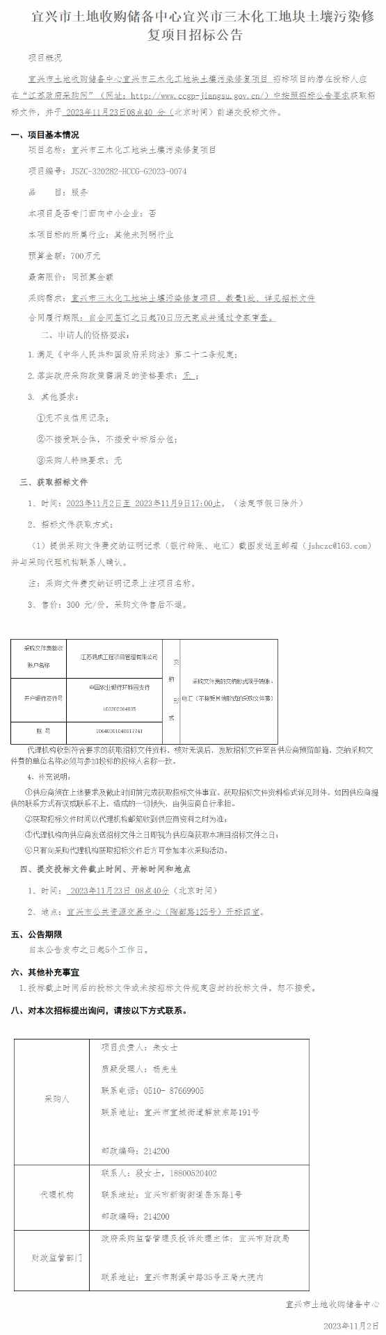
江苏省宜兴市三木化工地块土壤污染修复项目采购公告
时间:2026-02-19 04:49:09
浏览量:762
北京建工修复中标武汉市青山区冶金大道以南(一期)项目(原青山金属回收公司)地块土壤污染修复服务项目!
时间:2026-02-19 04:49:08
浏览量:938
首页
上一页
69
70
71
72
73
下一页
末页
推荐资讯
©2025 清泽环保科技有限公司 版权所有 备案号:
鲁ICP备2025202911号-81
网站地图