环境服务
您好,清泽环保科技有限公司官网
加入收藏
网站首页
技术服务
废物处理服务
环境服务
行业动态
产业新闻
关于我们
您的位置:
首页
>
技术服务
>
环境服务
.
技术服务
废物处理服务
环境服务
推荐服务
全文实录 | 2024年1月生态环境部例行新闻发布会
时间:2026-02-21 04:41:30
浏览量:596
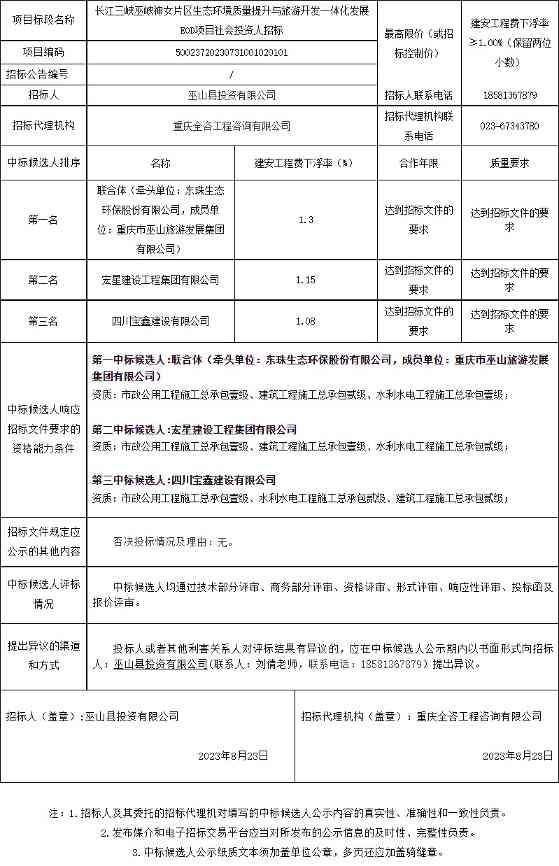
东珠生态牵头预中标超24亿长江三峡巫峡神女片区生态环境质量提升与旅游开发一体化发展EOD项目!
时间:2026-02-21 04:40:15
浏览量:669
绵阳中亚化工厂地块土壤污染治理与修复项目施工评标结果公示!
时间:2026-02-21 04:40:15
浏览量:556
重庆沙坪坝区双碑组团F08-4-2、F08-4-3、F09-1-2及周边规划道路(部分)地块土壤污染修复项目中标候选人公示
时间:2026-02-21 04:40:15
浏览量:807
阜阳市临泉县迎仙镇跨省倾倒危废案污染场地修复项目成交结果公布!
时间:2026-02-21 04:40:12
浏览量:578
首页
上一页
67
68
69
70
71
下一页
末页
推荐资讯
©2025 清泽环保科技有限公司 版权所有 备案号:
鲁ICP备2025202911号-81
网站地图