环境服务
您好,清泽环保科技有限公司官网
加入收藏
网站首页
技术服务
废物处理服务
环境服务
行业动态
产业新闻
关于我们
您的位置:
首页
>
技术服务
>
环境服务
.
技术服务
废物处理服务
环境服务
推荐服务
发挥海洋碳汇在碳中和目标实现中的巨大作用
时间:2026-03-06 04:41:08
浏览量:778
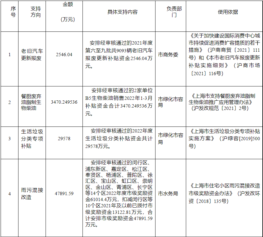
约8.38亿!上海下达2022年节能减排专项资金安排计划(第三批)!
时间:2026-03-06 04:40:39
浏览量:876
国家能源局:助推绿色用能 氢能有望带动形成十万亿级新兴产业
时间:2026-03-06 04:40:39
浏览量:629
首钢集团发布“双碳”工作方案 到2035年碳排放降低30%
时间:2026-03-06 04:40:39
浏览量:583
国网经研院院长助理张兆峰:紧扣低碳转型新特征 加快构建现代能源体系
时间:2026-03-06 04:40:05
浏览量:967
首页
上一页
25
26
27
28
29
下一页
末页
推荐资讯
©2025 清泽环保科技有限公司 版权所有 备案号:
鲁ICP备2025202911号-81
网站地图