废物处理服务
您好,清泽环保科技有限公司官网
加入收藏
网站首页
技术服务
废物处理服务
环境服务
行业动态
产业新闻
关于我们
您的位置:
首页
>
技术服务
>
废物处理服务
.
技术服务
废物处理服务
环境服务
推荐服务
投资2.85亿!原青岛环海有机化工厂地块和青岛市李沧区原陆丰机械厂地块污染场地土壤修复工程(工程总承包)公布招标计划!
时间:2026-02-17 04:45:02
浏览量:904
《四川省建设用地土壤污染风险管控标准》全文发布!
时间:2026-02-17 04:43:59
浏览量:973
国家生态环境标准《生态保护修复成效评估技术指南(试行)》
时间:2026-02-17 04:43:56
浏览量:725
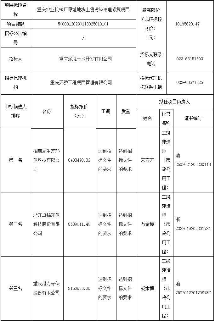
重庆农业机械厂原址地块土壤污染治理修复项目中标候选人公示
时间:2026-02-17 04:42:50
浏览量:641
生态环境部发布国家生态环境标准《污染土壤修复工程技术规范 固化/稳定化》
时间:2026-02-17 04:42:48
浏览量:794
首页
上一页
82
83
84
85
86
下一页
末页
推荐资讯
©2025 清泽环保科技有限公司 版权所有 备案号:
鲁ICP备2025202911号-81
网站地图