废物处理服务
您好,清泽环保科技有限公司官网
加入收藏
网站首页
技术服务
废物处理服务
环境服务
行业动态
产业新闻
关于我们
您的位置:
首页
>
技术服务
>
废物处理服务
.
技术服务
废物处理服务
环境服务
推荐服务
北京:加强土壤污染源头防控 持续深入打好净土保卫战
时间:2026-02-18 04:41:43
浏览量:635
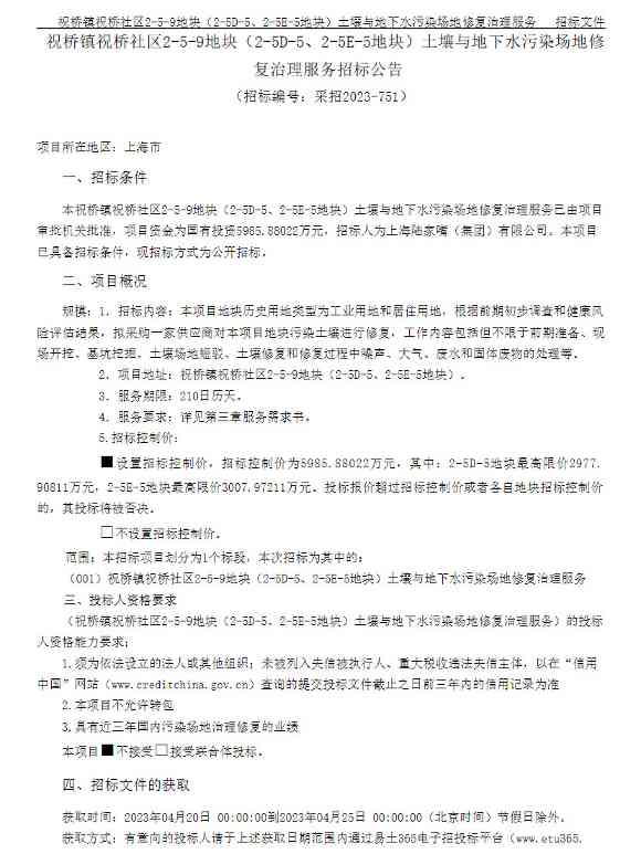
近6000万元!上海祝桥镇祝桥社区2-5-9地块(2-5D-5、2-5E-5地块)土壤与地下水污染场地修复治理服务公开招标!
时间:2026-02-18 04:40:29
浏览量:566
浙江卓锦环保预中标重钢炼钢厂原址地块(道路区域)土壤污染修复项目
时间:2026-02-18 04:40:28
浏览量:547
石嘴山市关于做好2023年度土壤污染重点监管单位相关工作的通知
时间:2026-02-18 04:40:24
浏览量:584
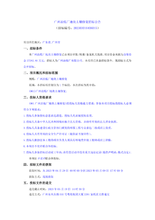
近2.73亿!广州冶炼厂地块土壤修复招标!
时间:2026-02-18 04:40:24
浏览量:916
首页
上一页
80
81
82
83
84
下一页
末页
推荐资讯
©2025 清泽环保科技有限公司 版权所有 备案号:
鲁ICP备2025202911号-81
网站地图