废物处理服务
您好,清泽环保科技有限公司官网
加入收藏
网站首页
技术服务
废物处理服务
环境服务
行业动态
产业新闻
关于我们
您的位置:
首页
>
技术服务
>
废物处理服务
.
技术服务
废物处理服务
环境服务
推荐服务
近14亿!中建三局联合体预中标广东高州市全域土地综合整治项目(一期)投资人暨工程总承包及运营维护服务!
时间:2026-02-22 04:45:58
浏览量:807
赋能西部环保向新向绿 第5届中国环博会成都展今日“蓉”耀启程
时间:2026-02-22 04:44:52
浏览量:526
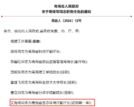
艾海成任青海省生态环境厅副厅长!
时间:2026-02-22 04:44:48
浏览量:700
原汕头市环境保护局党组书记、局长刘长有严重违纪违法被开除党籍
时间:2026-02-22 04:44:46
浏览量:707
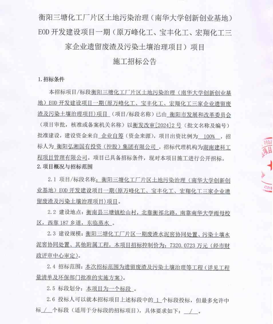
衡阳三塘化工厂片区土地污染治理EOD项目一期施工招标!
时间:2026-02-22 04:43:35
浏览量:538
首页
上一页
67
68
69
70
71
下一页
末页
推荐资讯
©2025 清泽环保科技有限公司 版权所有 备案号:
鲁ICP备2025202911号-81
网站地图