废物处理服务
您好,清泽环保科技有限公司官网
加入收藏
网站首页
技术服务
废物处理服务
环境服务
行业动态
产业新闻
关于我们
您的位置:
首页
>
技术服务
>
废物处理服务
.
技术服务
废物处理服务
环境服务
推荐服务
王家齐任贵州省生态环境厅副厅长!
时间:2026-02-23 04:42:35
浏览量:660
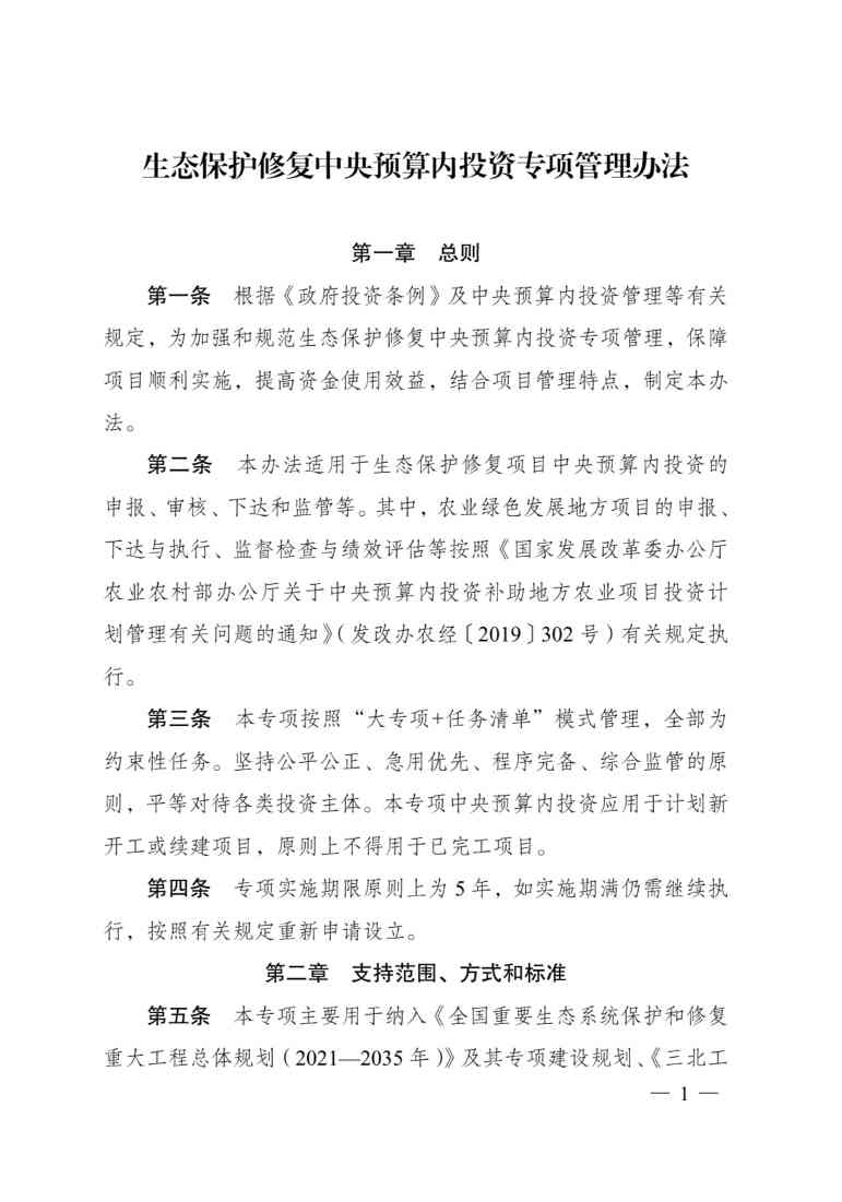
发改委印发《生态保护修复中央预算内投资专项管理办法》
时间:2026-02-23 04:42:33
浏览量:995
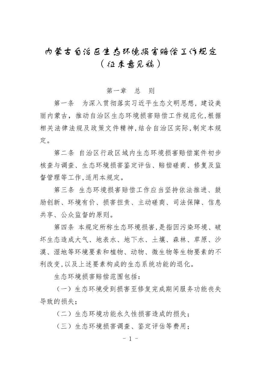
《内蒙古自治区生态环境损害赔偿工作规定》征求意见
时间:2026-02-23 04:42:30
浏览量:516
生态环境部召开4月例行新闻发布会!
时间:2026-02-23 04:42:26
浏览量:713
生态环境部就《关于促进土壤污染风险管控和绿色低碳修复的指导意见》有关问题答记者问
时间:2026-02-23 04:42:25
浏览量:880
首页
上一页
64
65
66
67
68
下一页
末页
推荐资讯
©2025 清泽环保科技有限公司 版权所有 备案号:
鲁ICP备2025202911号-81
网站地图