废物处理服务
您好,清泽环保科技有限公司官网
加入收藏
网站首页
技术服务
废物处理服务
环境服务
行业动态
产业新闻
关于我们
您的位置:
首页
>
技术服务
>
废物处理服务
.
技术服务
废物处理服务
环境服务
推荐服务
中汽协:电动化、氢能化和生物质燃料是汽车零碳发展产品方向,是碳中和的根本途径
时间:2026-03-01 04:40:56
浏览量:766
5000万元 黑龙江省首笔农业政策性碳排放权质押融资贷款在双鸭山落地
时间:2026-03-01 04:40:56
浏览量:784
浙江安吉:“碳汇”计量让生态损害赔偿多一把标尺
时间:2026-03-01 04:40:11
浏览量:518
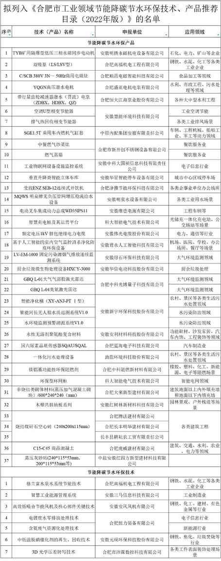
安徽合肥公示工业领域节能降碳节水环保技术、产品推荐导向目录(2022年度)
时间:2026-03-01 04:40:10
浏览量:991
杭州首家县级碳汇管理局挂牌!实现碳汇管理县乡一体化
时间:2026-03-01 04:40:11
浏览量:575
首页
上一页
46
47
48
49
50
下一页
末页
推荐资讯
©2025 清泽环保科技有限公司 版权所有 备案号:
鲁ICP备2025202911号-81
网站地图