产业新闻
您好,清泽环保科技有限公司官网
加入收藏
网站首页
技术服务
废物处理服务
环境服务
行业动态
产业新闻
关于我们
您的位置:
首页
>
产业新闻
.
产业新闻
推荐服务
教育部印发《绿色低碳发展国民教育体系建设实施方案》
时间:2026-03-13 04:41:17
浏览量:788
贵州省煤化工产业发展规划(2022年修订)印发
时间:2026-03-13 04:40:07
浏览量:759
光大环保中标海南博鳌零碳示范区建设项目EPC(施工图设计、施工总承包)
时间:2026-03-13 04:40:03
浏览量:623
IMF总裁:碳价需达每吨75美元 才能实现全球气候目标
时间:2026-03-13 04:40:03
浏览量:941
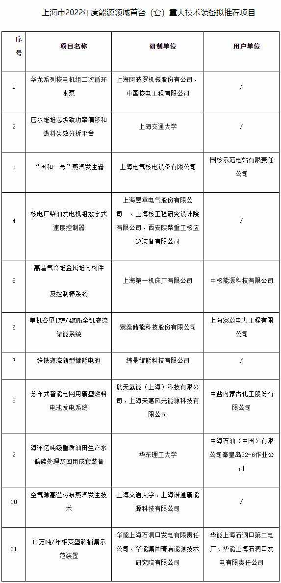
上海市2022年度能源领域首台(套)重大技术装备申报项目拟推荐名单公示
时间:2026-03-12 04:42:08
浏览量:555
首页
上一页
7
8
9
10
11
下一页
末页
推荐资讯
©2025 清泽环保科技有限公司 版权所有 备案号:
鲁ICP备2025202911号-81
网站地图