产业新闻
您好,清泽环保科技有限公司官网
加入收藏
网站首页
技术服务
废物处理服务
环境服务
行业动态
产业新闻
关于我们
您的位置:
首页
>
产业新闻
.
产业新闻
推荐服务
中标价超6000万!大地益源环境中标内蒙赤峰一土壤治理与修复项目!
时间:2026-02-20 04:40:31
浏览量:706
宁夏贺兰山(东麓)金山片区生态综合治理及配套产业开发(EOD)项目实施主体采购项目竞争性磋商
时间:2026-02-20 04:40:28
浏览量:787
贺兰山(东麓)金山片区生态综合治理及配套产业开发(EOD)项目实施主体竞争性磋商结果公告
时间:2026-02-19 04:49:06
浏览量:557
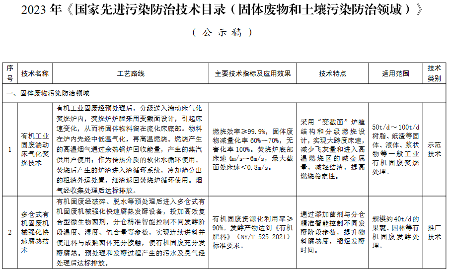
生态环境部公示2023年《国家先进污染防治技术目录(固体废物和土壤污染防治领域)》(公示稿)
时间:2026-02-19 04:45:48
浏览量:836
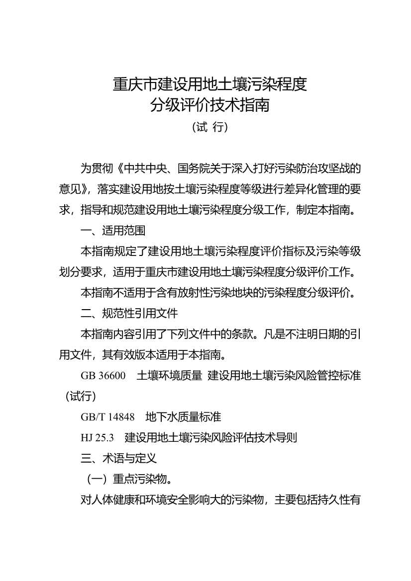
重庆:关于印发建设用地土壤污染程度分级和用途分类技术指南(试行)的通知
时间:2026-02-19 04:44:47
浏览量:639
首页
上一页
71
72
73
74
75
下一页
末页
推荐资讯
©2025 清泽环保科技有限公司 版权所有 备案号:
鲁ICP备2025202911号-81
网站地图