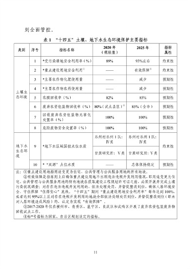
南宁生态环境局印发《南宁市土壤污染防治“十四五”规划》,要求到2025年,全市土壤和地下水环境质量总体保持稳定,局部稳中向好,受污染耕地和重点建设用地安全利用得到进一步巩固提升,土壤和地下水环境风险得到进一步管控。确保到2022年危险废物安全处置率稳定达到100%;到2025年,一次性塑料制品消费量明显减少,替代产品开发应用水平得到提升,塑料污染得到有效控制。到2025年,化肥农药使用量持续减少,农膜回收率85%以上,废弃农资包装物回收率85%以上,回收废弃农资包装物无害化处置率达100%。

















上一页12下一页

