北海市人民政府印发《北海市2022年度土壤污染防治工作计划》,安排加强耕地涉镉污染源排查整治、扎实推进地下水污染防治工作等重点任务。详情如下:
北海市2022年度土壤污染防治工作计划
2022年是党的二十大召开之年,是实施“十四五”规划承上启下的关键一年。全市土壤生态环境保护工作要以习近平新时代中国特色社会主义思想为指导,全面贯彻党的十九大和十九届历次全会以及中央经济工作会议精神,深入贯彻习近平生态文明思想,落实《中共中央 国务院关于深入打好污染防治攻坚战的意见》要求,围绕自治区第十二次党代会提出的“1+1+4+3+N”目标任务体系,按照“品质北海,魅力北海”要求,坚持稳字当头、稳中求进的工作基调,突出精准、科学、依法治污的工作方针,深入打好净土保卫战,以生态环境高水平保护推动北海高质量发展,以优异成绩迎接党的二十大胜利召开。为圆满完成自治区下达的土壤污染防治重点工作任务,特制定本计划。
一、目标指标
2022年,要坚持以保障农产品质量安全、人居环境安全和坚决遏制土壤污染事故发生为底线目标,对照“十四五”目标及时序进度要求,实现全市受污染耕地安全利用率稳定达到90%以上、重点建设用地安全利用得到有效保障;地下水国控区域点位水质级别保持稳定。
二、重点任务
(一)加强耕地涉镉污染源排查整治。
1.开展农用地土壤镉等重金属污染源排查整治。结合农用地土壤污染状况详查、重点行业企业用地土壤污染状况调查、第二次全国污染源普查、建设项目环境影响评价、排污许可、粮食质量安全风险监测等最新数据,持续更新重点区域和污染源整治清单,制定整治方案;对新纳入整治清单的问题原则上应当在1年内完成整治销号。(牵头单位:市生态环境局;责任单位:市农业农村局、自然资源局、粮食和物资储备局,各县区人民政府,涠洲岛旅游区管委会,各园区管委会)
2.开展涉重金属矿区历史遗留固体废物排查整治。认真贯彻落实《广西农用地土壤镉等重金属污染源头防治行动工作方案》《广西涉镉等重金属矿区历史遗留废物排查与整治工作方案》以及北海市相应方案中有关工作的部署,认真执行排查问题清单、整治方案以及工作进度情况报备要求,努力降低粮食重金属超标风险。(牵头单位:市生态环境局;责任单位:市自然资源局、农业农村局、粮食和物资储备局,各县区人民政府,涠洲岛旅游区管委会)
3.开展受污染耕地集中区域污染溯源试点。按照国家和自治区统一部署,开展耕地土壤重金属污染成因排查,督促并指导有关县(区)制定和实施成因排查工作方案,在相关成果基础上开展集中连片耕地土壤污染途径识别和污染源头追溯试点工作。(牵头单位:市生态环境局;责任单位:市农业农村局、粮食和物资储备局,各县区人民政府)
(二)强化工矿企业监管与污染预防。
1.严格建设项目土壤环境影响评价制度。
对涉及有毒有害物质可能造成土壤污染的新(改、扩)建项目,建设单位依法进行环境影响评价,提出并落实防腐蚀、防渗漏、防遗撒等土壤污染防治具体措施。环评审批部门严格环境影响评价文件审批,源头防控,严把审批入口关。(牵头单位:市行政审批局;责任单位:市生态环境局,各县区人民政府,各园区管委会)
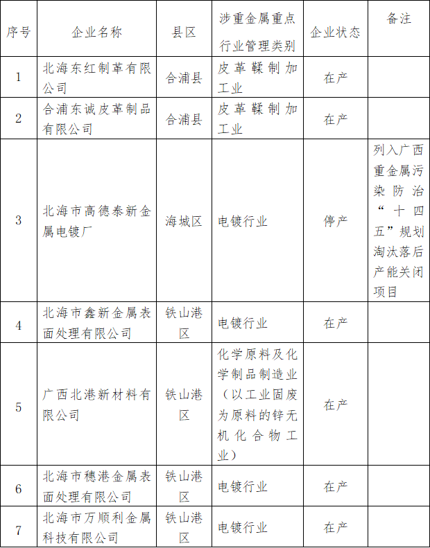
2.严格涉重金属重点行业排放管理。动态更新全口径企业清单,完成以工业固废为原料的锌无机化合物工业企业信息补录。落实全口径重点行业重点重金属污染物排放总量控制要求,执行“减量置换”或“等量置换”制度,严控新增污染项目建设。深入实施重金属减排工程,关闭长期停产的北海市高德泰新金属电镀厂,引导和支持重有色金属采选、冶炼、涉重金属无机化合物工业等行业企业加快实现清洁生产和绿色化提标改造,完成年度重点重金属污染物排放量控制任务。(牵头单位:市生态环境局,海城区政府;责任单位:市发展改革委、工业和信息化局、自然资源局、农业农村局、市场监管局,各县区人民政府,各园区管委会)
3.压实土壤污染重点监管单位监督责任。依法制定年度土壤污染重点监管单位名录,明确并监督落实土壤污染防治义务;开展上年度隐患排查“回头看”及成果分析,全面核验潜在高风险企业隐患状况与整改方案制定情况;组织开展土壤污染重点监管单位周边土壤环境监测。督促重点监管单位规范做好本年度土壤污染隐患排查,自行监测,信息公开,设施、设备或者建(构)筑物拆除的土壤污染防治工作方案备案等相关工作落实。各县区相关工作情况应于每季度结束前5日内报送市生态环境局。(牵头单位:市生态环境局;责任单位:市工业和信息化局,各县区人民政府,涠洲岛旅游区管委会,各园区管委会)
4.统筹重点排污单位与排污许可管理。建立年度重点排污单位名录,充分与全口径企业清单和土壤污染重点监管单位名录相衔接,依法将排放镉、汞、砷、铅、铬等有毒有害大气、水污染物的相关企业纳入名录,并将涉重的重点监管单位纳入排污许可管理。2013年以来已获得国家认定重金属减排的单位,要在其排污许可证上体现减排后的重金属污染物排放总量要求。对纳入大气重点排污单位名录的涉镉等重金属排放企业应按有关排污单位自行监测技术指南规定实现大气污染物中的颗粒物在线自动监测,并与生态环境主管部门的监控设备联网。(牵头单位:市生态环境局;责任单位:市行政审批局、工业和信息化局,各县区人民政府,涠洲岛旅游区管委会,各园区管委会)
5.加快推进涉铊排放企业规范管理。以重有色金属冶炼、钢铁、硫酸制造和磷肥制造、以及含铊灰渣利用等工业行业为重点,全面排查涉铊企业,建立涉铊企业污染风险问题台账以及相应整改方案,并督促落实整改。严格涉铊项目环境准入,限制使用高铊含量原料,督促涉铊企业对矿石原料、主副产品和生产废物,尤其是高铊含量进口矿石中的铊成分进行检测分析,实现铊元素可核算可追踪,降低排入外环境的风险。(牵头单位:市生态环境局;责任单位:市发展改革委、工业和信息化局、市场监管局,各县区人民政府,各园区管委会)
(三)深入实施耕地分类管理。
1.切实加大保护力度。制定农用地土壤环境保护方案。依法将符合条件的优先保护类耕地划为永久基本农田,在永久基本农田集中区域不得规划建设可能造成土壤污染的建设项目。加强农业投入品质量监管,从严查处向农田施用重金属不达标的肥料等农业投入品的行为。(牵头单位:市农业农村局、自然资源局;责任单位:各县区人民政府)
2.开展耕地土壤环境质量类别动态调整。加强耕地土壤环境监测,特别是对产出农产品污染物超标的耕地进行重点监测,强化已采取安全利用措施的耕地和水稻等作物协同监测。结合土壤环境质量例行监测、农用地重点地块监测、农产品检测、治理修复效果评估等,动态调整土壤环境质量类别,并将清单上传全国土壤环境信息化管理平台,不断完善耕地土壤环境质量档案信息,推进耕地分类管理。曾用于生产、使用、贮存、回收、处置有毒有害物质的工矿用地,原则上不宜复垦为种植食用农产品的耕地。(牵头单位:市农业农村局;责任单位:市自然资源局、生态环境局、粮食和物资储备局,各县区人民政府)
3.持续推进受污染耕地安全利用。制定“十四五”受污染耕地安全利用方案及年度工作计划,明确行政区域内安全利用类耕地和严格管控类耕地的具体管控措施。总结有效的农用地安全利用与修复技术模式,开展农用地安全利用示范,持续推进受污染耕地安全利用;鼓励采取种植结构调整、退耕还林还草等措施,确保安全利用类耕地实现安全利用面积达到国家和自治区考核要求。加强粮食收储和流通环节监管,杜绝重金属超标粮食进入口粮市场。(牵头单位:市农业农村局;责任单位:市自然资源局、林业局、生态环境局、粮食和物资储备局,各县区人民政府)
(四)有效管控建设用地土壤污染风险。
1.依法开展土壤污染状况调查和风险评估。推进以用途变更为“一住两公”的地块全面落实土壤污染状况调查和风险评估,完成北海造船厂地块土壤污染状况详细调查,分批推进潜在高风险地块详细调查和风险评估,对列入年度建设用地供应计划的地块,鼓励提前开展土壤污染状况调查,化解建设用地土壤污染风险管控和修复与土地开发进度之间的矛盾。充分发挥环境大数据辅助监管的作用,对注销、撤销排污许可证的企业用地及时纳入监管视野,依法开展土壤污染状况调查。土壤污染重点监管单位生产经营用地的土壤状况调查报告应当依法作为不动产登记资料送交不动产登记机构,并报生态环境部门备案。(牵头单位:市生态环境局、自然资源局;责任单位:市行政审批局,各县区人民政府,涠洲岛旅游区管委会,各园区管委会,市土地储备中心)
2.加强土壤污染风险管控和修复名录地块管理。依法组织开展建设用地土壤污染状况调查报告评审工作。加强对纳入土壤污染风险管控和修复名录的地块进行管理,确保名录内的地块不得办理土地征收、收回、收购、土地供应以及改变土地用途等手续,不得开工建设与风险管控、修复无关的项目,不予批准选址涉及该地块的建设项目环境影响评价文件。加强地块情况遥感核查、现场巡查督察,严惩违法行为,进一步加强建设用地土壤污染联动监管,细化准入管理要求。(牵头单位:市生态环境局、自然资源局;责任单位:市综合执法局、行政审批局、住房城乡建设局、发展改革委、工业和信息化局,各县区人民政府)
3.扎实开展建设用地土壤污染风险管控与修复。根据污染地块名录确定暂不开发利用或现阶段不具备治理修复条件的污染地块,制定并落实年度风险管控计划。依法推进用途变更为“一住两公”的污染地块落实好风险管控与修复工作,推动中石化北海公司原老厂地块治理修复,严控污染地块风险管控和修复过程中产生的二次污染。(牵头单位:市生态环境局,海城区政府;责任单位:市自然资源局、住房城乡建设局,中石化北海公司)
4.规范相关活动从业单位和个人信用管理。每半年一次,公开土壤污染状况调查报告评审情况。按国家相关要求适时组织开展建设用地污染状况调查质量监督检查。依法将从事土壤污染风险管控与修复活动相关活动单位、个人的执业情况和违法行为记入信用记录,纳入全国信用信息共享平台,并向社会公布。(牵头单位:市生态环境局、自然资源局;责任单位:市发展改革委、市场监管局)
5.开展典型行业企业及周边土壤污染状况调查试点。配合自治区在重点行业企业用地调查验收与评估总结的基础上,结合我市实际,聚焦铝压延加工、水泥制造、汽车零部件及配件制造、肥料生产制造等典型行业,开展典型行业企业用地及周边农用地土壤污染状况调查,摸清典型行业企业生产经营活动对企业用地及周边土壤生态环境的影响。(牵头单位:市生态环境局;责任单位:市农业农村局、自然资源局,各县区人民政府,各园区管委会)
(五)扎实推进地下水污染防治工作。
1.推动落实《地下水管理条例》。贯彻落实《地下水管理条例》要求和自治区领导批示精神,组织实施北海市“十四五”地下水环境质量考核区域点位质量保持方案。配合自治区探索开展地下水污染防治重点区划定,建立地下水污染防治重点排污单位名录。按要求开展地下水生态环境保护工作年度评估和地下水环境质量考核。(牵头单位:市生态环境局;责任单位:市水利局、自然资源局,各县区人民政府,涠洲岛旅游区管委会,各园区管委会)
2.持续开展地下水污染状况调查评估。配合自治区持续开展重点化工园区地下水环境状况调查评估工作。规范地下水型饮用水水源环境管理,建立或更新“千吨万人”及以上地下水型饮用水水源地清单。(牵头单位:市生态环境局;责任单位:市水利局、自然资源局、农业农村局,各县区人民政府,铁山港(临海)工业区管委会)
(六)务实推进治理体系与治理能力建设。
1.加强土壤和地下水污染防治项目储备。各县区人民政府、各有关部门要围绕土壤和地下水污染防治重点任务,积极做好土壤和地下水污染防治项目谋划,提高项目储备质量,争取项目入库获得中央及自治区资金支持。(牵头单位:市生态环境局;责任单位:市农业农村局、自然资源局,各县区人民政府,涠洲岛旅游区管委会,各园区管委会)
2.加强土壤生态环境监管体制机制建设。以第二轮中央生态环境保护督察反馈问题整改和土壤污染防治情况审计调查发现问题整改为契机,进一步健全土壤和地下水环境治理体系,确保土壤污染风险管控与修复责任落实。配合自治区完善自治区、市、县三级土壤环境监测网络,建立土壤环境执法工作机制,严厉打击固体废物特别是危险废物非法倾倒或填埋等土壤污染违法行为,提升土壤环境应急处置能力,逐步形成区域土壤污染预警监控体系。(牵头单位:市生态环境局、市政管理局、公安局、市场监管局、农业农村局、自然资源局、商务局、科技局、应急局等按职责牵头;责任单位:各县区人民政府,各园区管委会)
3.提高土壤污染防治科技支撑引领作用。支持开展土壤污染源头预防和管控、污染地块风险管控与治理修复、后期管理等共性关键技术研究及成果转化。鼓励企业、高校和科研院所开展技术创新,研发推广适合我市的土壤、地下水污染治理技术和装备。强化技术指导与帮扶,通过开展培训、专家现场指导帮扶、召开工作推进会等方式,加强对基层管理人员的培训与指导,推动提升土壤环境管理与决策的科学化、专业化及精细化水平。(牵头单位:市科技局、生态环境局;责任单位:市工业和信息化局、住房城乡建设局、交通运输局、自然资源局、农业农村局,各县区人民政府,涠洲岛旅游区管委会,各园区管委会)
三、工作要求
(一)加强组织领导。
各县(区)人民政府是实施土壤污染防治工作的责任主体,要完善土壤污染防治工作政府协调推进机制,制定年度实施方案,定期研究解决土壤污染防治工作中的重大问题。加强《中华人民共和国土壤污染防治法》《广西壮族自治区土壤污染防治条例》等法律法规宣传解读,将土壤污染防治培训纳入党政领导干部培训。开展形式多样的土壤环境宣传教育,营造保护土壤环境的良好社会氛围。
(二)落实相关责任。
各相关单位按照职责分工,积极落实相关任务要求,按照“管发展必须管环保、管生产必须管环保、管行业必须管环保”的原则,进一步细化分工,制定配套措施协同做好年度土壤污染防治重点工作。进一步督促企事业单位加强内部管理,严格依法建设和运营污染治理设施,确保污染物稳定达标排放。对不履行相关法定责任和义务造成土壤污染的,应依法追究其相应法律责任。
(三)保障经费投入。
不断创新投融资模式,加快推动土壤污染防治基金投入运行,积极申报中央专项资金,拓宽土壤治理与修复工作的资金来源。积极落实各级政府环保投入责任,编制年度经费预算要保障各项必要工作经费。督促污染土壤的责任主体切实承担土壤污染治理修复的经济责任;责任主体灭失或责任主体不明确的,由所在地县级人民政府依法承担相关责任。
(四)强化责任考核。
切实落实党政同责、一岗双责。将耕地污染源头管控相关工作任务纳入粮食安全、食品安全考核评议指标并推动落实。将土壤污染防治相关工作任务纳入党政领导生态环境保护目标考核内容,相关考核结果作为领导班子和领导干部综合考核评价的重要依据。加强问责问效,对工作成效好的县区、部门予以通报表扬,对工作进展滞后的县区、部门进行通报批评。
各县区、各有关单位分别于6月20日前、12月20日前将半年、全年工作总结报送由市生态环境局汇总。
北海市2022年度土壤污染防治工作计划任务清单







北海市土壤污染重点监管单位名录(2021年)


北海市2021年全口径涉重金属

建设用地土壤污染风险管控和修复名录


