北极星环境修复网获悉,日前,贵州省生态环境厅贵州省自然资源厅关于发布贵州省建设用地土壤污染风险管控和修复名录(2022年第一批)的通知,详情如下:
贵州省生态环境厅贵州省自然资源厅关于发布贵州省建设用地土壤污染风险管控和修复名录(2022年第一批)的通知
各市(州)生态环境局、自然资源主管部门:
按照《中华人民共和国土壤污染防治法》等有关规定,省生态环境厅会同省自然资源厅组织对提交的建设用地土壤污染风险评估报告、风险管控和修复效果评估报告进行了评审。根据评审结果和地块实际情况,现将有关名录更新发布如下:
一、管控和修复名录地块情况
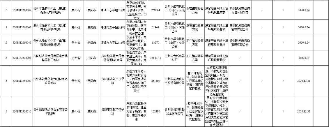
截止目前,全省纳入《贵州省建设用地土壤污染风险管控和修复名录》(2022年第一批)管理地块33块(累计纳入地块78块),其中2022年新增纳入4块,名录地块信息详见附件1。原贵州玉屏湘盛化工有限公司厂区地块继续用作工业用地,暂不纳入名录管理,全国土壤环境信息平台(全国污染地块土壤环境管理系统)(以下简称地块管理平台)中同步申请调整为预关注地块,该地块恢复用作工业用地前,须按土壤污染风险评估评审结论落实管控措施。
二、退出名录地块情况
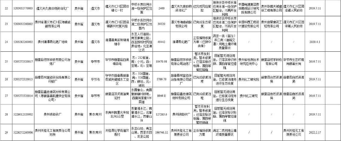
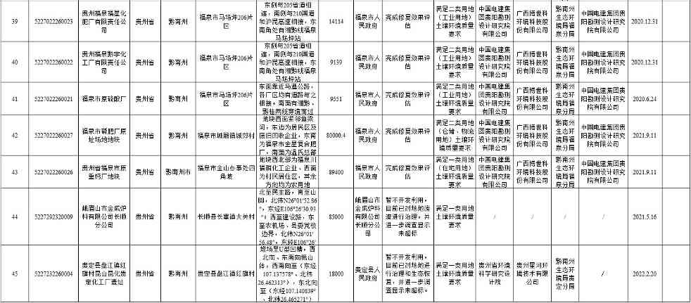
根据地块修复效果评估结论和地方核实情况,贵州省化工研究院试验场地块、贵州轮胎股份有限公司二期治理地块、福泉市磷肥厂原址场地、贵州省福泉市原重钙厂场地4个地块已经修复达到修复目标,同意上述4个地块移出名录,可按规划用地类型用于开发建设;赫章县聚诚锌业有限公司地块、思南县许家坝炼焦废弃工业场地、思南县大河坝镇坡下组雄黄废渣污染场地3个地块已治理并恢复生态,不再用于开发利用,同意上述3个地块移出名录,地块管理平台中同步申请移除名录;赫章县富元科技有限公司该地块以租赁形式继续用作工业用地,目前已落实标识标牌、围挡等管控措施,同意该地块移出名录,地块管理平台中同步申请调整为预关注地块;峨眉山市金成炉料有限公司长顺分公司、贵定县盘江镇红旗村昆山昆化贵定化工厂遗址2个地块暂无规划用途,目前已落实管控措施并进一步调查显示未超标,同意上述2个地块移出名录,地块管理平台中同步申请移除名录;原务川汞矿(板场地块)、原务川汞矿(木油厂地块)、原务川汞矿(罗溪地块)3个地块均属于原务川汞矿厂界外农户耕地,目前已划定土壤环境质量类别并进行优先保护、安全利用或农艺结构调整,同意上述3个地块移出名录,地块管理平台中同步申请移除名录。截止目前,全省移除名录地块45块,其中2021年移除16块、2022年移除1块,移除名录地块信息详见附件2。
三、系统录入地块信息调整情况
根据土壤污染状况调查、地块修复治理和地方核实情况,毕节市织金县熊家场乡糯冲村铅锌矿遗留场地(织金县金顺铅锌选矿厂)已治理并恢复生态,不再开发利用,同意并申请该地块移出地块管理平台;毕节市赫章县宇达氧化锌粉有限公司3、赫章县华成矿产品经营部3、赫章县富泽通有色金属开发有限公司33个地块规划用途、土地使用性质未发生改变,同意上述3个地块纳入预关注地块进行管理,地块管理平台中同步申请调整为预关注地块;贵阳市云岩区“中铁·尚和锦城项目GD(20)018号地块(A05-1地块)”为未超标地块,同意并申请该地块移除地块管理平台。
贵州省生态环境厅
贵州省自然资源厅
2022年3月9日













