北极星碳管家网获悉,8月22日,山东省住房和城乡建设厅发布《山东省绿色建材推广应用导则(试行)》的通知,《导则》指出,山东省行政区域内政府投资或政府投资为主的城镇新建民用建筑全面推广采用绿色建材,新建星级民用绿色建筑应采用绿色建材,绿色建材应用比例不低于30%。鼓励优先选用纳入绿色建材采信应用数据信息库的绿色建材产品,严禁使用国家、山东省明令淘汰、禁止使用的建材产品。
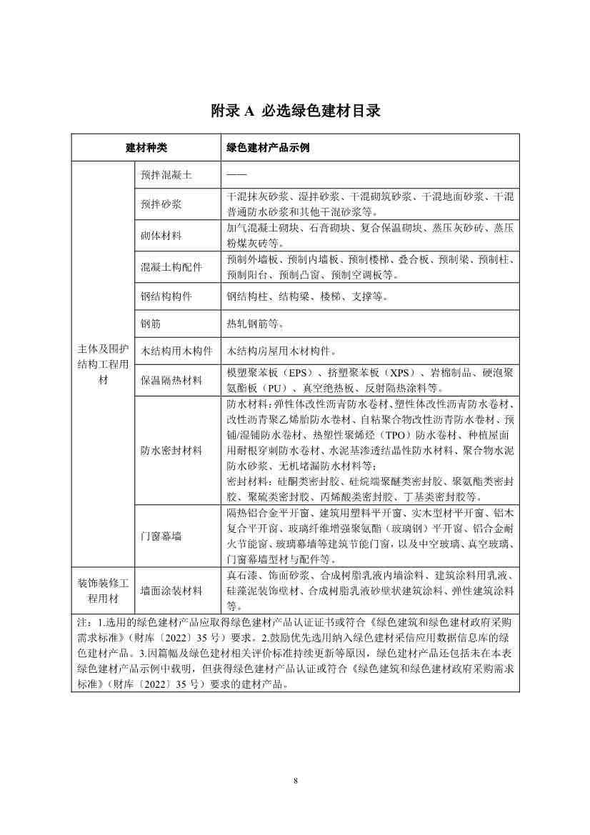
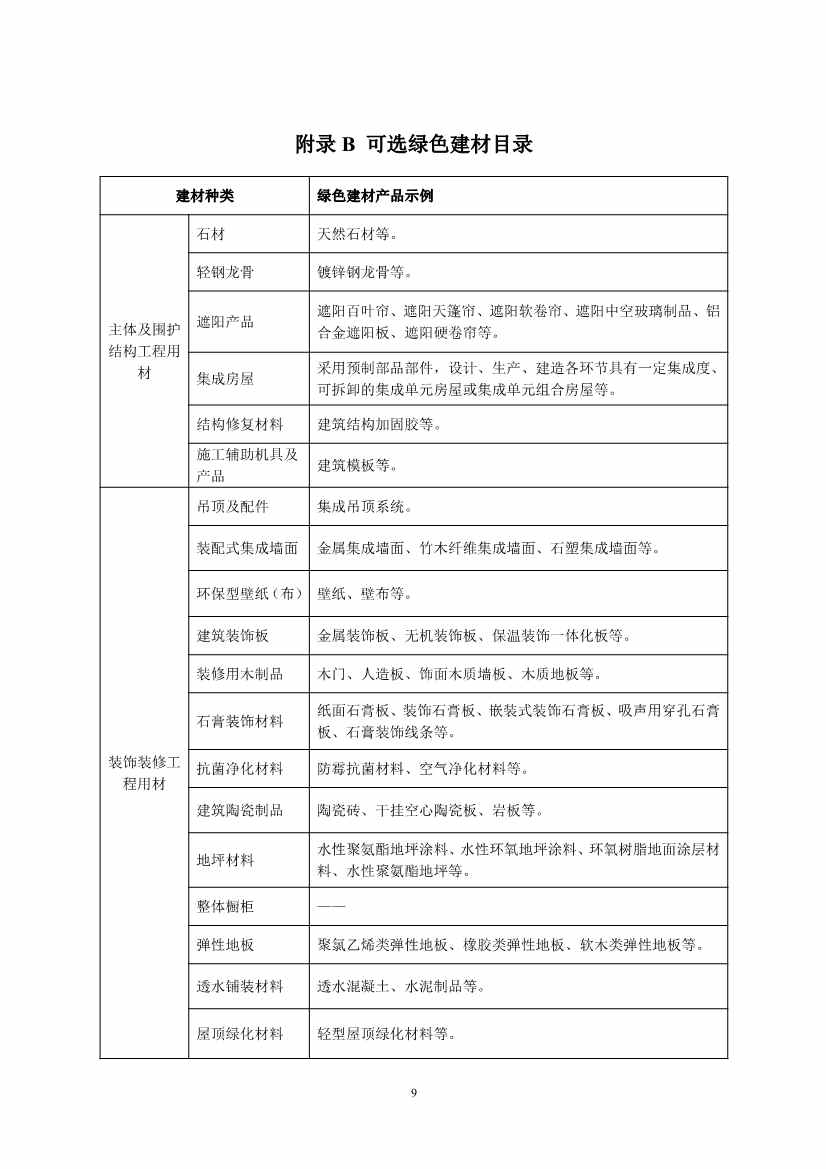
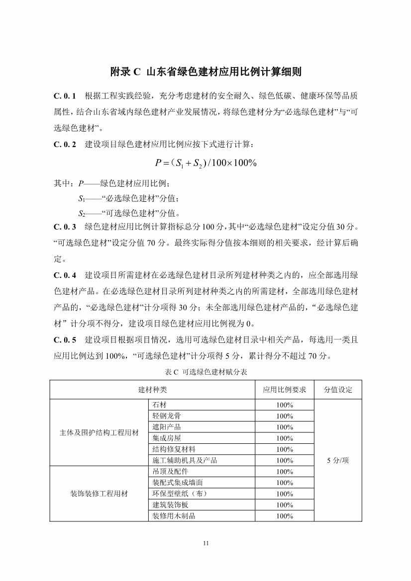
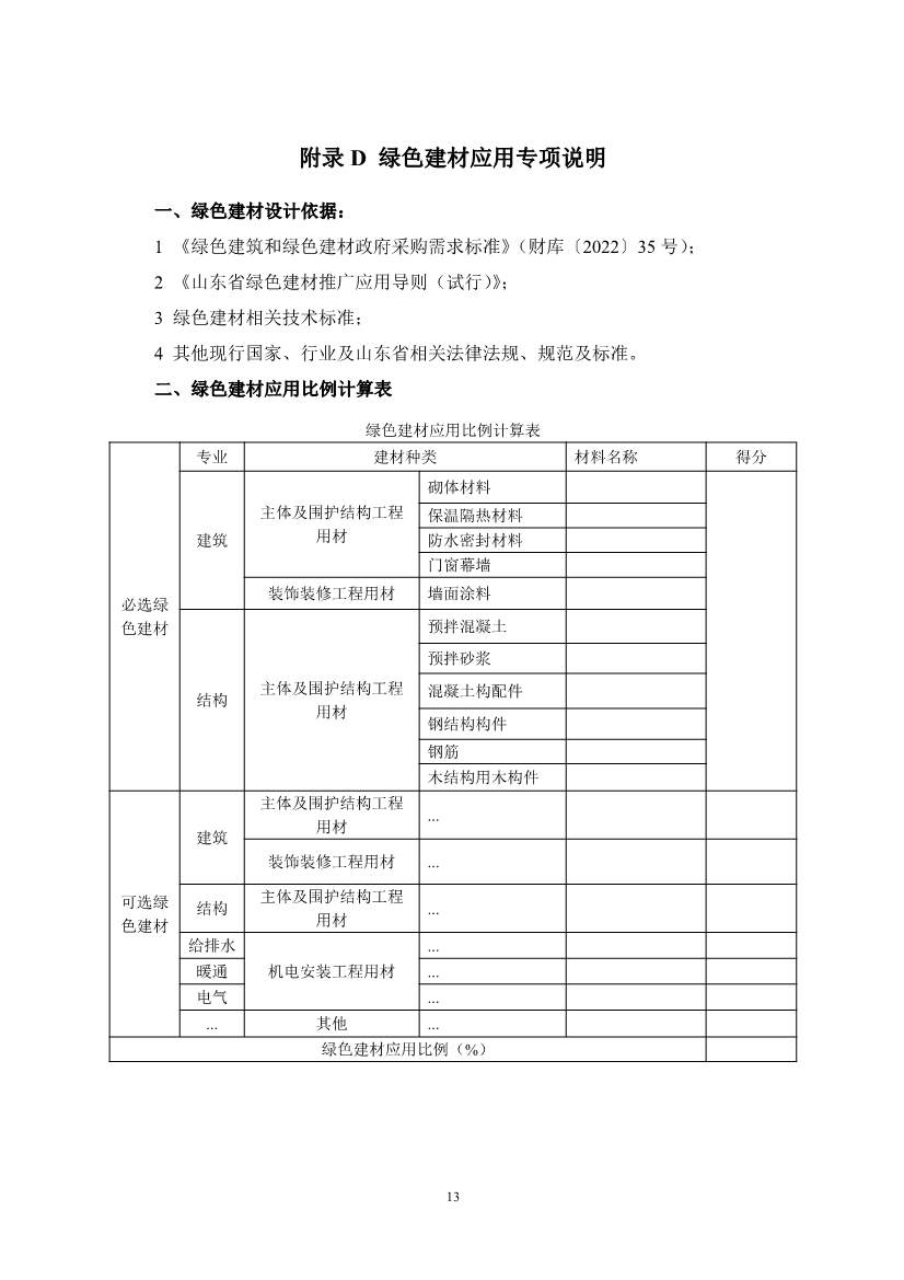
《导则》明确,根据工程实践经验,充分考虑建材的安全耐久、绿色低碳、健康环保等品质属性,结合山东省域内绿色建材产业发展情况,将绿色建材分为“必选绿色建材”与“可 选绿色建材”。
山东省住房和城乡建设厅关于发布《山东省绿色建材推广应用导则(试行)》的通知
鲁建节科函〔2023〕10号
各市住房城乡建设局,各有关单位:
由同圆设计集团股份有限公司主编的《山东省绿色建材推广应用导则(试行)》业经审定通过,现予以发布,自发布之日起试行一年。
本导则由山东省住房和城乡建设厅负责管理,同圆设计集团股份有限公司负责具体内容的解释。
山东省住房和城乡建设厅
2023年8月21日























