北极星碳管家网获悉,12月15日, 重庆市生态环境局就《重庆市2021年度碳排放配额分配实施方案(征求意见稿)》公开征求意见的函,详情如下:
重庆市生态环境局关于公开征求《重庆市2021年度碳排放配额分配实施方案(征求意见稿)》意见的函
市应对气候变化领导小组成员单位,各区县(自治县)生态环境局,西部科学城重庆高新区、万盛经开区生态环境局,两江新区分局,各有关单位和个人:
为优化培育重庆碳排放权交易市场,推进碳达峰、碳中和工作,做好我市2021年度碳排放配额的分配工作,重庆市生态环境局组织起草了《重庆市2021年度碳排放配额分配实施方案(征求意见稿)》,现公开征求意见,时间为2022年12月6日至2023年1月4日。有关意见或建议请书面反馈我局(电子件请同时发送至联系人邮箱),逾期未反馈,视为无意见。
联系人:李雪梅,刘培超;联系电话:88521678,18565598151;
邮箱:471050642@qq.com。
附件:《重庆市2021年度碳排放配额分配实施方案(征求意见稿)》
重庆市生态环境局
2022年12月6日
重庆市2021年度碳排放配额分配实施方案
(征求意见稿)
为优化培育重庆碳排放权交易市场,推进碳达峰、碳中和工作,做好我市2021年度碳排放配额(以下简称配额)的分配工作,制定本方案。
一、总体要求
以习近平新时代中国特色社会主义思想为指导,贯彻落实党的二十大精神,按照党中央、国务院关于碳达峰、碳中和的决策部署,积极稳妥提升优化碳市场机制,助力碳达峰碳中和战略,推进温室气体重点排放单位(以下简称重点排放单位)减污降碳协同增效,以客观反映重点排放单位当前生产条件和生产水平为基准原则,以基准线法、历史强度下降法、历史总量下降法为基本方法开展配额分配。同时,注重做好与全国碳市场的衔接并充分考虑疫情对重点排放单位生产的影响,合理设置调节机制,确保我市碳市场健康平稳运行。
二、纳入重庆碳市场重点排放单位名录范围和标准
2018至2020年任一年度温室气体排放达到1.3万吨二氧化碳当量(综合能源消费量约5000吨标准煤)及以上的工业企业。
电网、供水、供气、污水处理企业不纳入;航空企业不纳入;已纳入全国碳排放权交易市场的发电企业(不含有自备电厂的企业)不纳入,但含自备电厂的非发电行业企业扣除发电部分后纳入我市碳市场管理。
三、配额总量与结构
(一)配额总量。
根据我市温室气体排放控制要求,综合考虑经济增长、产业结构调整、能源结构优化、大气污染物排放协同控制等因素确定年度配额总量。
(二)配额结构。
2021年度配额总量由重点排放单位配额和政府预留配额两部分组成。2021年度政府预留配额为配额总量的5%。
政府预留配额用于市场灵活调节,主要通过拍卖等方式向市场投放。
四、重点排放单位配额分配方法
(一)分配依据和原则。
重点排放单位核查报告和历史盘查报告是重点排放单位配额分配的重要依据,配额分配充分考虑重点排放单位最新生产状况和生产条件下的减排潜力。
(二)重点排放单位配额分配方法。
2021年度配额实行免费分配,对不同行业的重点排放单位采用基准线法、历史强度下降法、历史总量下降法和其他分配方法中的一种或组合的方法进行配额分配。
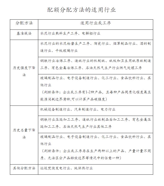
1.基准线法。水泥行业的熟料生产工序,电解铝行业使用基准线法分配配额。
2.历史强度下降法。水泥行业的水泥粉磨工序、陶瓷行业、烟草制品行业、酒的制造行业、平板玻璃行业使用历史强度下降法分配配额。
3.历史总量下降法。机械设备制造行业、汽车制造行业、电力行业使用历史总量下降法分配配额。
4.其他分配方法。垃圾焚烧发电行业及纯供热行业配额分配方法为2021年度核定配额=2021年度核查的排放量。
钢铁行业、造纸行业、有色金属行业冶炼和压延加工行业、玻璃制品行业、电子设备制造行业、化工行业、食品,饮料行业、石油天然气生产行业及其他行业根据企业工序及产品情况采用历史强度下降法和历史总量下降法其中一种或两种相结合的方法。
不同配额分配方法的适用行业详见附表。
(三)重点排放单位配额计算方法。
1.基准线法。
2021年度水泥行业熟料生产工序核定配额=行业基准值×[电网因子修正系数×2020年度重点排放单位熟料工序消耗电力排放占比+(1-2020年度重点排放单位熟料工序消耗电力排放占比)]×2021年度熟料产量
2021年度电解铝行业重点排放单位核定配额=(电解工序二氧化碳排放基准值×电网因子修正系数+0.25)×2021年度铝液产量

2.历史强度下降法。
2021年度重点排放单位核定配额=2021年度重点排放单位历史强度基准值×2021年度产量×调节系数
调节系数:1。
2021年度重点排放单位历史强度基准值为重点排放单位2018—2020年度单位产品碳排放强度的加权平均值。历史基准年度中某年度碳排放强度与历史强度基准值比较,超过±20%及以上的,则剔除该年度数据,以剩余两个年度碳排放强度加权平均值为历史强度基准值;历史基准年度中同时出现两个及以上年度碳排放强度与历史强度基准值比较超过±20%及以上的,不剔除任何年度数据仍取最近三年碳排放强度加权平均值为历史强度基准值。
若重点排放单位在2018-2020年实施了减排工程并申报了工程减排量,则采用技改工程完成投产后碳排放强度加权平均值为历史强度基准值。
采用历史基准年度单位产品碳排放强度作为计算2021年度历史强度基准值的依据时,历史基准年度的单位产品碳排放强度需要根据2021年度使用的电网排放因子进行修正。
3.历史总量下降法。
2021年度重点排放单位核定配额=2021年度重点排放单位历史排放总量基准值×调节系数
调节系数:1。
2021年度重点排放单位历史排放总量基准值取2018-2020年度重点排放单位碳排放总量的平均值。采用历史总量下降法的重点排放单位因检修或生产经营状况等情况发生停产,若2018-2020年中某一个年度累计停产天数大于183天,则该年度碳排放总量不作为计算2021年度历史排放总量基准值的依据;若2018-2020年中某一个年度累计停产天数小于或等于183天,则进行该年度排放量的修正,按照核查报告中主要生产设施累计生产天数对该年度的碳排放量进行修正,修正方式为该年度日均碳排放量乘以365天。
若2018—2020年中只有一个年度累计停产天数大于或等于183天,采用剩余两个年度碳排放总量或碳排放总量修正值的平均值作为2021年度历史排放总量基准值;若2018—2020年有两个年度或三个年度中每年度累计停产天数大于或等于183天,则:
2021年度核定配额=2021年度核查的碳排放量。
若重点排放单位在2018—2020年实施了减排工程并申报了工程减排量,则采用技改工程完成投产后碳排放总量平均值为历史排放基准值。
采用历史基准年度碳排放总量作为计算2021年度历史排放总量基准值的依据时,历史基准年度的碳排放总量需要根据2021年度使用的电网排放因子进行修正。
(四)其他说明。
1.根据《重庆市碳排放配额管理实施细则(试行)》规定列入重点排放单位名录的新建企业或名录中企业新建项目且项目投产时间不满24个月的为新纳入项目。
(1)采用基准线法的新纳入项目,投产不满12个月的,其核定配额为:
新纳入项目核定配额=当年度核查的碳排放量。
投产时间满12个月的,其核定配额为:
基准线法核定配额=当年产量×年度行业基准值×调节系数,调节系数为电网因子修正系数。
(2)采用历史强度下降法和历史总量下降法的新纳入项目,投产时间不满24个月的,其核定配额为:
新纳入项目核定配额=当年度核查的碳排放量。
2.对于2021年度停产的重点排放单位,2021年度不发放配额。
3.对于2021年度采用历史总量下降法并且生产不足365天的重点排放单位按正常生产天数发放配额,具体配额核定方法为:
2021年度重点排放单位核定配额=2021年度重点排放单位历史排放总量基准值×调节系数÷365×2021年度正常生产天数。
五、重点排放单位配额发放
(一)免费发放配额。
2021年度不进行配额的预发放。在完成2021年度重点排放单位碳排放数据报告、核查及复查后,重庆碳排放权注册登记机构根据本方案,对配额进行最终核定并发放至重点排放单位注册登记账户。
(二)有偿发放配额。
2021 年度有偿发放配额采用不定期竞价发放的形式。市生态环境局将根据重庆碳市场运行情况,委托竞价发放平台组织配额有偿竞买,具体事宜另行通知。
六、减排量使用
(一)重点排放单位可使用符合要求的国家核证自愿减排量(以下简称CCER)、本市核证自愿减排量(即“碳惠通”项目自愿减排量,以下简称CQCER)或其他符合规定的减排量进行碳排放配额清缴,1吨二氧化碳当量的减排量抵消1吨碳排放配额。
(二)2021年度重点排放单位使用的减排量不得超过应清缴配额量的8%,且其中产生于成渝地区双城经济圈的减排量比例不得低于减排量使用总量的80%,产生于本市行政区域内的减排量比例不得低于减排量使用总量的60%。
(三)使用的CCER、CQCER和其他减排量应由非水电类项目产生。
七、其它事项
(一)本方案配额核定年份为2021年。
(二)本方案中投产时间月数的计算方式为项目开始生产(包含试生产)之日的当月起,2020年12月31日止。
(三)重点排放单位的碳排放报告与核查、配额清缴履约等工作按照《重庆市碳排放权交易管理办法》、《重庆市碳排放权登记管理规则(试行)》、《重庆市碳排放核查技术指南(试行)》、《重庆市碳排放核查机构管理细则(试行)》和《重庆市碳排放配额管理实施细则(试行)》等文件的规定执行。
八、名词解释
(一)温室气体:是指大气中吸收和重新放出红外辐射的自然和人为的气态成分,包括二氧化碳(CO2)、甲烷(CH4)、氧化亚氮(N2O)、氢氟碳化物(HFCs)、全氟化碳(PFCs)、六氟化硫(SF6)和三氟化氮(NF3)。
(二)碳排放:是指煤炭、石油、天然气等化石能源燃烧活动和工业生产过程以及土地利用变化与林业等活动产生的温室气体排放,也包括因使用外购的电力和热力等所导致的温室气体排放。
(三)国家核证自愿减排量:是指对我国境内可再生能源、林业碳汇、甲烷利用等项目的温室气体减排效果进行量化核证,并在国家温室气体自愿减排交易注册登记系统中登记的温室气体减排量。
(四)本市核证自愿减排量:是指按本市规定,经量化核证并登记的温室气体减排量。
(五)历史基准年:除特别规定外,本方案指2018-2020年。
附表:配额分配方法的适用行业


