北极星碳管家网获悉,11月7日,重庆市住房和城乡建设委员会、重庆市财政局印发《重庆市绿色低碳建筑示范项目和资金管理办法》的通知,对于“绿色低碳建筑示范项目”给予财政补助资金,主要包含绿色建筑示范项目、近零能耗建筑示范项目、可再生能源区域集中供冷供热示范项目及既有公共建筑绿色化改造示范项目四类。
关于印发《重庆市绿色低碳建筑示范项目和资金管理办法》的通知
各区县(自治县)住房城乡建委,两江新区、重庆高新区、重庆经开区、万盛经开区、双桥经开区建设局,有关单位:
为贯彻落实党中央、国务院关于城乡建设绿色发展和碳达峰、碳中和的重要决策部署,推进我市建筑高质量发展,规范示范项目认定流程和补助资金管理,发挥示范项目在我市的引领和示范作用,促进建设领域低碳发展,根据《关于完整准确全面贯彻新发展理念做好碳达峰碳中和工作的意见》(中发〔2021〕36号)、《关于推动城乡建设绿色发展的意见》(中办发〔2021〕37号)等文件精神,结合我市实际,我们制定了《重庆市绿色低碳建筑示范项目和资金管理办法》,现印发你们,请遵照执行。
附件:《重庆市绿色低碳建筑示范项目和资金管理办法》
重庆市住房和城乡建设委员会
重庆市财政局
2022年11月2日
附件
重庆市绿色低碳建筑示范项目和资金管理办法
第一章总则
第一条 为贯彻落实党中央、国务院关于城乡建设绿色发展和碳达峰、碳中和的重要决策部署,推进我市建筑高质量发展,规范示范项目认定流程和补助资金管理,发挥示范项目在我市的引领和示范作用,促进建设领域低碳发展,根据《关于完整准确全面贯彻新发展理念做好碳达峰碳中和工作的意见》(中发〔2021〕36号)、《关于推动城乡建设绿色发展的意见》(中办发〔2021〕37号)、《重庆市建筑节能条例》等文件要求,结合我市实际,制定本办法。
第二条本办法所称“绿色低碳建筑示范项目”包含绿色建筑示范项目、近零能耗建筑示范项目、可再生能源区域集中供冷供热示范项目及既有公共建筑绿色化改造示范项目四类。
“绿色建筑示范项目”,是指本市行政区域范围内取得绿色建筑标识并获得全国绿色建筑创新奖的项目。
“近零能耗建筑示范项目”,是指满足国家和我市现行标准有关要求,并列入我市近零能耗建筑示范实施计划的建设工程项目,包含超低能耗建筑、近零能耗建筑、零能耗建筑。
“可再生能源区域集中供冷供热示范项目”,是指在供冷量大于10MW或供暖空调建筑面积大于10万m2的集中供冷供热建筑中利用水源热泵技术(以长江、嘉陵江、乌江、市内其他河流、湖泊、水库、污水等水体作为冷热源)进行供冷供热以及提供生活热水、利用土壤源热泵技术进行供冷供热以及提供生活热水,并列入我市可再生能源区域集中供冷供热示范实施计划的建设工程项目。
“既有公共建筑绿色化改造示范项目”,是指列入我市既有公共建筑绿色化改造示范实施计划,改造后实现单位建筑面积碳减排率达到15%及以上目标的项目。
本办法所称“专项补助资金”,是指市级财政安排专项用于支持绿色低碳建筑示范项目的财政补助资金。
第三条市住房城乡建委、市财政局负责对申请补助资金的示范项目进行统筹指导和监督管理。
市住房城乡建委、市财政局委托市建筑节能中心开展绿色低碳示范项目和资金申报资料审核、资料归档和统计、配合监督检查及技术指导等日常管理工作。
市住房城乡建委、市财政局委托绿色化改造效果核定机构对既有公共建筑绿色化改造示范项目开展资料审查、现场查勘、性能测试以及计算分析等核定工作。
第二章示范项目申报和组织实施
第一节绿色建筑示范项目
第四条申报绿色建筑示范的项目,在获得全国绿色建筑创新奖一年内,由建设单位或业主单位向市住房城乡建设委提出绿色建筑示范项目申请。
第五条符合申请条件的项目申报绿色建筑示范项目时,应按照附件1提供相关申报材料,由市建筑节能中心进行核查并出具专项补助资金审查意见,市住房城乡建委会同财政局审核后按相关规定将专项补助资金一次性拨付给示范项目申报单位。
第二节 近零能耗建筑示范项目
第六条申报近零能耗建筑示范的项目,应为本市行政区域内新建、改建、扩建的公共建筑或居住建筑,建筑面积不小于2000 m2,由建设单位或业主单位向市住房城乡建设委提出申请。
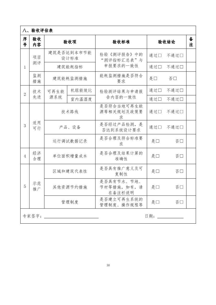
第七条申报示范项目时应按照附件2提交相关申报材料,市住房城乡建委组织专家对申报的示范项目进行评审,评审通过后,列入我市近零能耗建筑示范项目实施计划,并予以公布。
第八条项目竣工验收合格后,由申报单位根据附件2提交验收评估申请材料,市住房城乡建委组织专家对示范项目进行验收评估,并出具验收评估报告。
第九条出具验收评估报告后,申报单位按照附件2提交专项资金补助申报资料,市建筑节能中心对示范面积进行核查并出具专项补助资金审查意见,市住房城乡建委会同财政局审核后按相关规定将专项补助资金一次性拨付给示范项目申报单位。
第三节 可再生能源区域集中供冷供热示范项目
第十条申报可再生能源区域集中供冷供热示范的项目,申报单位应为建设单位或能源服务公司。
第十一条申报示范项目时,应根据附件3提交相关申报资料,市住房城乡建委组织专家进行专项技术审查,审查通过后列入我市可再生能源区域集中供冷供热示范项目实施计划,并予以公布。
第十二条示范项目工程竣工验收合格后,由申报单位按照附件3提交相关验收资料,经市建筑节能中心审查合格后组织专家对示范项目进行验收评估,并出具验收报告。
第十三条出具验收报告后,申报单位按照附件3提交专项补助资金申报资料,由市建筑节能中心对机组额定制冷量进行核查并出具专项补助资金审查意见,市住房城乡建委会同财政局审核后按相关规定将专项补助资金一次性拨付给示范项目申报单位。
第四节既有公共建筑绿色化改造示范项目
第十四条申报既有公共建筑绿色化改造示范的项目,申报单位应为示范项目的所有权人(或其授权委托的使用权人)或改造服务公司。
第十五条申报既有公共建筑绿色化改造示范项目应具备下列条件:
(一)应为办公、商场、宾馆饭店、医疗卫生和文化教育等公共建筑。实施改造的建筑面积原则上不少于5000m2。
(二)应对建筑的暖通空调系统、电气照明系统、节水与水资源利用、室内外环境、可再生能源系统、环境友好性及绿色施工等进行绿色化改造。具备条件的,还鼓励对其围护结构进行绿色化改造(如门窗性能提升等)。
(三)采用合同能源管理模式实施的项目,建筑物所有权人(或其授权委托的使用权人)应与改造服务公司签订合同能源管理合同。
第十六条申报既有公共建筑绿色化改造示范项目时,应根据附件4要求提交相关申报资料。受市住房城乡建委委托的绿色化改造效果核定机构对基础数据进行现场核查后,出具核查意见。市住房城乡建委组织专家对申报项目进行评审。评审通过后,列入我市公共建筑绿色化改造示范项目实施计划,并予以公布。
第十七条示范项目完工后,由申报单位组织参建各方主体在区、县(自治县)住房城乡建设主管部门监督下进行工程验收。工程验收合格后,申报单位向市住房城乡建委申请既有公共建筑绿色化改造面积和碳减排率审核,绿色化改造效果核定机构按《重庆市公共建筑绿色化改造效果核定办法》对绿色化改造面积和碳减排率进行核定,并出具核定意见书。
第十八条出具核定意见书后,申报单位可按照附件4要求提供专项补助资金申报材料,由市建筑节能中心对申请资料进行核查并出具专项补助资金审查意见,市住房城乡建委会同财政局审核后按相关规定将专项补助资金一次性拨付给示范项目申报单位。
第五节 其他要求
第十九条绿色低碳建筑示范项目还应符合下列相关要求:
(一)示范项目应严格履行基本建设程序,按照有关规定依法办理相关审批手续;
(二)示范项目应设置能耗监测系统,监测系统应与示范项目同步设计、同步施工、同步验收、同步投入使用,示范项目建成后应进行连续性监测;
(三)示范项目应积极参与科技推广,并根据市住房城乡建委需要积极配合重大科研项目开展相关研究示范;
(四)示范项目建设单位应积极配合市住房城乡建委开展宣传交流,扩大示范效果。
第二十条示范项目实施过程中专项施工图设计文件有重大变更的,按我市建筑施工图设计变更管理有关规定执行,并按照示范项目申报要求重新申请评审。
第二十一条申报单位应在示范项目通过专项技术审查后于每季度末向市建筑节能中心和所在区、县(自治县)住房城乡主管部门报送当季度项目进展情况。
市建筑节能中心应建立示范项目工程建设档案,加强对示范项目进度和质量的检查,于每季度初书面统计上季度示范项目实施情况及日常管理工作情况并上报市住房城乡建委。
第二十二条评审专家组由建筑、暖通、电气、给排水、经济等专业专家组成,数量为5~9名。评审专家实施回避制度,凡参与申报项目设计、咨询或其他关联工作的,不得参加项目评审工作。
第二十三条首次验收未通过的示范项目,应在半年内完成整改,并重新组织评审。评审仍未通过的,取消示范资格并不得再次申报。
第三章 专项补助资金标准
第二十四条对绿色建筑示范项目给予财政补助。对获得全国绿色建筑创新奖一等奖、二等奖、三等奖的绿色建筑项目按照建筑面积分别给予60元/m2、40元/m2、20元/m2的补助资金。单个示范项目补助资金总额,分别不得超过400万元、200万元、100万元。
第二十五条对近零能耗建筑示范项目给予财政补助。对申请补助的零能耗建筑、近零能耗建筑、超低能耗建筑示范项目按示范面积分别给予200元/ m2、120/m2、80元/m2的补助资金。单个示范项目补助资金总额,分别不得超过400万元、240万元、160万元。
第二十六条对可再生能源区域集中供冷供热示范项目给予财政补助。区域集中供冷供热项目(供冷量大于10MW或供能能力≥10万m2)按照机组额定制冷量进行补贴,补助标准为150元/kW,对同一个示范项目(含分期建设的多个能源站)补助资金总额不得超过1500万元。
第二十七条对既有公共建筑绿色化改造示范项目给予财政补助。示范项目补助资金按照绿色化改造效果核定机构核定的改造面积和碳减排率进行核算,对碳减排率达到25%(含)以上的改造项目按示范面积给予25元/m2的补助资金,碳减排率达到15%(含)至25%的改造项目按示范面积给予15元/m2的补助资金。
第二十八条 示范项目专项补助资金采取总额控制,对于同一类示范项目,优先补助节能减碳效益更高,示范效应更好的项目,补助资金总额度用完后,对验收合格项目不再补助。
第二十九条列入实施计划的示范项目,可按我市绿色金融服务申报相关要求向金融机构申请一系列用于示范项目设计、建造、改造和消费等全生命周期的差别化金融服务。
第四章 监督管理
第三十条示范项目建设单位是示范项目工程质量的第一责任单位,对示范工程质量全面负责,严格督促诊断、设计、施工等单位落实项目质量安全责任,确保示范项目顺利建设。
第三十一条区、县(自治县)住房城乡建设主管部门应强化对示范项目的安全和质量监管;同时应结合示范项目实际,加大支持力度,开辟绿色通道,简化办事流程,高效推动示范项目建设。
第三十二条市住房城乡建委将组织对示范项目的实施、运行情况进行不定期监督检查,对于示范项目实施过程中出现质量问题的单位,市住房城乡建委将按相关规定进行处理。
第三十三条列入实施计划的示范项目,有下列情况之一的,取消其示范资格,不予拨付财政补助资金,对已拨付财政补助资金予以追回,并依法进行处理:
(一)未按备案的施工图专项设计文件实施,擅自作出重大工程变更的;
(二)未按规定程序和要求组织实施的;
(三)未通过工程验收且拒不整改或未按要求限期整改的;
(四)拒不配合宣传交流的;
(五)提供虚假资料,骗取财政补助资金的;
(六)不符合国家和我市相关强制性规定的。
第三十四条有关工作人员滥用职权或者徇私舞弊的,由其所在单位或者行政监察部门依法给予行政处分;构成犯罪的,依法追究刑事责任。
第五章 附则
第三十五条本办法由市住房城乡建委、市财政局负责解释。
第三十六条本办法自发布之日起实施,有效期5年。
附件:
1.绿色建筑示范项目和专项补助资金申报资料目录
2.重庆市近零能耗建筑示范项目和专项补助资金申报资料目录
3.重庆市可再生能源区域集中供冷供热示范项目和专项补助资金申报资料目录
4.既有公共建筑绿色化改造示范项目和专项补助资金申报资料目录
5.重庆市绿色低碳建筑示范项目补助资金申请书
6.财政专项资金项目申报信用承诺书


















































