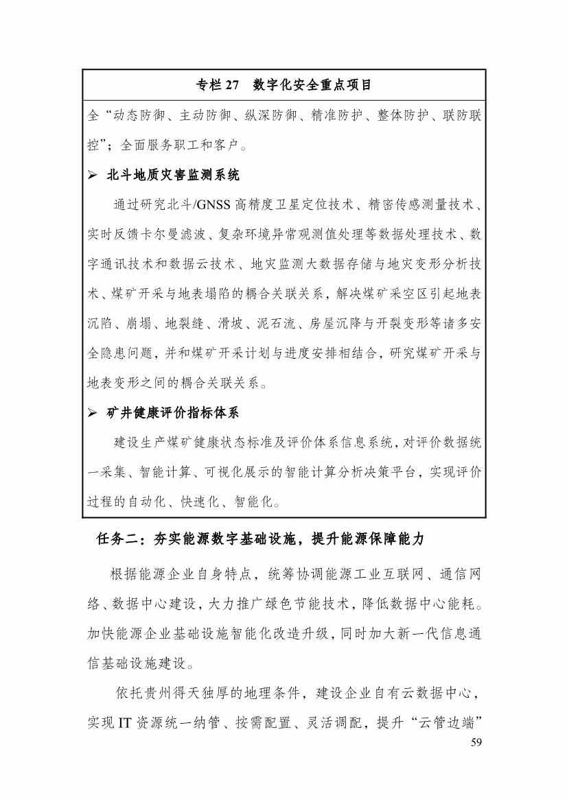
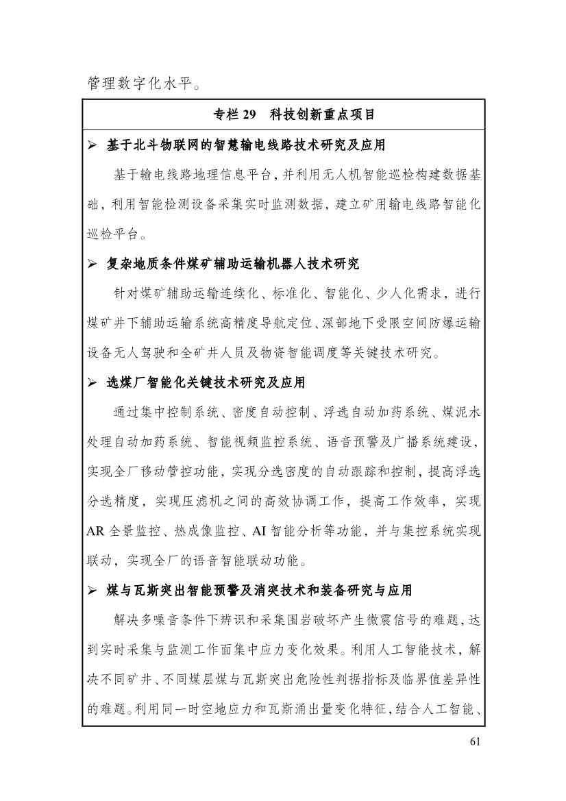
北极星碳管家网获悉,10月25日,贵州省能源局、贵州省大数据发展管理局印发《贵州省能源数字化“十四五”规划》及《贵州省能源数字化“十四五”规划实施方案》的通知。
《规划》提出,构建统一的新能源数字化运行平台,能够更好地服务国家能源清洁转型和新能源数字经济高质量发展,是构建能源领域数字新基建、实现绿色低碳发展的核心基础,将为实现我国2030年前“碳达峰”和2060年前“碳中和”国家气候目标提供坚强的基础支撑和服务保障。
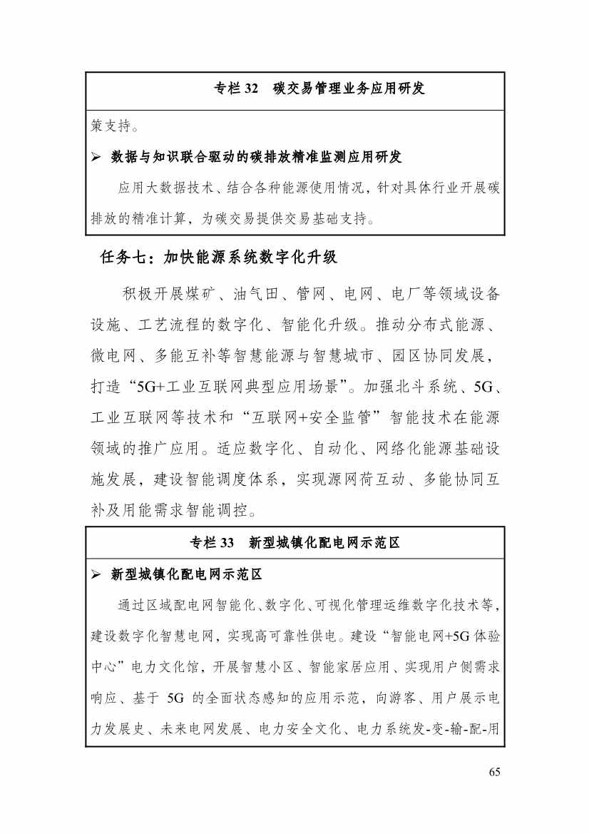
通过以数据为核心生产要素、以数字技术为驱动力对能源领域进行扬弃,让能源革命和数字革命深度融合,惠及社会民生,从而构建更为清洁、高效、安全和可持续的现代能源体系,推动能源行业低碳转型,最终为“双碳”目标下的可持续发展做出贡献。应用大数据技术、结合各种能源使用情况,针对具体行业开展碳排放的精准计算,为碳交易提供交易基础支持。
贵州省能源局 省大数据发展管理局关于印发
《贵州省能源数字化“十四五”规划》
及《贵州省能源数字化“十四五”规划实施方案》的通知
各市(州)能源管理部门、大数据局,各有关企业:
为贯彻落实《国务院关于支持贵州在新时代西部大开发上闯新路的意见》(国发〔2022〕2号)文件精神和省委、省政府关于实施数字经济战略抢新机行动的决策部署,省能源局与省大数据发展管理局联合印发《贵州省能源数字化“十四五”规划》及《贵州省能源数字化“十四五”规划实施方案》,请遵照执行。
贵州省能源局 贵州省大数据发展管理局
2022年10月18日
(主动公开)






























































































